| DLI LPC9 Object Model Reference
    | 
| object | network/ | 
| Data related to network state and configuration | |
 
Retrieving the value is denied if not administrative user
This object contains the following items:
| wired | Wired network data | 
| wireless | Wireless network data, if any | 
| interface_order | Interface priority order | 
| same_subnet_only | Same subnet restriction | 
| known_protocols | Known protocols | 
| notifications | Notifications | 
Sample JS request write command:
request.put({url:"network/",body:<...>});
Sample requests write command:
requests.put('http://192.168.0.100/restapi/network/',auth=auth,headers=headers,json=<...>)
| object | network/wired/ | 
| Data related to wired network state and configuration | |
 
Retrieving the value is denied if not administrative user
This object contains the following items:
Sample requests read command:
print(requests.get('http://192.168.0.100/restapi/network/wired/',auth=auth,headers=headers).json())
⇒
{'ip_address': '192.168.26.174', 'serve_dns': True, 'protocol': 'static', 'online': True, 'gateway': None, 'dns_servers': ['192.168.26.46', '78.101.195.119'], 'mac_address': '7C:E1:FF:A4:5D:8E', 'netmask': '255.255.255.0'}
Sample curl read command:
curl --digest -u admin:1234 -H "Accept: application/json" "http://192.168.0.100/restapi/network/wired/"
⇒
{"ip_address":"10.34.123.225","serve_dns":false,"protocol":"static","online":true,"gateway":"10.0.0.10","dns_servers":["10.0.0.36"],"mac_address":"7C:E1:FF:C4:B1:7B","netmask":"255.0.0.0"}
| sum (boolean) | network/wired/online/ | 
| Flag indicating the interface online status | |
 
Retrieving the value is denied if not administrative user
This sum does not support direct modification.
This sum can change as if by itself or indirectly because of other actions.
This sum can assume the following values:
| constant true | Online | The interface is online | |
| constant false | Offline | The interface is offline | |
Sample CLI read command:
uom get "network/wired/online"
⇒
false
Sample curl read command:
curl --digest -u admin:1234 -H "Accept: application/json" "http://192.168.0.100/restapi/network/wired/online/"
⇒
false
| string | network/wired/mac_address/ | 
| MAC address to use for this interface | |
 
The value is subject to the following constraints: the value matches ^([0-9A-Fa-f]{2}:){5}[0-9A-Fa-f]{2}$
Retrieving the value is denied if not administrative user
Changing the value is denied if any of the following is true:
This string represents a value in persistent storage.
Changes to this string do not take effect immediately.
Sample JS request write command:
request.put({url:"network/wired/mac_address/",body:"7C:E1:FF:A2:D4:79"});
Sample CLI read command:
uom get "network/wired/mac_address"
⇒
"7C:E1:FF:4B:B5:EC"
| string | network/wired/protocol/ | 
| Method for obtaining an IP address for this interface | |
 
The value is subject to the following constraints: known protocols[the value]
Retrieving the value is denied if not administrative user
Changing the value is denied if any of the following is true:
This string represents a value in persistent storage.
Changes to this string do not take effect immediately.
Sample curl read command:
curl --digest -u admin:1234 -H "Accept: application/json" "http://192.168.0.100/restapi/network/wired/protocol/"
⇒
"static"
Sample requests read command:
print(requests.get('http://192.168.0.100/restapi/network/wired/protocol/',auth=auth,headers=headers).json())
⇒
'dhcp'
| string | network/wired/ip_address/ | 
| IP address to use for this interface | |
 
The value is subject to the following constraints: the value matches ^(([0-9]|[1-9][0-9]|1[0-9]{2}|2[0-4][0-9]|25[0-5]).){3}([0-9]|[1-9][0-9]|1[0-9]{2}|2[0-4][0-9]|25[0-5])$
Retrieving the value is denied if not administrative user
Changing the value is denied if any of the following is true:
This string represents a value in persistent storage.
This string can change as if by itself or indirectly because of other actions.
Changes to this string may have an effect besides setting value.
Changes to this string do not take effect immediately.
Sample requests write command:
requests.put('http://192.168.0.100/restapi/network/wired/ip_address/',auth=auth,headers=headers,json='192.168.189.125')
Sample curl read command:
curl --digest -u admin:1234 -H "Accept: application/json" "http://192.168.0.100/restapi/network/wired/ip_address/"
⇒
"192.168.133.90"
| string | network/wired/netmask/ | 
| Network mask to use for this interface | |
 
The value is subject to the following constraints: the value matches ^((2(5[42]|4[80]|24)|192|128|0).0.0.0|255.(2(5[42]|4[80]|24)|192|128|0).0.0|255.255.(2(5[42]|4[80]|24)|192|128|0).0|255.255.255.(2(5[542]|4[80]|24)|192|128|0))$
Retrieving the value is denied if not administrative user
Changing the value is denied if any of the following is true:
This string represents a value in persistent storage.
This string can change as if by itself or indirectly because of other actions.
Changes to this string may have an effect besides setting value.
Changes to this string do not take effect immediately.
Sample requests read command:
print(requests.get('http://192.168.0.100/restapi/network/wired/netmask/',auth=auth,headers=headers).json())
⇒
'255.255.255.0'
Sample uom library read command:
print(uom.dump(uom.network.wired.netmask))
⇒
"255.0.0.0"
| sum (optional string) | network/wired/gateway/ | 
| The IP address to send packets which are not targeted to local networks, if any | |
 
Retrieving the value is denied if not administrative user
Changing the value is denied if any of the following is true:
This sum represents a value in persistent storage.
This sum can change as if by itself or indirectly because of other actions.
Changes to this sum may have an effect besides setting value.
Changes to this sum do not take effect immediately.
This sum can assume the following values:
| constant null | No default gateway | Packets with nonlocal destination are dropped | |
| string | Default gateway IP address | The IP address to send packets which are not targeted to local networks | the value matches ^(([0-9]|[1-9][0-9]|1[0-9]{2}|2[0-4][0-9]|25[0-5]).){3}([0-9]|[1-9][0-9]|1[0-9]{2}|2[0-4][0-9]|25[0-5])$ | 
Sample curl write command:
curl --digest -u admin:1234 -H "X-CSRF: x" -X PUT -H "Content-type: application/json" -H "Accept: application/json" --data-binary "\"192.168.12.45\"" "http://192.168.0.100/restapi/network/wired/gateway/"
Sample CLI read command:
uom get "network/wired/gateway"
⇒
null
| number | network/wired/metric/ | 
| Cost associated with sending packets over this interface | |
 
The value is subject to the following constraints: all of the following is true:
Retrieving the value is denied if not administrative user
Changing the value is denied if any of the following is true:
This number represents a value in persistent storage.
Changes to this number do not take effect immediately.
Sample CLI read command:
uom get "network/wired/metric"
⇒
[]
Sample uom library read command:
print(uom.dump(uom.network.wired.metric))
⇒
{}
See also Wired network data: DNS servers
| sum (boolean) | network/wired/serve_dns/ | 
| Respond to DNS queries | |
 
Retrieving the value is denied if not administrative user
Changing the value is denied if any of the following is true:
This sum represents a value in persistent storage.
Changes to this sum do not take effect immediately.
This sum can assume the following values:
| constant true | Enabled | The feature is enabled | |
| constant false | Disabled | The feature is disabled | |
Sample JS request write command:
request.put({url:"network/wired/serve_dns/",body:false});
Sample CLI read command:
uom get "network/wired/serve_dns"
⇒
true
| array | network/wired/dns_servers/ | 
| List of DNS server IP addresses | |
 
Retrieving the value is denied if not administrative user
Changing the value is denied if any of the following is true:
This array is composite, i.e. is modified as a whole.
This array represents a value in persistent storage.
This array can change as if by itself or indirectly because of other actions.
Changes to this array may have an effect besides setting value.
Changes to this array do not take effect immediately.
This array contains DNS server elements.
Sample JS request DNS server creation command:
request.post({url:"network/wired/dns_servers/",body:"203.84.35.216"});
Sample requests write command:
requests.put('http://192.168.0.100/restapi/network/wired/dns_servers/',auth=auth,headers=headers,json=['86.100.152.47'])
| string | network/wired/dns_servers/N/ | 
| DNS server IP address | |
 
The value is subject to the following constraints: the value matches ^(([0-9]|[1-9][0-9]|1[0-9]{2}|2[0-4][0-9]|25[0-5]).){3}([0-9]|[1-9][0-9]|1[0-9]{2}|2[0-4][0-9]|25[0-5])$
Retrieving the value is denied if not administrative user
Changing the value is denied if any of the following is true:
This string is a part of a composite value which is modified as a whole.
This string represents a value in persistent storage.
This string can change as if by itself or indirectly because of other actions.
Changes to this string may have an effect besides setting value.
Changes to this string do not take effect immediately.
Sample requests deletion command (note that _dns_server_index is a variable):
requests.delete('http://192.168.0.100/restapi/network/wired/dns_servers/'+str(_dns_server_index)+'/',auth=auth,headers=headers)
Sample JS request write command (note that _dns_server_index is a variable):
request.put({url:"network/wired/dns_servers/"+_dns_server_index.toString()+"/",body:"192.168.96.11"});
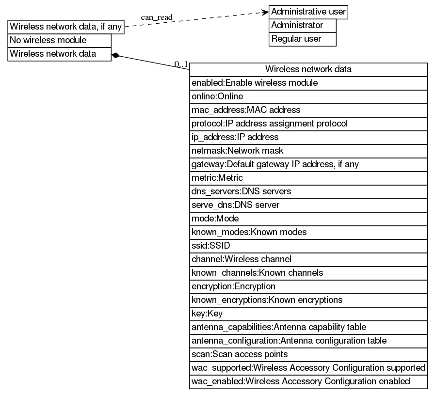
| sum (optional object) | network/wireless/ | 
| Data related to wireless network state and configuration, if any | |
 
Retrieving the value is denied if not administrative user
This sum does not support direct modification.
This sum can assume the following values:
| constant null | No wireless module | The wireless module is not installed | |
| object | Wireless network data | Data related to wireless network state and configuration | |
Sample CLI read command:
uom get "network/wireless"
⇒
Sample JS request read command:
request.get({url:"network/wireless/"},function(error,response,body) {console.log(body)});
⇒
| (possibly) object | network/wireless/ | 
| Data related to wireless network state and configuration | |
 
This object contains the following items:
See also Wireless network data: Enable wireless module
See also Wireless network data: Online
See also Wireless network data: MAC address
See also Wireless network data: IP address assignment protocol
See also Wireless network data: IP address
See also Wireless network data: Network mask
See also Wireless network data: Default gateway IP address, if any
See also Wireless network data: Metric
See also Wireless network data: DNS servers
See also Wireless network data: DNS server
See also Wireless network data: Mode
See also Wireless network data: Known modes
See also Wireless network data: SSID
See also Wireless network data: Wireless channel
See also Wireless network data: Known channels
See also Wireless network data: Encryption
See also Wireless network data: Known encryptions
See also Wireless network data: Key
See also Wireless network data: Antenna capability table
See also Wireless network data: Antenna configuration table
See also Wireless network data: Scan access points
See also Wireless network data: Wireless Accessory Configuration supported
See also Wireless network data: Wireless Accessory Configuration enabled
| sum (boolean) | network/wireless/enabled/ | 
| Flag indicating whether the wireless module is enabled | |
 
Retrieving the value is denied if not administrative user
Changing the value is denied if any of the following is true:
This sum represents a value in persistent storage.
Changes to this sum do not take effect immediately.
This sum can assume the following values:
| constant true | Enabled | The feature is enabled | |
| constant false | Disabled | The feature is disabled | |
Sample requests read command:
print(requests.get('http://192.168.0.100/restapi/network/wireless/enabled/',auth=auth,headers=headers).json())
⇒
False
Sample JS request read command:
request.get({url:"network/wireless/enabled/"},function(error,response,body) {console.log(body)});
⇒
true
| sum (boolean) | network/wireless/online/ | 
| Flag indicating the interface online status | |
 
Retrieving the value is denied if not administrative user
This sum does not support direct modification.
This sum can change as if by itself or indirectly because of other actions.
This sum can assume the following values:
| constant true | Online | The interface is online | |
| constant false | Offline | The interface is offline | |
Sample uom library read command:
print(uom.dump(uom.network.wireless.online))
⇒
true
Sample JS request read command:
request.get({url:"network/wireless/online/"},function(error,response,body) {console.log(body)});
⇒
false
| string | network/wireless/mac_address/ | 
| MAC address to use for this interface | |
 
The value is subject to the following constraints: the value matches ^([0-9A-Fa-f]{2}:){5}[0-9A-Fa-f]{2}$
Retrieving the value is denied if not administrative user
Changing the value is denied if any of the following is true:
This string represents a value in persistent storage.
Changes to this string do not take effect immediately.
Sample requests write command:
requests.put('http://192.168.0.100/restapi/network/wireless/mac_address/',auth=auth,headers=headers,json='7C:E1:FF:48:31:E7')
Sample requests read command:
print(requests.get('http://192.168.0.100/restapi/network/wireless/mac_address/',auth=auth,headers=headers).json())
⇒
'7C:E1:FF:EF:98:F5'
| string | network/wireless/protocol/ | 
| Method for obtaining an IP address for this interface | |
 
The value is subject to the following constraints: known protocols[the value]
Retrieving the value is denied if not administrative user
Changing the value is denied if any of the following is true:
This string represents a value in persistent storage.
Changes to this string do not take effect immediately.
Sample requests read command:
print(requests.get('http://192.168.0.100/restapi/network/wireless/protocol/',auth=auth,headers=headers).json())
⇒
'static'
Sample requests write command:
requests.put('http://192.168.0.100/restapi/network/wireless/protocol/',auth=auth,headers=headers,json='dhcp')
| string | network/wireless/ip_address/ | 
| IP address to use for this interface | |
 
The value is subject to the following constraints: the value matches ^(([0-9]|[1-9][0-9]|1[0-9]{2}|2[0-4][0-9]|25[0-5]).){3}([0-9]|[1-9][0-9]|1[0-9]{2}|2[0-4][0-9]|25[0-5])$
Retrieving the value is denied if not administrative user
Changing the value is denied if any of the following is true:
This string represents a value in persistent storage.
This string can change as if by itself or indirectly because of other actions.
Changes to this string may have an effect besides setting value.
Changes to this string do not take effect immediately.
Sample JS request write command:
request.put({url:"network/wireless/ip_address/",body:"10.13.127.75"});
Sample curl read command:
curl --digest -u admin:1234 -H "Accept: application/json" "http://192.168.0.100/restapi/network/wireless/ip_address/"
⇒
"10.131.22.161"
| string | network/wireless/netmask/ | 
| Network mask to use for this interface | |
 
The value is subject to the following constraints: the value matches ^((2(5[42]|4[80]|24)|192|128|0).0.0.0|255.(2(5[42]|4[80]|24)|192|128|0).0.0|255.255.(2(5[42]|4[80]|24)|192|128|0).0|255.255.255.(2(5[542]|4[80]|24)|192|128|0))$
Retrieving the value is denied if not administrative user
Changing the value is denied if any of the following is true:
This string represents a value in persistent storage.
This string can change as if by itself or indirectly because of other actions.
Changes to this string may have an effect besides setting value.
Changes to this string do not take effect immediately.
Sample JS request write command:
request.put({url:"network/wireless/netmask/",body:"255.255.255.0"});
Sample JS request read command:
request.get({url:"network/wireless/netmask/"},function(error,response,body) {console.log(body)});
⇒
"255.0.0.0"
| sum (optional string) | network/wireless/gateway/ | 
| The IP address to send packets which are not targeted to local networks, if any | |
 
Retrieving the value is denied if not administrative user
Changing the value is denied if any of the following is true:
This sum represents a value in persistent storage.
This sum can change as if by itself or indirectly because of other actions.
Changes to this sum may have an effect besides setting value.
Changes to this sum do not take effect immediately.
This sum can assume the following values:
| constant null | No default gateway | Packets with nonlocal destination are dropped | |
| string | Default gateway IP address | The IP address to send packets which are not targeted to local networks | the value matches ^(([0-9]|[1-9][0-9]|1[0-9]{2}|2[0-4][0-9]|25[0-5]).){3}([0-9]|[1-9][0-9]|1[0-9]{2}|2[0-4][0-9]|25[0-5])$ | 
Sample requests read command:
print(requests.get('http://192.168.0.100/restapi/network/wireless/gateway/',auth=auth,headers=headers).json())
⇒
'10.0.0.11'
Sample uom library write command:
uom.network.wireless.gateway="10.0.0.38"
| number | network/wireless/metric/ | 
| Cost associated with sending packets over this interface | |
 
The value is subject to the following constraints: all of the following is true:
Retrieving the value is denied if not administrative user
Changing the value is denied if any of the following is true:
This number represents a value in persistent storage.
Changes to this number do not take effect immediately.
Sample uom library read command:
print(uom.dump(uom.network.wireless.metric))
⇒
{}
Sample uom library write command:
uom.network.wireless.metric={}
| array | network/wireless/dns_servers/ | 
| List of DNS server IP addresses | |
 
Retrieving the value is denied if not administrative user
Changing the value is denied if any of the following is true:
This array is composite, i.e. is modified as a whole.
This array represents a value in persistent storage.
This array can change as if by itself or indirectly because of other actions.
Changes to this array may have an effect besides setting value.
Changes to this array do not take effect immediately.
This array contains DNS server elements.
Sample uom library write command:
uom.network.wireless.dns_servers={"192.168.175.2","198.48.189.209","83.225.151.156"}
Sample curl write command:
curl --digest -u admin:1234 -H "X-CSRF: x" -X PUT -H "Content-type: application/json" -H "Accept: application/json" --data-binary "[\"166.229.42.207\"]" "http://192.168.0.100/restapi/network/wireless/dns_servers/"
| string | network/wireless/dns_servers/N/ | 
| DNS server IP address | |
 
The value is subject to the following constraints: the value matches ^(([0-9]|[1-9][0-9]|1[0-9]{2}|2[0-4][0-9]|25[0-5]).){3}([0-9]|[1-9][0-9]|1[0-9]{2}|2[0-4][0-9]|25[0-5])$
Retrieving the value is denied if not administrative user
Changing the value is denied if any of the following is true:
This string is a part of a composite value which is modified as a whole.
This string represents a value in persistent storage.
This string can change as if by itself or indirectly because of other actions.
Changes to this string may have an effect besides setting value.
Changes to this string do not take effect immediately.
Sample requests deletion command (note that _dns_server_index is a variable):
requests.delete('http://192.168.0.100/restapi/network/wireless/dns_servers/'+str(_dns_server_index)+'/',auth=auth,headers=headers)
Sample JS request deletion command (note that _dns_server_index is a variable):
request.delete({url:"network/wireless/dns_servers/"+_dns_server_index.toString()+"/"});
| sum (boolean) | network/wireless/serve_dns/ | 
| Respond to DNS queries | |
 
Retrieving the value is denied if not administrative user
Changing the value is denied if any of the following is true:
This sum represents a value in persistent storage.
Changes to this sum do not take effect immediately.
This sum can assume the following values:
| constant true | Enabled | The feature is enabled | |
| constant false | Disabled | The feature is disabled | |
Sample requests read command:
print(requests.get('http://192.168.0.100/restapi/network/wireless/serve_dns/',auth=auth,headers=headers).json())
⇒
True
Sample CLI read command:
uom get "network/wireless/serve_dns"
⇒
true
| string | network/wireless/mode/ | 
| Wireless module mode | |
 
The value is subject to the following constraints: known modes[the value]
Retrieving the value is denied if not administrative user
Changing the value is denied if any of the following is true:
This string represents a value in persistent storage.
Changes to this string do not take effect immediately.
Sample curl write command:
curl --digest -u admin:1234 -H "X-CSRF: x" -X PUT -H "Content-type: application/json" -H "Accept: application/json" --data-binary "\"ap\"" "http://192.168.0.100/restapi/network/wireless/mode/"
Sample CLI read command:
uom get "network/wireless/mode"
⇒
"sta"
| map | network/wireless/known_modes/ | 
| Known wireless modes | |
 
Retrieving the value is denied if not administrative user
This map is composite, i.e. is modified as a whole.
This map does not support direct modification.
This map contains Mode elements.
Creating elements in this collection is not supported.
Sample curl read command:
curl --digest -u admin:1234 -H "Accept: application/json" "http://192.168.0.100/restapi/network/wireless/known_modes/"
⇒
{"sta":"Client","ap":"Access Point"}
Sample uom library read command:
print(uom.dump(uom.network.wireless.known_modes))
⇒
{ap="Access Point",sta="Client"}
| string | network/wireless/known_modes/S/ | 
| Name of wireless mode | |
 
Retrieving the value is denied if not administrative user
This string is a part of a composite value which is modified as a whole.
This string does not support direct modification.
Sample JS request read command (note that _mode is a variable):
request.get({url:"network/wireless/known_modes/"+_mode+"/"},function(error,response,body) {console.log(body)});
⇒
"Client"
Sample curl read command (note that :mode is a URL template argument):
curl --digest -u admin:1234 -H "Accept: application/json" "http://192.168.0.100/restapi/network/wireless/known_modes/:mode/"
⇒
"Client"
| string | network/wireless/ssid/ | 
| SSID (wireless network name) to use | |
 
The value is subject to the following constraints: length of the value is less or equal to 32
Retrieving the value is denied if not administrative user
Changing the value is denied if any of the following is true:
This string represents a value in persistent storage.
Changes to this string do not take effect immediately.
Sample requests read command:
print(requests.get('http://192.168.0.100/restapi/network/wireless/ssid/',auth=auth,headers=headers).json())
⇒
'DLI_LPC956'
Sample JS request read command:
request.get({url:"network/wireless/ssid/"},function(error,response,body) {console.log(body)});
⇒
"DLI_LPC956"
| string | network/wireless/channel/ | 
| Wireless channel to use | |
 
The value is subject to the following constraints: known channels[the value]
Retrieving the value is denied if not administrative user
Changing the value is denied if any of the following is true:
This string represents a value in persistent storage.
Changes to this string do not take effect immediately.
Sample JS request write command:
request.put({url:"network/wireless/channel/",body:"7"});
Sample requests write command:
requests.put('http://192.168.0.100/restapi/network/wireless/channel/',auth=auth,headers=headers,json='5')
| map | network/wireless/known_channels/ | 
| Known wireless channels | |
 
Retrieving the value is denied if not administrative user
This map is composite, i.e. is modified as a whole.
This map does not support direct modification.
This map contains Channel elements.
Creating elements in this collection is not supported.
Sample CLI read command:
uom get "network/wireless/known_channels"
⇒
{"1":"1 (2412 MHz)","auto":"Autoselect","2":"2 (2417 MHz)","5":"5 (2432 MHz)","4":"4 (2427 MHz)","7":"7 (2442 MHz)","6":"6 (2437 MHz)","9":"9 (2452 MHz)","8":"8 (2447 MHz)","3":"3 (2422 MHz)","11":"11 (2462 MHz)","10":"10 (2457 MHz)"}
Sample requests read command:
print(requests.get('http://192.168.0.100/restapi/network/wireless/known_channels/',auth=auth,headers=headers).json())
⇒
| string | network/wireless/known_channels/S/ | 
| Name of wireless channel | |
 
Retrieving the value is denied if not administrative user
This string is a part of a composite value which is modified as a whole.
This string does not support direct modification.
Sample requests read command (note that _channel is a variable):
print(requests.get('http://192.168.0.100/restapi/network/wireless/known_channels/'+_channel+'/',auth=auth,headers=headers).json())
⇒
'1 (2412 MHz)'
Sample curl read command (note that :channel is a URL template argument):
curl --digest -u admin:1234 -H "Accept: application/json" "http://192.168.0.100/restapi/network/wireless/known_channels/:channel/"
⇒
"4 (2427 MHz)"
| string | network/wireless/encryption/ | 
| Wireless encryption to use | |
 
The value is subject to the following constraints: known encryptions[the value]
Retrieving the value is denied if not administrative user
Changing the value is denied if any of the following is true:
This string represents a value in persistent storage.
Changes to this string do not take effect immediately.
Sample JS request read command:
request.get({url:"network/wireless/encryption/"},function(error,response,body) {console.log(body)});
⇒
"none"
Sample uom library read command:
print(uom.dump(uom.network.wireless.encryption))
⇒
"psk"
| map | network/wireless/known_encryptions/ | 
| Known wireless encryptions | |
 
Retrieving the value is denied if not administrative user
This map is composite, i.e. is modified as a whole.
This map does not support direct modification.
This map contains Encryption elements.
Creating elements in this collection is not supported.
Sample CLI read command:
uom get "network/wireless/known_encryptions"
⇒
{"psk2":"WPA2 PSK","psk-mixed":"WPA/WPA2 PSK mixed mode","psk":"WPA PSK","none":"None"}
Sample curl read command:
curl --digest -u admin:1234 -H "Accept: application/json" "http://192.168.0.100/restapi/network/wireless/known_encryptions/"
⇒
{"psk2":"WPA2 PSK","psk-mixed":"WPA/WPA2 PSK mixed mode","psk":"WPA PSK","none":"None"}
| string | network/wireless/known_encryptions/S/ | 
| Name of wireless encryption | |
 
Retrieving the value is denied if not administrative user
This string is a part of a composite value which is modified as a whole.
This string does not support direct modification.
Sample curl read command (note that :encryption is a URL template argument):
curl --digest -u admin:1234 -H "Accept: application/json" "http://192.168.0.100/restapi/network/wireless/known_encryptions/:encryption/"
⇒
"None"
Sample CLI read command (note that encryption is a variable):
uom get "network/wireless/known_encryptions/${encryption}"
⇒
"WPA PSK"
| string | network/wireless/key/ | 
| Encryption key | |
 
The value is subject to the following constraints: any of the following is true:
Retrieving the value is denied if any of the following is true:
Changing the value is denied if any of the following is true:
This string represents a value in persistent storage.
Changes to this string do not take effect immediately.
This string should be displayed in a secure manner.
Sample requests write command:
requests.put('http://192.168.0.100/restapi/network/wireless/key/',auth=auth,headers=headers,json='eYlO/PpT#BWj8AgINlzZvavcJu')
Sample JS request read command:
request.get({url:"network/wireless/key/"},function(error,response,body) {console.log(body)});
⇒
"!PtjS*NcLoS2neIq"
| array | network/wireless/antenna_capabilities/ | 
| Properties of RF antennas | |
 
Retrieving the value is denied if not administrative user
This array is composite, i.e. is modified as a whole.
This array does not support direct modification.
This array contains Antenna capabilities elements.
Creating elements in this collection is not supported.
Sample requests read command:
print(requests.get('http://192.168.0.100/restapi/network/wireless/antenna_capabilities/',auth=auth,headers=headers).json())
⇒
[{'can_tx': False, 'can_rx': True}, {'can_tx': True, 'can_rx': True}]
Sample uom library read command:
print(uom.dump(uom.network.wireless.antenna_capabilities))
⇒
{{can_rx=false,can_tx=false},{can_rx=true,can_tx=true}}
| object | network/wireless/antenna_capabilities/N/ | 
| Properties of an RF antenna | |
 
Retrieving the value is denied if not administrative user
This object is a part of a composite value which is modified as a whole.
This object does not support direct modification.
This object contains the following items:
| can_rx | Can RX | 
| can_tx | Can TX | 
Sample JS request read command (note that _antenna_capabilities_index is a variable):
request.get({url:"network/wireless/antenna_capabilities/"+_antenna_capabilities_index.toString()+"/"},function(error,response,body) {console.log(body)});
⇒
{"can_tx":false,"can_rx":true}
Sample CLI read command (note that antenna_capabilities_index is a variable):
uom get "network/wireless/antenna_capabilities/${antenna_capabilities_index}"
⇒
{"can_tx":true,"can_rx":false}
| sum (boolean) | network/wireless/antenna_capabilities/N/can_rx/ | 
| This antenna supports reception | |
 
Retrieving the value is denied if not administrative user
This sum is a part of a composite value which is modified as a whole.
This sum does not support direct modification.
This sum can assume the following values:
| constant true | Enabled | The feature is enabled | |
| constant false | Disabled | The feature is disabled | |
Sample requests read command (note that _antenna_capabilities_index is a variable):
print(requests.get('http://192.168.0.100/restapi/network/wireless/antenna_capabilities/'+str(_antenna_capabilities_index)+'/can_rx/',auth=auth,headers=headers).json())
⇒
True
Sample JS request read command (note that _antenna_capabilities_index is a variable):
request.get({url:"network/wireless/antenna_capabilities/"+_antenna_capabilities_index.toString()+"/can_rx/"},function(error,response,body) {console.log(body)});
⇒
false
| sum (boolean) | network/wireless/antenna_capabilities/N/can_tx/ | 
| This antenna supports transmission | |
 
Retrieving the value is denied if not administrative user
This sum is a part of a composite value which is modified as a whole.
This sum does not support direct modification.
This sum can assume the following values:
| constant true | Enabled | The feature is enabled | |
| constant false | Disabled | The feature is disabled | |
Sample uom library read command (note that _antenna_capabilities_index is a variable):
print(uom.dump(uom.network.wireless.antenna_capabilities[_antenna_capabilities_index].can_tx))
⇒
true
Sample requests read command (note that _antenna_capabilities_index is a variable):
print(requests.get('http://192.168.0.100/restapi/network/wireless/antenna_capabilities/'+str(_antenna_capabilities_index)+'/can_tx/',auth=auth,headers=headers).json())
⇒
False
| array | network/wireless/antenna_configuration/ | 
| Settings of RF antennas | |
 
The value is subject to the following constraints: length of the value is equal to length of antenna capability table
Retrieving the value is denied if not administrative user
Changing the value is denied if any of the following is true:
This array is composite, i.e. is modified as a whole.
This array represents a value in persistent storage.
Changes to this array do not take effect immediately.
This array contains Antenna configuration elements.
Sample uom library antenna configuration creation command:
local composite=uom.copy(uom.network.wireless.antenna_configuration)
uom.insert(composite,2,{rx=false,tx=false})
uom.network.wireless.antenna_configuration=composite
Sample requests antenna configuration creation command:
requests.post('http://192.168.0.100/restapi/network/wireless/antenna_configuration/',auth=auth,headers=headers,json={'rx': False, 'tx': True})
| object | network/wireless/antenna_configuration/N/ | 
| Configuration of an RF antenna | |
 
Retrieving the value is denied if not administrative user
Changing the value is denied if any of the following is true:
This object is a part of a composite value which is modified as a whole.
This object represents a value in persistent storage.
Changes to this object do not take effect immediately.
This object contains the following items:
| rx | Enable RX | 
| tx | Enable TX | 
Sample JS request read command (note that _antenna_configuration_index is a variable):
request.get({url:"network/wireless/antenna_configuration/"+_antenna_configuration_index.toString()+"/"},function(error,response,body) {console.log(body)});
⇒
{"rx":false,"tx":false}
Sample uom library read command (note that _antenna_configuration_index is a variable):
print(uom.dump(uom.network.wireless.antenna_configuration[_antenna_configuration_index]))
⇒
{rx=false,tx=false}
| sum (boolean) | network/wireless/antenna_configuration/N/rx/ | 
| This antenna is to be used for reception | |
 
The value is subject to the following constraints: any of the following is true:
Retrieving the value is denied if not administrative user
Changing the value is denied if any of the following is true:
This sum is a part of a composite value which is modified as a whole.
This sum represents a value in persistent storage.
Changes to this sum do not take effect immediately.
This sum can assume the following values:
| constant true | Enabled | The feature is enabled | |
| constant false | Disabled | The feature is disabled | |
Sample CLI read command (note that antenna_configuration_index is a variable):
uom get "network/wireless/antenna_configuration/${antenna_configuration_index}/rx"
⇒
false
Sample curl read command (note that :antenna_configuration_index is a URL template argument):
curl --digest -u admin:1234 -H "Accept: application/json" "http://192.168.0.100/restapi/network/wireless/antenna_configuration/:antenna_configuration_index/rx/"
⇒
false
| sum (boolean) | network/wireless/antenna_configuration/N/tx/ | 
| This antenna is to be used for transmission | |
 
The value is subject to the following constraints: any of the following is true:
Retrieving the value is denied if not administrative user
Changing the value is denied if any of the following is true:
This sum is a part of a composite value which is modified as a whole.
This sum represents a value in persistent storage.
Changes to this sum do not take effect immediately.
This sum can assume the following values:
| constant true | Enabled | The feature is enabled | |
| constant false | Disabled | The feature is disabled | |
Sample curl write command (note that :antenna_configuration_index is a URL template argument):
curl --digest -u admin:1234 -H "X-CSRF: x" -X PUT -H "Content-type: application/json" -H "Accept: application/json" --data-binary "false" "http://192.168.0.100/restapi/network/wireless/antenna_configuration/:antenna_configuration_index/tx/"
Sample CLI write command (note that antenna_configuration_index is a variable):
uom set "network/wireless/antenna_configuration/${antenna_configuration_index}/tx" "false"
| object | network/wireless/scan/results: 1/N/ | 
| Status and configuration of a nearby access point | |
This object does not correspond to an actual resource.
This object contains the following items:
| channel | Wireless channel | 
| ssid | SSID | 
| encryption | Encryption | 
| signal | Signal level | 
| string | network/wireless/scan/results: 1/N/channel/ | 
| Wireless channel of the access point | |
The value is subject to the following constraints: [invalid reference ../../../../known_channels][the value]
This string does not correspond to an actual resource.
| string | network/wireless/scan/results: 1/N/ssid/ | 
| SSID (wireless network name) of the access point | |
The value is subject to the following constraints: length of the value is less or equal to 32
This string does not correspond to an actual resource.
| string | network/wireless/scan/results: 1/N/encryption/ | 
| Wireless encryption used by the access point | |
The value is subject to the following constraints: [invalid reference ../../../../known_encryptions][the value]
This string does not correspond to an actual resource.
| number | network/wireless/scan/results: 1/N/signal/ | 
| Access point reception signal level, in dBm | |
This number does not correspond to an actual resource.
| call | network/wireless/scan/ | 
| Scan and report nearby access points | |
 
Performing the function call is denied if any of the following is true:
The call has no arguments (supply empty tuple).
The call returns the following results:
Sample requests invocation:
print(requests.post('http://192.168.0.100/restapi/network/wireless/scan/',auth=auth,headers=headers,json={}).json())
⇒
{'signal': -53, 'encryption': 'psk-mixed', 'ssid': 'rfaq', 'channel': '3'}
Sample curl invocation:
curl --digest -u admin:1234 -H "X-CSRF: x" -H "Content-type: application/json" -H "Accept: application/json" --data-binary "[]" "http://192.168.0.100/restapi/network/wireless/scan/"
⇒
{"signal":-18,"encryption":"psk","ssid":"y7I5","channel":"9"}
| array | network/wireless/scan/results: 1/ | 
| List of access points | |
 
This array does not correspond to an actual resource.
This array contains Access point elements.
See also Access points: Access point
| sum (boolean) | network/wireless/wac_supported/ | 
| Flag indicating device support for Wireless Accessory Configuration | |
 
Retrieving the value is denied if not administrative user
This sum does not support direct modification.
This sum can assume the following values:
| constant true | Supported | The device supports WAC | |
| constant false | Not supported | The device does not support WAC | |
Sample JS request read command:
request.get({url:"network/wireless/wac_supported/"},function(error,response,body) {console.log(body)});
⇒
false
Sample CLI read command:
uom get "network/wireless/wac_supported"
⇒
true
| sum (boolean) | network/wireless/wac_enabled/ | 
| Flag indicating whether Wireless Accessory Configuration is currently active (any manual changes automatically disable it) | |
 
Retrieving the value is denied if not administrative user
Changing the value is denied if any of the following is true:
This sum can change as if by itself or indirectly because of other actions.
Changes to this sum cannot be tracked.
This sum can assume the following values:
| constant true | Enabled | The feature is enabled | |
| constant false | Disabled | The feature is disabled | |
Sample CLI write command:
uom set "network/wireless/wac_enabled" "true"
Sample JS request write command:
request.put({url:"network/wireless/wac_enabled/",body:false});
| array | network/interface_order/ | 
| The order of preference in which interfaces will be used | |
 
Retrieving the value is denied if not administrative user
Changing the value is denied if any of the following is true:
This array is composite, i.e. is modified as a whole.
This array represents a value in persistent storage.
Changes to this array do not take effect immediately.
This array contains Interface order element elements.
Sample JS request interface order element creation command:
request.post({url:"network/interface_order/",body:"wireless"});
Sample requests read command:
print(requests.get('http://192.168.0.100/restapi/network/interface_order/',auth=auth,headers=headers).json())
⇒
['wired']
| sum (enumerated string) | network/interface_order/N/ | 
| Element of the interface preference order | |
This sum is a part of a composite value which is modified as a whole.
This sum can assume the following values:
| constant "wired" | Wired | Wired network interface | |
| constant "wireless" | Wireless | Wireless network interface (if configured) | |
Sample CLI read command (note that interface_order_element_index is a variable):
uom get "network/interface_order/${interface_order_element_index}"
⇒
"wireless"
Sample JS request deletion command (note that _interface_order_element_index is a variable):
request.delete({url:"network/interface_order/"+_interface_order_element_index.toString()+"/"});
| sum (boolean) | network/same_subnet_only/ | 
| Reject incoming connections from networks other than local subnets | |
 
Retrieving the value is denied if not administrative user
Changing the value is denied if any of the following is true:
This sum represents a value in persistent storage.
Changes to this sum do not take effect immediately.
This sum can assume the following values:
| constant true | Enabled | The feature is enabled | |
| constant false | Disabled | The feature is disabled | |
Sample JS request read command:
request.get({url:"network/same_subnet_only/"},function(error,response,body) {console.log(body)});
⇒
false
Sample curl write command:
curl --digest -u admin:1234 -H "X-CSRF: x" -X PUT -H "Content-type: application/json" -H "Accept: application/json" --data-binary "false" "http://192.168.0.100/restapi/network/same_subnet_only/"
| map | network/known_protocols/ | 
| Known IP address assignment protocols | |
 
Retrieving the value is denied if not administrative user
This map is composite, i.e. is modified as a whole.
This map does not support direct modification.
This map contains Protocol elements.
Creating elements in this collection is not supported.
Sample curl read command:
curl --digest -u admin:1234 -H "Accept: application/json" "http://192.168.0.100/restapi/network/known_protocols/"
⇒
{"dhcp":"Dynamic IP/DHCP","static":"Static IP"}
Sample CLI read command:
uom get "network/known_protocols"
⇒
{"dhcp":"Dynamic IP/DHCP","static":"Static IP"}
| string | network/known_protocols/S/ | 
| Name of IP address assignment protocol | |
 
Retrieving the value is denied if not administrative user
This string is a part of a composite value which is modified as a whole.
This string does not support direct modification.
Sample CLI read command (note that protocol is a variable):
uom get "network/known_protocols/${protocol}"
⇒
"Static IP"
Sample uom library read command (note that _protocol is a variable):
print(uom.dump(uom.network.known_protocols[_protocol]))
⇒
"Static IP"
| object | network/notifications/ | 
| Network interface status notifications | |
 
Retrieving the value is denied if not administrative user
This object does not support direct modification.
This object contains the following items:
| parameter_kinds | Parameter kinds | 
| events | Events | 
Sample requests read command:
print(requests.get('http://192.168.0.100/restapi/network/notifications/',auth=auth,headers=headers).json())
⇒
Sample curl read command:
curl --digest -u admin:1234 -H "Accept: application/json" "http://192.168.0.100/restapi/network/notifications/"
⇒
See also Notifications: Parameter kinds
| map | network/notifications/events/ | 
| Event templates | |
 
Retrieving the value is denied if not administrative user
This map is composite, i.e. is modified as a whole.
This map does not support direct modification.
This map contains Event elements.
Creating elements in this collection is not supported.
Sample uom library read command:
print(uom.dump(uom.network.notifications.events))
⇒
Sample requests read command:
print(requests.get('http://192.168.0.100/restapi/network/notifications/events/',auth=auth,headers=headers).json())
⇒
See also Events: Event
| object | network/notifications/parameter_kinds/ | 
| Kinds of event parameters | |
This object does not correspond to an actual resource.
This object contains the following items:
| network_device | Device name | 
| network_link_id | Device index | 
| network_up | Status | 
| string | network/notifications/parameter_kinds/network_device/ | 
| Low-level network interface name | |
| number | network/notifications/parameter_kinds/network_link_id/ | 
| Low-level network interface index | |
The value is subject to the following constraints: the value is an integer
| sum (boolean) | network/notifications/parameter_kinds/network_up/ | 
| Network interface status | |
This sum can assume the following values:
| constant true | Up | The network interface is connected | |
| constant false | Down | The network interface is disconnected | |
| object | network/notifications/events/S/parameters/N/ | 
| Properties of a parameter associated with the event | |
This object is a part of a composite value which is modified as a whole.
This object contains the following items:
| id | Identifier | 
| has_fixed_value | Fixed value flag | 
| fixed_value | Fixed value | 
Sample curl write command (note that :event and :event_parameter_index are URL template arguments):
curl --digest -u admin:1234 -H "X-CSRF: x" -X PUT -H "Content-type: application/json" -H "Accept: application/json" --data-binary "{\"fixed_value\":null,\"has_fixed_value\":false,\"id\":\"network_link_id\"}" "http://192.168.0.100/restapi/network/notifications/events/:event/parameters/:event_parameter_index/"
Sample curl read command (note that :event and :event_parameter_index are URL template arguments):
curl --digest -u admin:1234 -H "Accept: application/json" "http://192.168.0.100/restapi/network/notifications/events/:event/parameters/:event_parameter_index/"
⇒
{"fixed_value":null,"has_fixed_value":false,"id":"network_device"}
| string | network/notifications/events/S/parameters/N/id/ | 
| Parameter identifier | |
 
The value is subject to the following constraints: parameter kinds[the value]
Retrieving the value is denied if not administrative user
This string is a part of a composite value which is modified as a whole.
This string does not support direct modification.
Sample JS request read command (note that _event and _event_parameter_index are variables):
request.get({url:"network/notifications/events/"+_event+"/parameters/"+_event_parameter_index.toString()+"/id/"},function(error,response,body) {console.log(body)});
⇒
"network_up"
Sample uom library read command (note that _event and _event_parameter_index are variables):
print(uom.dump(uom.network.notifications.events[_event].parameters[_event_parameter_index].id))
⇒
"network_link_id"
| sum (boolean) | network/notifications/events/S/parameters/N/has_fixed_value/ | 
| Flag indicating that the parameter's value for this event is fixed | |
 
Retrieving the value is denied if not administrative user
This sum is a part of a composite value which is modified as a whole.
This sum does not support direct modification.
This sum can assume the following values:
| constant true | Fixed | The value is fixed | |
| constant false | Variable | The value is variable | |
Sample requests read command (note that _event and _event_parameter_index are variables):
print(requests.get('http://192.168.0.100/restapi/network/notifications/events/'+_event+'/parameters/'+str(_event_parameter_index)+'/has_fixed_value/',auth=auth,headers=headers).json())
⇒
False
Sample JS request read command (note that _event and _event_parameter_index are variables):
request.get({url:"network/notifications/events/"+_event+"/parameters/"+_event_parameter_index.toString()+"/has_fixed_value/"},function(error,response,body) {console.log(body)});
⇒
true
| sum (variant) | network/notifications/events/S/parameters/N/fixed_value/ | 
| Fixed parameter value for this particular event | |
 
Retrieving the value is denied if not administrative user
This sum is a part of a composite value which is modified as a whole.
This sum does not support direct modification.
This sum can assume the following values:
| constant null | Null | Null | |
| constant true | True | True | |
| constant false | False | False | |
| string | String | This string | |
| number | Number | This number | |
Sample uom library read command (note that _event and _event_parameter_index are variables):
print(uom.dump(uom.network.notifications.events[_event].parameters[_event_parameter_index].fixed_value))
⇒
null
Sample requests read command (note that _event and _event_parameter_index are variables):
print(requests.get('http://192.168.0.100/restapi/network/notifications/events/'+_event+'/parameters/'+str(_event_parameter_index)+'/fixed_value/',auth=auth,headers=headers).json())
⇒
None
| object | network/notifications/events/S/ | 
| Event template | |
 
This object is a part of a composite value which is modified as a whole.
This object contains the following items:
| message_template | Message template | 
| severity | Severity | 
| parameters | Event parameters | 
Sample JS request read command (note that _event is a variable):
request.get({url:"network/notifications/events/"+_event+"/"},function(error,response,body) {console.log(body)});
⇒
Sample CLI read command (note that event is a variable):
uom get "network/notifications/events/${event}"
⇒
| array | network/notifications/events/S/message_template/ | 
| Template for human-readable message generation | |
 
Retrieving the value is denied if not administrative user
This array is a part of a composite value which is modified as a whole.
This array does not support direct modification.
This array contains Message template element elements.
Creating elements in this collection is not supported.
Sample requests read command (note that _event is a variable):
print(requests.get('http://192.168.0.100/restapi/network/notifications/events/'+_event+'/message_template/',auth=auth,headers=headers).json())
⇒
['Interface "', 0, '" is up']
Sample curl read command (note that :event is a URL template argument):
curl --digest -u admin:1234 -H "Accept: application/json" "http://192.168.0.100/restapi/network/notifications/events/:event/message_template/"
⇒
["Interface \"",0,"\" is down"]
| sum (variant) | network/notifications/events/S/message_template/N/ | 
| Element of human-readable message template | |
 
Retrieving the value is denied if not administrative user
This sum is a part of a composite value which is modified as a whole.
This sum does not support direct modification.
This sum can assume the following values:
| string | String | Fixed string | |
| number | Parameter | Index of message parameter to insert | event parameters[the value] | 
Sample JS request read command (note that _event and _message_template_element_index are variables):
request.get({url:"network/notifications/events/"+_event+"/message_template/"+_message_template_element_index.toString()+"/"},function(error,response,body) {console.log(body)});
⇒
"Interface \""
Sample curl read command (note that :event and :message_template_element_index are URL template arguments):
curl --digest -u admin:1234 -H "Accept: application/json" "http://192.168.0.100/restapi/network/notifications/events/:event/message_template/:message_template_element_index/"
⇒
"\" is down"
| sum (enumerated number) | network/notifications/events/S/severity/ | 
| Severity rating assigned to the event | |
 
Retrieving the value is denied if not administrative user
This sum is a part of a composite value which is modified as a whole.
This sum does not support direct modification.
This sum can assume the following values:
| constant 1 | Emergency | Treat the event as an emergency | |
| constant 2 | Alert | Treat the event as an alert | |
| constant 3 | Critical | Treat the event as critical | |
| constant 4 | Error | Treat the event as an error | |
| constant 5 | Warning | Treat the event as a warning | |
| constant 6 | Notice | Treat the event as a notice | |
| constant 7 | Informational | Treat the event as informational | |
| constant 8 | Debug | Treat the event as debugging-related | |
Sample curl read command (note that :event is a URL template argument):
curl --digest -u admin:1234 -H "Accept: application/json" "http://192.168.0.100/restapi/network/notifications/events/:event/severity/"
⇒
6
Sample JS request read command (note that _event is a variable):
request.get({url:"network/notifications/events/"+_event+"/severity/"},function(error,response,body) {console.log(body)});
⇒
5
| array | network/notifications/events/S/parameters/ | 
| Additional data associated with the event | |
 
Retrieving the value is denied if not administrative user
This array is a part of a composite value which is modified as a whole.
This array does not support direct modification.
This array contains Event parameter elements.
Creating elements in this collection is not supported.
Sample curl read command (note that :event is a URL template argument):
curl --digest -u admin:1234 -H "Accept: application/json" "http://192.168.0.100/restapi/network/notifications/events/:event/parameters/"
⇒
[{"fixed_value":null,"has_fixed_value":false,"id":"network_device"},{"fixed_value":null,"has_fixed_value":false,"id":"network_link_id"},{"fixed_value":false,"has_fixed_value":true,"id":"network_up"}]
Sample JS request read command (note that _event is a variable):
request.get({url:"network/notifications/events/"+_event+"/parameters/"},function(error,response,body) {console.log(body)});
⇒
[{"fixed_value":null,"has_fixed_value":false,"id":"network_device"},{"fixed_value":null,"has_fixed_value":false,"id":"network_link_id"},{"fixed_value":true,"has_fixed_value":true,"id":"network_up"}]
See also Event parameters: Event parameter