DLI DIN4 Object Model Reference
20210317T143354Z
UPnP server object
objectupnp/
Object representing the UPnP server configuration
dot_inline_dotgraph_502.png

Retrieving the value is denied if not administrative user

This object contains the following items:

enabledEnabled
outletsOutlet UPnP configuration settings
profilesUPnP device profiles
notificationsNotifications

Sample curl read command:

curl --digest -u admin:1234 -H "Accept: application/json" "http://192.168.0.100/restapi/upnp/"

...

Sample CLI read command:

uom get upnp

...

Browse more samples

Enabled

sum (boolean)upnp/enabled/
UPnP enable status
dot_inline_dotgraph_503.png

Retrieving the value is denied if not administrative user

Changing the value is denied if any of the following is true:

This sum represents a value in persistent storage.

This sum can assume the following values:

constant trueEnabledThe feature is enabled
constant falseDisabledThe feature is disabled

Sample CLI write command:

uom set "upnp/enabled" "false"

Sample requests write command:

requests.put('http://192.168.0.100/restapi/upnp/enabled/',auth=auth,headers=headers,json=True)

Browse more samples

Outlet UPnP configuration settings

arrayupnp/outlets/
Properties related to exposing outlets via UPnP
dot_inline_dotgraph_504.png

The value is subject to the following constraints: length of the value is equal to length of outlets

Retrieving the value is denied if not administrative user

Changing the value is denied if any of the following is true:

This array represents a value in persistent storage.

This array contains Outlet UPnP configuration elements.

Sample uom library write command:

uom.upnp.outlets={{alternate_name=null,exposed=true,id="1944d90d0",profile="belkin_wemo_socket"},{alternate_name=null,exposed=true,id="1944d90d1",profile="belkin_wemo_socket"},{alternate_name=null,exposed=true,id="1944d90d2",profile="belkin_wemo_socket"},{alternate_name=null,exposed=true,id="1944d90d3",profile="belkin_wemo_socket"},{alternate_name=null,exposed=true,id="1944d90d4",profile="belkin_wemo_socket"},{alternate_name=null,exposed=true,id="1944d90d5",profile="belkin_wemo_socket"},{alternate_name=null,exposed=false,id="1944d90d6",profile="belkin_wemo_socket"},{alternate_name=null,exposed=true,id="1944d90d7",profile="belkin_wemo_socket"}}

Sample requests outlet UPnP configuration creation command:

requests.post('http://192.168.0.100/restapi/upnp/outlets/',auth=auth,headers=headers,json={'exposed': False, 'alternate_name': None, 'id': '1944d90d6', 'profile': 'belkin_wemo_socket'})

Browse more samples

See also Outlet UPnP configuration settings: Outlet UPnP configuration

Outlet UPnP configuration settings: Outlet UPnP configuration

objectupnp/outlets/N/
Properties related to exposing the outlet via UPnP
dot_inline_dotgraph_505.png

The value is subject to the following constraints: outlets[index of the value]

This object contains the following items:

idIdentifier
profileProfile
exposedExposed
alternate_nameAlternate name, if any

Sample uom library write command (note that _outlet_upnp_configuration_index is a variable):

uom.upnp.outlets[_outlet_upnp_configuration_index]={alternate_name=null,exposed=false,id="1944d90d5",profile="belkin_wemo_socket"}

Sample JS request write command (note that _outlet_upnp_configuration_index is a variable):

request.put({url:"upnp/outlets/"+_outlet_upnp_configuration_index.toString()+"/",body:{"exposed":false,"alternate_name":null,"id":"1944d90d0","profile":"belkin_wemo_socket"}});

Browse more samples

Identifier

stringupnp/outlets/N/id/
Outlet device identifier seed
dot_inline_dotgraph_506.png

Retrieving the value is denied if not administrative user

Changing the value is denied if any of the following is true:

This string represents a value in persistent storage.

Sample uom library read command (note that _outlet_upnp_configuration_index is a variable):

print(uom.dump(uom.upnp.outlets[_outlet_upnp_configuration_index].id))

"1944d90d0"

Sample JS request write command (note that _outlet_upnp_configuration_index is a variable):

request.put({url:"upnp/outlets/"+_outlet_upnp_configuration_index.toString()+"/id/",body:"1944d90d2"});

Browse more samples

Profile

stringupnp/outlets/N/profile/
Outlet device profile
dot_inline_dotgraph_507.png

The value is subject to the following constraints: UPnP device profiles[the value]

Retrieving the value is denied if not administrative user

Changing the value is denied if any of the following is true:

This string represents a value in persistent storage.

Sample requests write command (note that _outlet_upnp_configuration_index is a variable):

requests.put('http://192.168.0.100/restapi/upnp/outlets/'+str(_outlet_upnp_configuration_index)+'/profile/',auth=auth,headers=headers,json='belkin_wemo_socket')

Sample curl read command (note that :outlet_upnp_configuration_index is a URL template argument):

curl --digest -u admin:1234 -H "Accept: application/json" "http://192.168.0.100/restapi/upnp/outlets/:outlet_upnp_configuration_index/profile/"

"belkin_wemo_socket"

Browse more samples

Exposed

sum (boolean)upnp/outlets/N/exposed/
Outlet is exposed via UPnP
dot_inline_dotgraph_508.png

Retrieving the value is denied if not administrative user

Changing the value is denied if any of the following is true:

This sum represents a value in persistent storage.

This sum can assume the following values:

constant trueEnabledThe feature is enabled
constant falseDisabledThe feature is disabled

Sample uom library read command (note that _outlet_upnp_configuration_index is a variable):

print(uom.dump(uom.upnp.outlets[_outlet_upnp_configuration_index].exposed))

true

Sample JS request read command (note that _outlet_upnp_configuration_index is a variable):

request.get({url:"upnp/outlets/"+_outlet_upnp_configuration_index.toString()+"/exposed/"},function(error,response,body) {console.log(body)});

false

Browse more samples

Alternate name, if any

sum (optional string)upnp/outlets/N/alternate_name/
Alternate name for the same outlet to be used instead of the configured name, if any
dot_inline_dotgraph_509.png

Retrieving the value is denied if not administrative user

Changing the value is denied if any of the following is true:

This sum represents a value in persistent storage.

This sum can assume the following values:

constant nullConfigured outlet nameUse the outlet's configured name
stringAlternate nameAlternate name for the same outlet to be used instead of the configured namethe value is not equal to ""

Sample requests write command (note that _outlet_upnp_configuration_index is a variable):

requests.put('http://192.168.0.100/restapi/upnp/outlets/'+str(_outlet_upnp_configuration_index)+'/alternate_name/',auth=auth,headers=headers,json=None)

Sample uom library read command (note that _outlet_upnp_configuration_index is a variable):

print(uom.dump(uom.upnp.outlets[_outlet_upnp_configuration_index].alternate_name))

null

Browse more samples

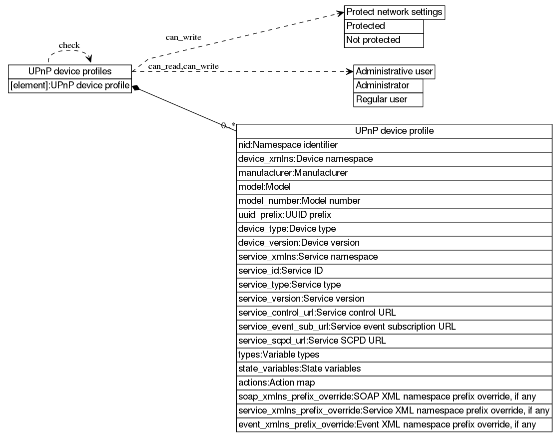
UPnP device profiles

mapupnp/profiles/
Map of UPnP device exposure settings
dot_inline_dotgraph_510.png

Retrieving the value is denied if not administrative user

Changing the value is denied if any of the following is true:

This map represents a value in persistent storage.

This map contains UPnP device profile elements.

Sample uom library UPnP device profile creation command:

uom.insert(uom.upnp.profiles,"belkin_wemo_socket",<...>)

Sample requests read command:

print(requests.get('http://192.168.0.100/restapi/upnp/profiles/',auth=auth,headers=headers).json())

<...>

Browse more samples

UPnP device profile

objectupnp/profiles/S/
UPnP device exposure settings
dot_inline_dotgraph_511.png

This object contains the following items:

nidNamespace identifier
device_xmlnsDevice namespace
manufacturerManufacturer
modelModel
model_numberModel number
uuid_prefixUUID prefix
device_typeDevice type
device_versionDevice version
service_xmlnsService namespace
service_idService ID
service_typeService type
service_versionService version
service_control_urlService control URL
service_event_sub_urlService event subscription URL
service_scpd_urlService SCPD URL
typesVariable types
state_variablesState variables
actionsAction map
soap_xmlns_prefix_overrideSOAP XML namespace prefix override, if any
service_xmlns_prefix_overrideService XML namespace prefix override, if any
event_xmlns_prefix_overrideEvent XML namespace prefix override, if any

Sample JS request read command (note that _upnp_device_profile is a variable):

request.get({url:"upnp/profiles/"+_upnp_device_profile+"/"},function(error,response,body) {console.log(body)});

<...>

Sample requests read command (note that _upnp_device_profile is a variable):

print(requests.get('http://192.168.0.100/restapi/upnp/profiles/'+_upnp_device_profile+'/',auth=auth,headers=headers).json())

<...>

Browse more samples

See also UPnP device profile: Namespace identifier

See also UPnP device profile: Device namespace

See also UPnP device profile: Manufacturer

See also UPnP device profile: Model

See also UPnP device profile: Model number

See also UPnP device profile: UUID prefix

See also UPnP device profile: Device type

See also UPnP device profile: Device version

See also UPnP device profile: Service namespace

See also UPnP device profile: Service ID

See also UPnP device profile: Service type

See also UPnP device profile: Service version

See also UPnP device profile: Service control URL

See also UPnP device profile: Service event subscription URL

See also UPnP device profile: Service SCPD URL

See also UPnP device profile: Variable types

See also UPnP device profile: State variables

See also UPnP device profile: Action map

See also UPnP device profile: SOAP XML namespace prefix override, if any

See also UPnP device profile: Service XML namespace prefix override, if any

See also UPnP device profile: Event XML namespace prefix override, if any

UPnP device profile: Namespace identifier

stringupnp/profiles/S/nid/
URN namespace identifier
dot_inline_dotgraph_512.png

Retrieving the value is denied if not administrative user

Changing the value is denied if any of the following is true:

This string represents a value in persistent storage.

Sample CLI write command (note that upnp_device_profile is a variable):

uom set "upnp/profiles/${upnp_device_profile}/nid" "\"Belkin\""

Sample uom library write command (note that _upnp_device_profile is a variable):

uom.upnp.profiles[_upnp_device_profile].nid="Belkin"

Browse more samples

UPnP device profile: Device namespace

stringupnp/profiles/S/device_xmlns/
Device description XML namespace
dot_inline_dotgraph_513.png

Retrieving the value is denied if not administrative user

Changing the value is denied if any of the following is true:

This string represents a value in persistent storage.

Sample CLI read command (note that upnp_device_profile is a variable):

uom get "upnp/profiles/${upnp_device_profile}/device_xmlns"

"urn:Belkin:device-1-0"

Sample uom library read command (note that _upnp_device_profile is a variable):

print(uom.dump(uom.upnp.profiles[_upnp_device_profile].device_xmlns))

"urn:Belkin:device-1-0"

Browse more samples

UPnP device profile: Manufacturer

stringupnp/profiles/S/manufacturer/
Manufacturer name
dot_inline_dotgraph_514.png

Retrieving the value is denied if not administrative user

Changing the value is denied if any of the following is true:

This string represents a value in persistent storage.

Sample curl write command (note that :upnp_device_profile is a URL template argument):

curl --digest -u admin:1234 -H "X-CSRF: x" -X PUT -H "Content-type: application/json" -H "Accept: application/json" --data-binary "\"Belkin International Inc.\"" "http://192.168.0.100/restapi/upnp/profiles/:upnp_device_profile/manufacturer/"

Sample CLI read command (note that upnp_device_profile is a variable):

uom get "upnp/profiles/${upnp_device_profile}/manufacturer"

"Belkin International Inc."

Browse more samples

UPnP device profile: Model

stringupnp/profiles/S/model/
Model name
dot_inline_dotgraph_515.png

Retrieving the value is denied if not administrative user

Changing the value is denied if any of the following is true:

This string represents a value in persistent storage.

Sample JS request write command (note that _upnp_device_profile is a variable):

request.put({url:"upnp/profiles/"+_upnp_device_profile+"/model/",body:"DLI emulated Belkin socket"});

Sample CLI read command (note that upnp_device_profile is a variable):

uom get "upnp/profiles/${upnp_device_profile}/model"

"DLI emulated Belkin socket"

Browse more samples

UPnP device profile: Model number

stringupnp/profiles/S/model_number/
Model number string
dot_inline_dotgraph_516.png

Retrieving the value is denied if not administrative user

Changing the value is denied if any of the following is true:

This string represents a value in persistent storage.

Sample JS request write command (note that _upnp_device_profile is a variable):

request.put({url:"upnp/profiles/"+_upnp_device_profile+"/model_number/",body:""});

Sample requests write command (note that _upnp_device_profile is a variable):

requests.put('http://192.168.0.100/restapi/upnp/profiles/'+_upnp_device_profile+'/model_number/',auth=auth,headers=headers,json='')

Browse more samples

UPnP device profile: UUID prefix

stringupnp/profiles/S/uuid_prefix/
Outlet device identifier prefix
dot_inline_dotgraph_517.png

Retrieving the value is denied if not administrative user

Changing the value is denied if any of the following is true:

This string represents a value in persistent storage.

Sample uom library read command (note that _upnp_device_profile is a variable):

print(uom.dump(uom.upnp.profiles[_upnp_device_profile].uuid_prefix))

"Socket-1_0"

Sample curl write command (note that :upnp_device_profile is a URL template argument):

curl --digest -u admin:1234 -H "X-CSRF: x" -X PUT -H "Content-type: application/json" -H "Accept: application/json" --data-binary "\"Socket-1_0\"" "http://192.168.0.100/restapi/upnp/profiles/:upnp_device_profile/uuid_prefix/"

Browse more samples

UPnP device profile: Device type

stringupnp/profiles/S/device_type/
Device type identifier
dot_inline_dotgraph_518.png

Retrieving the value is denied if not administrative user

Changing the value is denied if any of the following is true:

This string represents a value in persistent storage.

Sample CLI read command (note that upnp_device_profile is a variable):

uom get "upnp/profiles/${upnp_device_profile}/device_type"

"controllee"

Sample JS request write command (note that _upnp_device_profile is a variable):

request.put({url:"upnp/profiles/"+_upnp_device_profile+"/device_type/",body:"controllee"});

Browse more samples

UPnP device profile: Device version

stringupnp/profiles/S/device_version/
Device version string
dot_inline_dotgraph_519.png

Retrieving the value is denied if not administrative user

Changing the value is denied if any of the following is true:

This string represents a value in persistent storage.

Sample JS request write command (note that _upnp_device_profile is a variable):

request.put({url:"upnp/profiles/"+_upnp_device_profile+"/device_version/",body:"1"});

Sample uom library write command (note that _upnp_device_profile is a variable):

uom.upnp.profiles[_upnp_device_profile].device_version="1"

Browse more samples

UPnP device profile: Service namespace

stringupnp/profiles/S/service_xmlns/
Service description XML namespace
dot_inline_dotgraph_520.png

Retrieving the value is denied if not administrative user

Changing the value is denied if any of the following is true:

This string represents a value in persistent storage.

Sample uom library read command (note that _upnp_device_profile is a variable):

print(uom.dump(uom.upnp.profiles[_upnp_device_profile].service_xmlns))

"urn:Belkin:service-1-0"

Sample curl read command (note that :upnp_device_profile is a URL template argument):

curl --digest -u admin:1234 -H "Accept: application/json" "http://192.168.0.100/restapi/upnp/profiles/:upnp_device_profile/service_xmlns/"

"urn:Belkin:service-1-0"

Browse more samples

UPnP device profile: Service ID

stringupnp/profiles/S/service_id/
Service identifier
dot_inline_dotgraph_521.png

Retrieving the value is denied if not administrative user

Changing the value is denied if any of the following is true:

This string represents a value in persistent storage.

Sample uom library write command (note that _upnp_device_profile is a variable):

uom.upnp.profiles[_upnp_device_profile].service_id="basicevent1"

Sample CLI read command (note that upnp_device_profile is a variable):

uom get "upnp/profiles/${upnp_device_profile}/service_id"

"basicevent1"

Browse more samples

UPnP device profile: Service type

stringupnp/profiles/S/service_type/
Service type identifier
dot_inline_dotgraph_522.png

Retrieving the value is denied if not administrative user

Changing the value is denied if any of the following is true:

This string represents a value in persistent storage.

Sample CLI read command (note that upnp_device_profile is a variable):

uom get "upnp/profiles/${upnp_device_profile}/service_type"

"basicevent"

Sample requests write command (note that _upnp_device_profile is a variable):

requests.put('http://192.168.0.100/restapi/upnp/profiles/'+_upnp_device_profile+'/service_type/',auth=auth,headers=headers,json='basicevent')

Browse more samples

UPnP device profile: Service version

stringupnp/profiles/S/service_version/
Service version string
dot_inline_dotgraph_523.png

Retrieving the value is denied if not administrative user

Changing the value is denied if any of the following is true:

This string represents a value in persistent storage.

Sample CLI write command (note that upnp_device_profile is a variable):

uom set "upnp/profiles/${upnp_device_profile}/service_version" "\"1\""

Sample requests read command (note that _upnp_device_profile is a variable):

print(requests.get('http://192.168.0.100/restapi/upnp/profiles/'+_upnp_device_profile+'/service_version/',auth=auth,headers=headers).json())

'1'

Browse more samples

UPnP device profile: Service control URL

stringupnp/profiles/S/service_control_url/
URL to send service control requests to
dot_inline_dotgraph_524.png

Retrieving the value is denied if not administrative user

Changing the value is denied if any of the following is true:

This string represents a value in persistent storage.

Sample curl read command (note that :upnp_device_profile is a URL template argument):

curl --digest -u admin:1234 -H "Accept: application/json" "http://192.168.0.100/restapi/upnp/profiles/:upnp_device_profile/service_control_url/"

"/upnp/control/basicevent1"

Sample CLI write command (note that upnp_device_profile is a variable):

uom set "upnp/profiles/${upnp_device_profile}/service_control_url" "\"/upnp/control/basicevent1\""

Browse more samples

UPnP device profile: Service event subscription URL

stringupnp/profiles/S/service_event_sub_url/
URL to send service subscription management requests to
dot_inline_dotgraph_525.png

Retrieving the value is denied if not administrative user

Changing the value is denied if any of the following is true:

This string represents a value in persistent storage.

Sample curl read command (note that :upnp_device_profile is a URL template argument):

curl --digest -u admin:1234 -H "Accept: application/json" "http://192.168.0.100/restapi/upnp/profiles/:upnp_device_profile/service_event_sub_url/"

"/upnp/event/basicevent1"

Sample curl write command (note that :upnp_device_profile is a URL template argument):

curl --digest -u admin:1234 -H "X-CSRF: x" -X PUT -H "Content-type: application/json" -H "Accept: application/json" --data-binary "\"/upnp/event/basicevent1\"" "http://192.168.0.100/restapi/upnp/profiles/:upnp_device_profile/service_event_sub_url/"

Browse more samples

UPnP device profile: Service SCPD URL

stringupnp/profiles/S/service_scpd_url/
Service control protocol document URL
dot_inline_dotgraph_526.png

Retrieving the value is denied if not administrative user

Changing the value is denied if any of the following is true:

This string represents a value in persistent storage.

Sample curl read command (note that :upnp_device_profile is a URL template argument):

curl --digest -u admin:1234 -H "Accept: application/json" "http://192.168.0.100/restapi/upnp/profiles/:upnp_device_profile/service_scpd_url/"

"/eventservice.xml"

Sample uom library read command (note that _upnp_device_profile is a variable):

print(uom.dump(uom.upnp.profiles[_upnp_device_profile].service_scpd_url))

"/eventservice.xml"

Browse more samples

UPnP device profile: Variable types

mapupnp/profiles/S/types/
Map of supported variable types
dot_inline_dotgraph_527.png

Retrieving the value is denied if not administrative user

Changing the value is denied if any of the following is true:

This map is composite, i.e. is modified as a whole.

This map represents a value in persistent storage.

This map contains Variable type elements.

Sample uom library variable type creation command (note that _upnp_device_profile is a variable):

local composite=uom.copy(uom.upnp.profiles[_upnp_device_profile].types)
uom.insert(composite,"string",{decode="function(str) return str end",encode="function(value) return value end"})
uom.upnp.profiles[_upnp_device_profile].types=composite

Sample JS request variable type creation command (note that _upnp_device_profile is a variable):

request.put({url:"upnp/profiles/"+_upnp_device_profile+"/types/string/",body:{"decode":"function(str) return str end","encode":"function(value) return value end"}});

Browse more samples

Variable type

objectupnp/profiles/S/types/S/
Variable type properties

The value is subject to the following constraints: index of the value matches ^[a-zA-Z_][a-zA-Z_0-9]*$

This object is a part of a composite value which is modified as a whole.

This object contains the following items:

decodeDecoding function
encodeEncoding function

Sample uom library write command (note that _upnp_device_profile and _variable_type are variables):

uom.upnp.profiles[_upnp_device_profile].types[_variable_type]={decode="function(str) return str==\"1\" end",encode="function(value) return value and \"1\" or \"0\" end"}

Sample JS request read command (note that _upnp_device_profile and _variable_type are variables):

request.get({url:"upnp/profiles/"+_upnp_device_profile+"/types/"+_variable_type+"/"},function(error,response,body) {console.log(body)});

{"decode":"function(str) return str end","encode":"function(value) return value end"}

Browse more samples

Decoding function

stringupnp/profiles/S/types/S/decode/
Code of Lua function to decode and validate the value's string representation
dot_inline_dotgraph_528.png

Retrieving the value is denied if not administrative user

Changing the value is denied if any of the following is true:

This string is a part of a composite value which is modified as a whole.

This string represents a value in persistent storage.

Sample CLI write command (note that upnp_device_profile and variable_type are variables):

uom set "upnp/profiles/${upnp_device_profile}/types/${variable_type}/decode" "\"function(str) return str end\""

Sample JS request write command (note that _upnp_device_profile and _variable_type are variables):

request.put({url:"upnp/profiles/"+_upnp_device_profile+"/types/"+_variable_type+"/decode/",body:"function(str) return str end"});

Browse more samples

Encoding function

stringupnp/profiles/S/types/S/encode/
Code of Lua function to check and encode the value to string representation
dot_inline_dotgraph_529.png

Retrieving the value is denied if not administrative user

Changing the value is denied if any of the following is true:

This string is a part of a composite value which is modified as a whole.

This string represents a value in persistent storage.

Sample CLI read command (note that upnp_device_profile and variable_type are variables):

uom get "upnp/profiles/${upnp_device_profile}/types/${variable_type}/encode"

"function(value) return value end"

Sample CLI write command (note that upnp_device_profile and variable_type are variables):

uom set "upnp/profiles/${upnp_device_profile}/types/${variable_type}/encode" "\"function(value) return value end\""

Browse more samples

UPnP device profile: State variables

mapupnp/profiles/S/state_variables/
Map of state variable bindings
dot_inline_dotgraph_530.png

Retrieving the value is denied if not administrative user

Changing the value is denied if any of the following is true:

This map is composite, i.e. is modified as a whole.

This map represents a value in persistent storage.

This map contains State variable binding elements.

Sample JS request write command (note that _upnp_device_profile is a variable):

request.put({url:"upnp/profiles/"+_upnp_device_profile+"/state_variables/",body:{"FriendlyName":{"default_value":"","events_enabled":true,"name":"name","type":"string"},"BinaryState":{"default_value":"0","events_enabled":true,"name":"state","type":"Boolean"}}});

Sample requests read command (note that _upnp_device_profile is a variable):

print(requests.get('http://192.168.0.100/restapi/upnp/profiles/'+_upnp_device_profile+'/state_variables/',auth=auth,headers=headers).json())

{'FriendlyName': {'default_value': '', 'events_enabled': True, 'name': 'name', 'type': 'string'}, 'BinaryState': {'default_value': '0', 'events_enabled': True, 'name': 'state', 'type': 'Boolean'}}

Browse more samples

State variable binding

objectupnp/profiles/S/state_variables/S/
Properties of a state variable binding

The value is subject to the following constraints: index of the value matches ^[a-zA-Z_][a-zA-Z_0-9]*$

This object is a part of a composite value which is modified as a whole.

This object contains the following items:

nameOutlet property name
typeVariable type
default_valueDefault variable name
events_enabledEvents

Sample CLI read command (note that upnp_device_profile and state_variable_binding are variables):

uom get "upnp/profiles/${upnp_device_profile}/state_variables/${state_variable_binding}"

{"default_value":"0","events_enabled":true,"name":"state","type":"Boolean"}

Sample CLI write command (note that upnp_device_profile and state_variable_binding are variables):

uom set "upnp/profiles/${upnp_device_profile}/state_variables/${state_variable_binding}" "{\"default_value\":\"\",\"events_enabled\":true,\"name\":\"name\",\"type\":\"string\"}"

Browse more samples

Outlet property name

stringupnp/profiles/S/state_variables/S/name/
The outlet property to which the variable is bound
dot_inline_dotgraph_531.png

Retrieving the value is denied if not administrative user

Changing the value is denied if any of the following is true:

This string is a part of a composite value which is modified as a whole.

This string represents a value in persistent storage.

Sample CLI read command (note that upnp_device_profile and state_variable_binding are variables):

uom get "upnp/profiles/${upnp_device_profile}/state_variables/${state_variable_binding}/name"

"state"

Sample requests read command (note that _upnp_device_profile and _state_variable_binding are variables):

print(requests.get('http://192.168.0.100/restapi/upnp/profiles/'+_upnp_device_profile+'/state_variables/'+_state_variable_binding+'/name/',auth=auth,headers=headers).json())

'state'

Browse more samples

Variable type

stringupnp/profiles/S/state_variables/S/type/
The type of the variable
dot_inline_dotgraph_532.png

The value is subject to the following constraints: variable types[the value]

Retrieving the value is denied if not administrative user

Changing the value is denied if any of the following is true:

This string is a part of a composite value which is modified as a whole.

This string represents a value in persistent storage.

Sample CLI write command (note that upnp_device_profile and state_variable_binding are variables):

uom set "upnp/profiles/${upnp_device_profile}/state_variables/${state_variable_binding}/type" "\"Boolean\""

Sample curl read command (note that :upnp_device_profile and :state_variable_binding are URL template arguments):

curl --digest -u admin:1234 -H "Accept: application/json" "http://192.168.0.100/restapi/upnp/profiles/:upnp_device_profile/state_variables/:state_variable_binding/type/"

"Boolean"

Browse more samples

Default variable name

stringupnp/profiles/S/state_variables/S/default_value/
The string-encoded default value of the state variable
dot_inline_dotgraph_533.png

Retrieving the value is denied if not administrative user

Changing the value is denied if any of the following is true:

This string is a part of a composite value which is modified as a whole.

This string represents a value in persistent storage.

Sample requests write command (note that _upnp_device_profile and _state_variable_binding are variables):

requests.put('http://192.168.0.100/restapi/upnp/profiles/'+_upnp_device_profile+'/state_variables/'+_state_variable_binding+'/default_value/',auth=auth,headers=headers,json='0')

Sample requests read command (note that _upnp_device_profile and _state_variable_binding are variables):

print(requests.get('http://192.168.0.100/restapi/upnp/profiles/'+_upnp_device_profile+'/state_variables/'+_state_variable_binding+'/default_value/',auth=auth,headers=headers).json())

'0'

Browse more samples

Events

sum (boolean)upnp/profiles/S/state_variables/S/events_enabled/
Send events on property change
dot_inline_dotgraph_534.png

Retrieving the value is denied if not administrative user

Changing the value is denied if any of the following is true:

This sum is a part of a composite value which is modified as a whole.

This sum represents a value in persistent storage.

This sum can assume the following values:

constant trueEnabledThe feature is enabled
constant falseDisabledThe feature is disabled

Sample CLI read command (note that upnp_device_profile and state_variable_binding are variables):

uom get "upnp/profiles/${upnp_device_profile}/state_variables/${state_variable_binding}/events_enabled"

true

Sample curl read command (note that :upnp_device_profile and :state_variable_binding are URL template arguments):

curl --digest -u admin:1234 -H "Accept: application/json" "http://192.168.0.100/restapi/upnp/profiles/:upnp_device_profile/state_variables/:state_variable_binding/events_enabled/"

true

Browse more samples

Arguments: Argument

objectupnp/profiles/S/actions/S/arguments/N/
Action input or output argument properties

This object is a part of a composite value which is modified as a whole.

This object contains the following items:

nameArgument name
typeArgument type
is_outputOutput/return value flag
state_idRelated state variable identifier, if any

Sample requests read command (note that _upnp_device_profile, _action and _argument_index are variables):

print(requests.get('http://192.168.0.100/restapi/upnp/profiles/'+_upnp_device_profile+'/actions/'+_action+'/arguments/'+str(_argument_index)+'/',auth=auth,headers=headers).json())

{'is_output': True, 'state_id': 'FriendlyName', 'name': 'FriendlyName', 'type': 'string'}

Sample CLI deletion command (note that upnp_device_profile, action and argument_index are variables):

uom remove "upnp/profiles/${upnp_device_profile}/actions/${action}/arguments/${argument_index}"

Browse more samples

Argument name

stringupnp/profiles/S/actions/S/arguments/N/name/
The name of the argument as seen by clients
dot_inline_dotgraph_535.png

The value is subject to the following constraints: the value matches ^[a-zA-Z_][a-zA-Z_0-9]*$

Retrieving the value is denied if not administrative user

Changing the value is denied if any of the following is true:

This string is a part of a composite value which is modified as a whole.

This string represents a value in persistent storage.

Sample JS request read command (note that _upnp_device_profile, _action and _argument_index are variables):

request.get({url:"upnp/profiles/"+_upnp_device_profile+"/actions/"+_action+"/arguments/"+_argument_index.toString()+"/name/"},function(error,response,body) {console.log(body)});

"FriendlyName"

Sample requests read command (note that _upnp_device_profile, _action and _argument_index are variables):

print(requests.get('http://192.168.0.100/restapi/upnp/profiles/'+_upnp_device_profile+'/actions/'+_action+'/arguments/'+str(_argument_index)+'/name/',auth=auth,headers=headers).json())

'FriendlyName'

Browse more samples

Argument type

stringupnp/profiles/S/actions/S/arguments/N/type/
The type of the argument
dot_inline_dotgraph_536.png

The value is subject to the following constraints: variable types[the value]

Retrieving the value is denied if not administrative user

Changing the value is denied if any of the following is true:

This string is a part of a composite value which is modified as a whole.

This string represents a value in persistent storage.

Sample CLI write command (note that upnp_device_profile, action and argument_index are variables):

uom set "upnp/profiles/${upnp_device_profile}/actions/${action}/arguments/${argument_index}/type" "\"Boolean\""

Sample curl read command (note that :upnp_device_profile, :action and :argument_index are URL template arguments):

curl --digest -u admin:1234 -H "Accept: application/json" "http://192.168.0.100/restapi/upnp/profiles/:upnp_device_profile/actions/:action/arguments/:argument_index/type/"

"string"

Browse more samples

Output/return value flag

sum (boolean)upnp/profiles/S/actions/S/arguments/N/is_output/
Flag indicating that the argument is output/return instead of input
dot_inline_dotgraph_537.png

Retrieving the value is denied if not administrative user

Changing the value is denied if any of the following is true:

This sum is a part of a composite value which is modified as a whole.

This sum represents a value in persistent storage.

This sum can assume the following values:

constant trueOutput/returnThe argument is output, and also the return value if it's the first output argument
constant falseInputThe argument is input

Sample requests write command (note that _upnp_device_profile, _action and _argument_index are variables):

requests.put('http://192.168.0.100/restapi/upnp/profiles/'+_upnp_device_profile+'/actions/'+_action+'/arguments/'+str(_argument_index)+'/is_output/',auth=auth,headers=headers,json=False)

Sample JS request write command (note that _upnp_device_profile, _action and _argument_index are variables):

request.put({url:"upnp/profiles/"+_upnp_device_profile+"/actions/"+_action+"/arguments/"+_argument_index.toString()+"/is_output/",body:false});

Browse more samples

Related state variable identifier, if any

sum (optional string)upnp/profiles/S/actions/S/arguments/N/state_id/
The identifier of the state variable to which the argument is related, if any
dot_inline_dotgraph_538.png

Retrieving the value is denied if not administrative user

Changing the value is denied if any of the following is true:

This sum is a part of a composite value which is modified as a whole.

This sum represents a value in persistent storage.

This sum can assume the following values:

constant nullNo related state variableThe argument isn't related to a state variable
stringRelated state variable identifierThe identifier of the state variable to which the argument is relatedstate variables[the value]

Sample curl write command (note that :upnp_device_profile, :action and :argument_index are URL template arguments):

curl --digest -u admin:1234 -H "X-CSRF: x" -X PUT -H "Content-type: application/json" -H "Accept: application/json" --data-binary "\"BinaryState\"" "http://192.168.0.100/restapi/upnp/profiles/:upnp_device_profile/actions/:action/arguments/:argument_index/state_id/"

Sample requests read command (note that _upnp_device_profile, _action and _argument_index are variables):

print(requests.get('http://192.168.0.100/restapi/upnp/profiles/'+_upnp_device_profile+'/actions/'+_action+'/arguments/'+str(_argument_index)+'/state_id/',auth=auth,headers=headers).json())

'FriendlyName'

Browse more samples

UPnP device profile: Action map

mapupnp/profiles/S/actions/
Map of actions that can be performed on the outlet
dot_inline_dotgraph_539.png

Retrieving the value is denied if not administrative user

Changing the value is denied if any of the following is true:

This map is composite, i.e. is modified as a whole.

This map represents a value in persistent storage.

This map contains Action elements.

Sample curl read command (note that :upnp_device_profile is a URL template argument):

curl --digest -u admin:1234 -H "Accept: application/json" "http://192.168.0.100/restapi/upnp/profiles/:upnp_device_profile/actions/"

Sample JS request action creation command (note that _upnp_device_profile is a variable):

request.put({url:"upnp/profiles/"+_upnp_device_profile+"/actions/GetBinaryState/",body:{"code":"function(outlet) return outlet.state end","arguments":[{"is_output":true,"state_id":"BinaryState","name":"BinaryState","type":"Boolean"}]}});

Browse more samples

Action

objectupnp/profiles/S/actions/S/
Action properties
dot_inline_dotgraph_540.png

The value is subject to the following constraints: index of the value matches ^[a-zA-Z_][a-zA-Z_0-9]*$

This object is a part of a composite value which is modified as a whole.

This object contains the following items:

argumentsArguments
codeCode

Sample CLI read command (note that upnp_device_profile and action are variables):

uom get "upnp/profiles/${upnp_device_profile}/actions/${action}"

{"code":"function(outlet,value) outlet.state=value end","arguments":[{"is_output":false,"state_id":"BinaryState","name":"BinaryState","type":"Boolean"}]}

Sample requests deletion command (note that _upnp_device_profile and _action are variables):

requests.delete('http://192.168.0.100/restapi/upnp/profiles/'+_upnp_device_profile+'/actions/'+_action+'/',auth=auth,headers=headers)

Browse more samples

Arguments

arrayupnp/profiles/S/actions/S/arguments/
Action input and output arguments
dot_inline_dotgraph_541.png

Retrieving the value is denied if not administrative user

Changing the value is denied if any of the following is true:

This array is a part of a composite value which is modified as a whole.

This array represents a value in persistent storage.

This array contains Argument elements.

Sample uom library argument creation command (note that _upnp_device_profile and _action are variables):

local composite=uom.copy(uom.upnp.profiles[_upnp_device_profile].actions)
uom.insert(composite[_action].arguments,1,{is_output=true,name="FriendlyName",state_id="FriendlyName",type="string"})
uom.upnp.profiles[_upnp_device_profile].actions=composite

Sample curl read command (note that :upnp_device_profile and :action are URL template arguments):

curl --digest -u admin:1234 -H "Accept: application/json" "http://192.168.0.100/restapi/upnp/profiles/:upnp_device_profile/actions/:action/arguments/"

[{"is_output":false,"state_id":"BinaryState","name":"BinaryState","type":"Boolean"}]

Browse more samples

See also Arguments: Argument

Code

stringupnp/profiles/S/actions/S/code/
Code of Lua function to perform the action
dot_inline_dotgraph_542.png

Retrieving the value is denied if not administrative user

Changing the value is denied if any of the following is true:

This string is a part of a composite value which is modified as a whole.

This string represents a value in persistent storage.

Sample curl write command (note that :upnp_device_profile and :action are URL template arguments):

curl --digest -u admin:1234 -H "X-CSRF: x" -X PUT -H "Content-type: application/json" -H "Accept: application/json" --data-binary "\"function(outlet) return outlet.state end\"" "http://192.168.0.100/restapi/upnp/profiles/:upnp_device_profile/actions/:action/code/"

Sample uom library read command (note that _upnp_device_profile and _action are variables):

print(uom.dump(uom.upnp.profiles[_upnp_device_profile].actions[_action].code))

"function(outlet) return outlet.state end"

Browse more samples

UPnP device profile: SOAP XML namespace prefix override, if any

sum (optional string)upnp/profiles/S/soap_xmlns_prefix_override/
SOAP XML namespace prefix to use on encoding instead of the default one (for compatibility), if any
dot_inline_dotgraph_543.png

Retrieving the value is denied if not administrative user

Changing the value is denied if any of the following is true:

This sum represents a value in persistent storage.

This sum can assume the following values:

constant nullNoneUse the default SOAP XML namespace prefix ('soap11')
stringSOAP XML namespace prefix overrideSOAP XML namespace prefix to use on encoding instead of the default one (for compatibility)the value matches ^([A-Za-z_][A-Za-z0-9_-]?|[A-WYZa-wyz_][A-Za-z0-9_-]{2,}|[xX][A-LN-Za-ln-z0-9_-][A-Za-z0-9_-]{1,}|[xX][mM][A-KM-Za-km-z0-9_-][A-Za-z0-9_-]*)$

Sample curl read command (note that :upnp_device_profile is a URL template argument):

curl --digest -u admin:1234 -H "Accept: application/json" "http://192.168.0.100/restapi/upnp/profiles/:upnp_device_profile/soap_xmlns_prefix_override/"

"Uf2JJJQP"

Sample JS request write command (note that _upnp_device_profile is a variable):

request.put({url:"upnp/profiles/"+_upnp_device_profile+"/soap_xmlns_prefix_override/",body:"XbM"});

Browse more samples

UPnP device profile: Service XML namespace prefix override, if any

sum (optional string)upnp/profiles/S/service_xmlns_prefix_override/
Service XML namespace prefix to use on encoding instead of the default one (for compatibility), if any
dot_inline_dotgraph_544.png

Retrieving the value is denied if not administrative user

Changing the value is denied if any of the following is true:

This sum represents a value in persistent storage.

This sum can assume the following values:

constant nullNoneUse the default service XML namespace prefix ('svc')
stringService XML namespace prefix overrideService XML namespace prefix to use on encoding instead of the default one (for compatibility)the value matches ^([A-Za-z_][A-Za-z0-9_-]?|[A-WYZa-wyz_][A-Za-z0-9_-]{2,}|[xX][A-LN-Za-ln-z0-9_-][A-Za-z0-9_-]{1,}|[xX][mM][A-KM-Za-km-z0-9_-][A-Za-z0-9_-]*)$

Sample JS request write command (note that _upnp_device_profile is a variable):

request.put({url:"upnp/profiles/"+_upnp_device_profile+"/service_xmlns_prefix_override/",body:null});

Sample curl read command (note that :upnp_device_profile is a URL template argument):

curl --digest -u admin:1234 -H "Accept: application/json" "http://192.168.0.100/restapi/upnp/profiles/:upnp_device_profile/service_xmlns_prefix_override/"

"xm4o"

Browse more samples

UPnP device profile: Event XML namespace prefix override, if any

sum (optional string)upnp/profiles/S/event_xmlns_prefix_override/
Event XML namespace prefix to use on encoding instead of the default one (for compatibility), if any
dot_inline_dotgraph_545.png

Retrieving the value is denied if not administrative user

Changing the value is denied if any of the following is true:

This sum represents a value in persistent storage.

This sum can assume the following values:

constant nullNoneUse the default event XML namespace prefix ('event')
stringEvent XML namespace prefix overrideEvent XML namespace prefix to use on encoding instead of the default one (for compatibility)the value matches ^([A-Za-z_][A-Za-z0-9_-]?|[A-WYZa-wyz_][A-Za-z0-9_-]{2,}|[xX][A-LN-Za-ln-z0-9_-][A-Za-z0-9_-]{1,}|[xX][mM][A-KM-Za-km-z0-9_-][A-Za-z0-9_-]*)$

Sample uom library write command (note that _upnp_device_profile is a variable):

uom.upnp.profiles[_upnp_device_profile].event_xmlns_prefix_override=null

Sample CLI write command (note that upnp_device_profile is a variable):

uom set "upnp/profiles/${upnp_device_profile}/event_xmlns_prefix_override" "\"kxD\""

Browse more samples

Notifications

objectupnp/notifications/
UPnP-related notifications
dot_inline_dotgraph_546.png

Retrieving the value is denied if not administrative user

This object does not support direct modification.

This object contains the following items:

parameter_kindsParameter kinds
eventsEvents

Sample curl read command:

curl --digest -u admin:1234 -H "Accept: application/json" "http://192.168.0.100/restapi/upnp/notifications/"

{"events":{"dli.upnp.sample_event":{"parameters":[{"id":"sample_parameter","has_fixed_value":false,"fixed_value":null}],"message_template":["sample event"]}},"parameter_kinds":[]}

Sample requests read command:

print(requests.get('http://192.168.0.100/restapi/upnp/notifications/',auth=auth,headers=headers).json())

{'events': {'dli.upnp.sample_event': {'parameters': [{'id': 'sample_parameter', 'has_fixed_value': False, 'fixed_value': None}], 'message_template': ['sample event']}}, 'parameter_kinds': {}}

Browse more samples

Parameter kinds

objectupnp/notifications/parameter_kinds/
Kinds of event parameters

This object does not correspond to an actual resource.

This object is empty.

Events

mapupnp/notifications/events/
Event templates
dot_inline_dotgraph_547.png

Retrieving the value is denied if not administrative user

This map is composite, i.e. is modified as a whole.

This map does not support direct modification.

This map contains Event elements.

Creating elements in this collection is not supported.

Sample CLI read command:

uom get "upnp/notifications/events"

{"dli.upnp.sample_event":{"parameters":[{"id":"sample_parameter","has_fixed_value":false,"fixed_value":null}],"message_template":["sample event"]}}

Sample uom library read command:

print(uom.dump(uom.upnp.notifications.events))

{dli.upnp.sample_event={message_template={"sample event"},parameters={{fixed_value=null,has_fixed_value=false,id="sample_parameter"}}}}

Browse more samples

See also Events: Event

Event parameters: Event parameter

objectupnp/notifications/events/S/parameters/N/
Properties of a parameter associated with the event

This object is a part of a composite value which is modified as a whole.

This object contains the following items:

idIdentifier
has_fixed_valueFixed value flag
fixed_valueFixed value

Sample uom library write command (note that _event and _event_parameter_index are variables):

uom.upnp.notifications.events[_event].parameters[_event_parameter_index]={fixed_value=null,has_fixed_value=false,id="sample_parameter"}

Sample requests write command (note that _event and _event_parameter_index are variables):

requests.put('http://192.168.0.100/restapi/upnp/notifications/events/'+_event+'/parameters/'+str(_event_parameter_index)+'/',auth=auth,headers=headers,json={'id': 'sample_parameter', 'has_fixed_value': False, 'fixed_value': None})

Browse more samples

Identifier

stringupnp/notifications/events/S/parameters/N/id/
Parameter identifier
dot_inline_dotgraph_548.png

The value is subject to the following constraints: parameter kinds[the value]

Retrieving the value is denied if not administrative user

This string is a part of a composite value which is modified as a whole.

This string does not support direct modification.

Sample JS request read command (note that _event and _event_parameter_index are variables):

request.get({url:"upnp/notifications/events/"+_event+"/parameters/"+_event_parameter_index.toString()+"/id/"},function(error,response,body) {console.log(body)});

"sample_parameter"

Sample curl read command (note that :event and :event_parameter_index are URL template arguments):

curl --digest -u admin:1234 -H "Accept: application/json" "http://192.168.0.100/restapi/upnp/notifications/events/:event/parameters/:event_parameter_index/id/"

"sample_parameter"

Browse more samples

Fixed value flag

sum (boolean)upnp/notifications/events/S/parameters/N/has_fixed_value/
Flag indicating that the parameter's value for this event is fixed
dot_inline_dotgraph_549.png

Retrieving the value is denied if not administrative user

This sum is a part of a composite value which is modified as a whole.

This sum does not support direct modification.

This sum can assume the following values:

constant trueFixedThe value is fixed
constant falseVariableThe value is variable

Sample curl read command (note that :event and :event_parameter_index are URL template arguments):

curl --digest -u admin:1234 -H "Accept: application/json" "http://192.168.0.100/restapi/upnp/notifications/events/:event/parameters/:event_parameter_index/has_fixed_value/"

false

Sample requests read command (note that _event and _event_parameter_index are variables):

print(requests.get('http://192.168.0.100/restapi/upnp/notifications/events/'+_event+'/parameters/'+str(_event_parameter_index)+'/has_fixed_value/',auth=auth,headers=headers).json())

False

Browse more samples

Fixed value

sum (variant)upnp/notifications/events/S/parameters/N/fixed_value/
Fixed parameter value for this particular event
dot_inline_dotgraph_550.png

Retrieving the value is denied if not administrative user

This sum is a part of a composite value which is modified as a whole.

This sum does not support direct modification.

This sum can assume the following values:

constant nullNullNull
constant trueTrueTrue
constant falseFalseFalse
stringStringThis string
numberNumberThis number

Sample requests read command (note that _event and _event_parameter_index are variables):

print(requests.get('http://192.168.0.100/restapi/upnp/notifications/events/'+_event+'/parameters/'+str(_event_parameter_index)+'/fixed_value/',auth=auth,headers=headers).json())

None

Sample CLI read command (note that event and event_parameter_index are variables):

uom get "upnp/notifications/events/${event}/parameters/${event_parameter_index}/fixed_value"

null

Browse more samples

Events: Event

objectupnp/notifications/events/S/
Event template
dot_inline_dotgraph_551.png

This object is a part of a composite value which is modified as a whole.

This object contains the following items:

message_templateMessage template
severitySeverity
parametersEvent parameters

Sample uom library read command (note that _event is a variable):

print(uom.dump(uom.upnp.notifications.events[_event]))

{message_template={"sample event"},parameters={{fixed_value=null,has_fixed_value=false,id="sample_parameter"}}}

Sample uom library write command (note that _event is a variable):

uom.upnp.notifications.events[_event]={message_template={"sample event"},parameters={{fixed_value=null,has_fixed_value=false,id="sample_parameter"}}}

Browse more samples

Message template

arrayupnp/notifications/events/S/message_template/
Template for human-readable message generation
dot_inline_dotgraph_552.png

Retrieving the value is denied if not administrative user

This array is a part of a composite value which is modified as a whole.

This array does not support direct modification.

This array contains Message template element elements.

Creating elements in this collection is not supported.

Sample JS request read command (note that _event is a variable):

request.get({url:"upnp/notifications/events/"+_event+"/message_template/"},function(error,response,body) {console.log(body)});

["sample event"]

Sample requests read command (note that _event is a variable):

print(requests.get('http://192.168.0.100/restapi/upnp/notifications/events/'+_event+'/message_template/',auth=auth,headers=headers).json())

['sample event']

Browse more samples

Message template element

sum (variant)upnp/notifications/events/S/message_template/N/
Element of human-readable message template
dot_inline_dotgraph_553.png

Retrieving the value is denied if not administrative user

This sum is a part of a composite value which is modified as a whole.

This sum does not support direct modification.

This sum can assume the following values:

stringStringFixed string
numberParameterIndex of message parameter to insertevent parameters[the value]

Sample requests read command (note that _event and _message_template_element_index are variables):

print(requests.get('http://192.168.0.100/restapi/upnp/notifications/events/'+_event+'/message_template/'+str(_message_template_element_index)+'/',auth=auth,headers=headers).json())

'sample event'

Sample curl read command (note that :event and :message_template_element_index are URL template arguments):

curl --digest -u admin:1234 -H "Accept: application/json" "http://192.168.0.100/restapi/upnp/notifications/events/:event/message_template/:message_template_element_index/"

"sample event"

Browse more samples

Severity

sum (enumerated number)upnp/notifications/events/S/severity/
Severity rating assigned to the event
dot_inline_dotgraph_554.png

Retrieving the value is denied if not administrative user

This sum is a part of a composite value which is modified as a whole.

This sum does not support direct modification.

This sum can assume the following values:

constant 1EmergencyTreat the event as an emergency
constant 2AlertTreat the event as an alert
constant 3CriticalTreat the event as critical
constant 4ErrorTreat the event as an error
constant 5WarningTreat the event as a warning
constant 6NoticeTreat the event as a notice
constant 7InformationalTreat the event as informational
constant 8DebugTreat the event as debugging-related

Sample requests read command (note that _event is a variable):

print(requests.get('http://192.168.0.100/restapi/upnp/notifications/events/'+_event+'/severity/',auth=auth,headers=headers).json())

{}

Sample JS request read command (note that _event is a variable):

request.get({url:"upnp/notifications/events/"+_event+"/severity/"},function(error,response,body) {console.log(body)});

[]

Browse more samples

Event parameters

arrayupnp/notifications/events/S/parameters/
Additional data associated with the event
dot_inline_dotgraph_555.png

Retrieving the value is denied if not administrative user

This array is a part of a composite value which is modified as a whole.

This array does not support direct modification.

This array contains Event parameter elements.

Creating elements in this collection is not supported.

Sample requests read command (note that _event is a variable):

print(requests.get('http://192.168.0.100/restapi/upnp/notifications/events/'+_event+'/parameters/',auth=auth,headers=headers).json())

[{'id': 'sample_parameter', 'has_fixed_value': False, 'fixed_value': None}]

Sample uom library read command (note that _event is a variable):

print(uom.dump(uom.upnp.notifications.events[_event].parameters))

{{fixed_value=null,has_fixed_value=false,id="sample_parameter"}}

Browse more samples

See also Event parameters: Event parameter