DLI EPCR6 Object Model Reference
20240709T212224Z
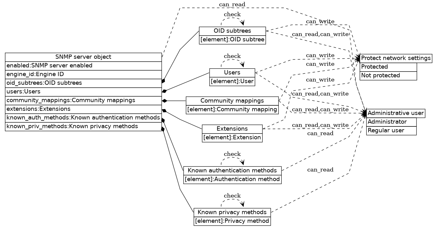
SNMP server object
objectsnmp/
Object representing SNMP server configuration
dot_inline_dotgraph_530.png

Retrieving the value is denied if not administrative user

This object contains the following items:

enabledSNMP server enabled
engine_idEngine ID
oid_subtreesOID subtrees
usersUsers
community_mappingsCommunity mappings
extensionsExtensions
known_auth_methodsKnown authentication methods
known_priv_methodsKnown privacy methods

Sample uom library write command:

uom.snmp={community_mappings={{community="private",ip_address="10.39.223.206",netmask="255.0.0.0",user="userUrxI"},{community="public",ip_address="10.176.113.72",netmask="255.0.0.0",user="user1S8j"}},enabled=true,engine_id="C85A66AF9A2328",extensions={{path="/usr/share/snmp_extensions/vzr/laqg9/lxbwh/jgnhx",root="0"}},known_auth_methods={md5="MD5",sha1="SHA1"},known_priv_methods={aes="AES",des="DES"},oid_subtrees={energyObject={read_security_level="noauth",root="1.3.6.1.2.1.229",title="energyObject MIB (RFC 7460, allows manipulating relays and power-related meters)",write_security_level="noauth"}},users={powerAdmin={auth_method="sha1",auth_password="adminAuthPassword",has_priv_password=true,is_allowed=true,priv_method="des",priv_password="adminPrivPassword",subtree_access={energyObject=false}},powerReader={auth_method="sha1",auth_password="readerAuthPassword",has_auth_password=true,has_priv_password=true,is_allowed=false,priv_method="des",priv_password="readerPrivPassword",subtree_access={energyObject="readonly"}}}}

Sample JS request read command:

request.get({url:"snmp/"},function(error,response,body) {console.log(body)});

<...>

Browse more samples

SNMP server enabled

sum (boolean)snmp/enabled/
SNMP server enable status
dot_inline_dotgraph_531.png

Retrieving the value is denied if not administrative user

Changing the value is denied if any of the following is true:

This sum represents a value in persistent storage.

This sum can assume the following values:

constant trueEnabledThe feature is enabled
constant falseDisabledThe feature is disabled

Sample CLI read command:

uom get "snmp/enabled"

false

Sample curl write command:

curl --digest -u admin:1234 -H "X-CSRF: x" -X PUT -H "Content-type: application/json" -H "Accept: application/json" --data-binary "true" "http://192.168.0.100/restapi/snmp/enabled/"

Browse more samples

Engine ID

stringsnmp/engine_id/
The engine ID, in hexadecimal, to which all user authentication and privacy keys are localized
dot_inline_dotgraph_532.png

The value is subject to the following constraints: the value matches ^([0-9A-Fa-f]{2})*$

Retrieving the value is denied if not administrative user

Changing the value is denied if any of the following is true:

This string represents a value in persistent storage.

Sample JS request write command:

request.put({url:"snmp/engine_id/",body:"59666310591462C6A7"});

Sample requests read command:

print(requests.get('http://192.168.0.100/restapi/snmp/engine_id/',auth=auth,headers=headers).json())

'ABAF24CB'

Browse more samples

OID subtrees

mapsnmp/oid_subtrees/
OID subtrees exposed by SNMP server
dot_inline_dotgraph_533.png

Retrieving the value is denied if not administrative user

Changing the value is denied if any of the following is true:

This map represents a value in persistent storage.

This map contains OID subtree elements.

Sample CLI OID subtree creation command:

uom insert "snmp/oid_subtrees/energyObject" "{\"read_security_level\":\"noauth\",\"root\":\"1.3.6.1.2.1.229\",\"title\":\"energyObject MIB (RFC 7460, allows manipulating relays and power-related meters)\",\"write_security_level\":\"noauth\"}"

Sample uom library read command:

print(uom.dump(uom.snmp.oid_subtrees))

{energyObject={read_security_level="noauth",root="1.3.6.1.2.1.229",title="energyObject MIB (RFC 7460, allows manipulating relays and power-related meters)",write_security_level="noauth"}}

Browse more samples

See also OID subtrees: OID subtree

OID subtrees: OID subtree

objectsnmp/oid_subtrees/S/
Properties of an OID subtree
dot_inline_dotgraph_534.png

The value is subject to the following constraints: not index of the value matches ^(|​.*|.*)$

Retrieving the value is denied if not administrative user

Changing the value is denied if any of the following is true:

This object represents a value in persistent storage.

This object contains the following items:

titleTitle
rootRoot mask
read_security_levelRead security level
write_security_levelWrite security level

Sample requests read command (note that _oid_subtree is a variable):

print(requests.get('http://192.168.0.100/restapi/snmp/oid_subtrees/'+_oid_subtree+'/',auth=auth,headers=headers).json())

{'read_security_level': 'noauth', 'root': '1.3.6.1.2.1.229', 'title': 'energyObject MIB (RFC 7460, allows manipulating relays and power-related meters)', 'write_security_level': 'noauth'}

Sample uom library deletion command (note that _oid_subtree is a variable):

uom.remove(uom.snmp.oid_subtrees,_oid_subtree)

Browse more samples

Title

stringsnmp/oid_subtrees/S/title/
The title of this subtree
dot_inline_dotgraph_535.png

Retrieving the value is denied if not administrative user

Changing the value is denied if any of the following is true:

This string represents a value in persistent storage.

Sample JS request read command (note that _oid_subtree is a variable):

request.get({url:"snmp/oid_subtrees/"+_oid_subtree+"/title/"},function(error,response,body) {console.log(body)});

"energyObject MIB (RFC 7460, allows manipulating relays and power-related meters)"

Sample curl read command (note that :oid_subtree is a URL template argument):

curl --digest -u admin:1234 -H "Accept: application/json" "http://192.168.0.100/restapi/snmp/oid_subtrees/:oid_subtree/title/"

"energyObject MIB (RFC 7460, allows manipulating relays and power-related meters)"

Browse more samples

Root mask

stringsnmp/oid_subtrees/S/root/
The root OID mask of this subtree (for all but the first two arcs, '*' can be used for "don't care" parts, and inclusive ranges can be specified like '1,2,4-7')
dot_inline_dotgraph_536.png

The value is subject to the following constraints: the value matches ^(0|1|(01|2)(.(*|(0|[1-9][0-9]*)(-(0|[1-9][0-9]*))?(,(0|[1-9][0-9]*)(-(0|[1-9][0-9]*))?)*))*)$

Retrieving the value is denied if not administrative user

Changing the value is denied if any of the following is true:

This string represents a value in persistent storage.

Sample uom library write command (note that _oid_subtree is a variable):

uom.snmp.oid_subtrees[_oid_subtree].root="1.3.6.1.2.1.229"

Sample uom library read command (note that _oid_subtree is a variable):

print(uom.dump(uom.snmp.oid_subtrees[_oid_subtree].root))

"1.3.6.1.2.1.229"

Browse more samples

Read security level

sum (enumerated string)snmp/oid_subtrees/S/read_security_level/
Required security level for reading from this subtree
dot_inline_dotgraph_537.png

Retrieving the value is denied if not administrative user

Changing the value is denied if any of the following is true:

This sum represents a value in persistent storage.

This sum can assume the following values:

constant "deny"ForbiddenNobody can read from this OID subtree
constant "priv"Authenticated and encryptedSNMPv3 authentication and encryption must be used to read from this OID subtree
constant "auth"AuthenticatedSNMPv3 authentication must be used to read from this OID subtree (encryption is optional)
constant "noauth"MinimalAny protocol, including SNMPv1 and SNMPv2c, can be used to read from this OID subtree (authentication and encryption are optional)

Sample curl write command (note that :oid_subtree is a URL template argument):

curl --digest -u admin:1234 -H "X-CSRF: x" -X PUT -H "Content-type: application/json" -H "Accept: application/json" --data-binary "\"noauth\"" "http://192.168.0.100/restapi/snmp/oid_subtrees/:oid_subtree/read_security_level/"

Sample requests write command (note that _oid_subtree is a variable):

requests.put('http://192.168.0.100/restapi/snmp/oid_subtrees/'+_oid_subtree+'/read_security_level/',auth=auth,headers=headers,json='noauth')

Browse more samples

Write security level

sum (enumerated string)snmp/oid_subtrees/S/write_security_level/
Required security level for writing to this subtree
dot_inline_dotgraph_538.png

Retrieving the value is denied if not administrative user

Changing the value is denied if any of the following is true:

This sum represents a value in persistent storage.

This sum can assume the following values:

constant "deny"ForbiddenNobody can write to this OID subtree
constant "priv"Authenticated and encryptedSNMPv3 authentication and encryption must be used to write to this OID subtree
constant "auth"AuthenticatedSNMPv3 authentication must be used to write to this OID subtree (encryption is optional)
constant "noauth"MinimalAny protocol, including SNMPv1 and SNMPv2c, can be used to write to this OID subtree (authentication and encryption are optional)

Sample JS request write command (note that _oid_subtree is a variable):

request.put({url:"snmp/oid_subtrees/"+_oid_subtree+"/write_security_level/",body:"noauth"});

Sample curl write command (note that :oid_subtree is a URL template argument):

curl --digest -u admin:1234 -H "X-CSRF: x" -X PUT -H "Content-type: application/json" -H "Accept: application/json" --data-binary "\"noauth\"" "http://192.168.0.100/restapi/snmp/oid_subtrees/:oid_subtree/write_security_level/"

Browse more samples

Users

mapsnmp/users/
SNMP user accounts
dot_inline_dotgraph_539.png

Retrieving the value is denied if not administrative user

Changing the value is denied if any of the following is true:

This map represents a value in persistent storage.

This map contains User elements.

Sample JS request user creation command:

request.put({url:"snmp/users/powerAdmin/",body:{"priv_password":"adminPrivPassword","subtree_access":{"energyObject":false},"auth_password":"adminAuthPassword","is_allowed":false,"priv_method":"aes","auth_method":"sha1"}});

Sample uom library write command:

uom.snmp.users={powerAdmin={auth_method="md5",auth_password="adminAuthPassword",has_auth_password=true,has_priv_password=true,is_allowed=false,priv_method="aes",priv_password="adminPrivPassword",subtree_access={energyObject=false}},powerReader={auth_method="md5",auth_password="readerAuthPassword",has_auth_password=true,is_allowed=false,priv_method="aes",priv_password="readerPrivPassword",subtree_access={energyObject="readonly"}}}

Browse more samples

User

objectsnmp/users/S/
Properties of an SNMP user
dot_inline_dotgraph_540.png

The value is subject to the following constraints: index of the value matches ^[a-zA-Z0-9][a-zA-Z0-9]*$

Retrieving the value is denied if not administrative user

Changing the value is denied if any of the following is true:

This object represents a value in persistent storage.

This object contains the following items:

is_allowedUser allowed
auth_methodAuthentication method
has_auth_passwordAuthentication password configured
auth_passwordAuthentication password
priv_methodPrivacy method
has_priv_passwordPrivacy password configured
priv_passwordPrivacy password
subtree_accessSubtree access levels

Sample CLI deletion command (note that user is a variable):

uom remove "snmp/users/${user}"

Sample requests read command (note that _user is a variable):

print(requests.get('http://192.168.0.100/restapi/snmp/users/'+_user+'/',auth=auth,headers=headers).json())

{'priv_password': 'adminPrivPassword', 'has_auth_password': False, 'subtree_access': {'energyObject': False}, 'auth_password': 'adminAuthPassword', 'is_allowed': False, 'priv_method': 'des', 'auth_method': 'sha1', 'has_priv_password': False}

Browse more samples

See also User: User allowed

See also User: Authentication method

See also User: Authentication password configured

See also User: Authentication password

See also User: Privacy method

See also User: Privacy password configured

See also User: Privacy password

See also User: Subtree access levels

User: User allowed

sum (boolean)snmp/users/S/is_allowed/
Flag indicating whether user is allowed or denied
dot_inline_dotgraph_541.png

Retrieving the value is denied if not administrative user

Changing the value is denied if any of the following is true:

This sum represents a value in persistent storage.

This sum can assume the following values:

constant trueAllowedThe user is allowed to log in
constant falseDeniedThe user is denied login

Sample CLI write command (note that user is a variable):

uom set "snmp/users/${user}/is_allowed" "true"

Sample curl read command (note that :user is a URL template argument):

curl --digest -u admin:1234 -H "Accept: application/json" "http://192.168.0.100/restapi/snmp/users/:user/is_allowed/"

true

Browse more samples

User: Authentication method

stringsnmp/users/S/auth_method/
User authentication method
dot_inline_dotgraph_542.png

The value is subject to the following constraints: known authentication methods[the value]

Retrieving the value is denied if not administrative user

Changing the value is denied if any of the following is true:

This string represents a value in persistent storage.

Sample curl write command (note that :user is a URL template argument):

curl --digest -u admin:1234 -H "X-CSRF: x" -X PUT -H "Content-type: application/json" -H "Accept: application/json" --data-binary "\"sha1\"" "http://192.168.0.100/restapi/snmp/users/:user/auth_method/"

Sample uom library read command (note that _user is a variable):

print(uom.dump(uom.snmp.users[_user].auth_method))

"md5"

Browse more samples

User: Authentication password configured

sum (boolean)snmp/users/S/has_auth_password/
Flag indicating if the authentication password has been configured for the user (cleared if engine ID or authentication method changes)
dot_inline_dotgraph_543.png

The value is unconditionally set to authentication password is not equal to "" on creation and doesn't have to be supplied (if it is, it must match)

Retrieving the value is denied if not administrative user

This sum does not support direct modification.

This sum can change as if by itself or indirectly because of other actions.

Changes to this sum cannot be tracked.

This sum can assume the following values:

constant trueConfiguredThe authentication password has been configured
constant falseNot configuredThe authentication password hasn't been configured, the user won't be able to log in

Sample requests read command (note that _user is a variable):

print(requests.get('http://192.168.0.100/restapi/snmp/users/'+_user+'/has_auth_password/',auth=auth,headers=headers).json())

True

Sample curl read command (note that :user is a URL template argument):

curl --digest -u admin:1234 -H "Accept: application/json" "http://192.168.0.100/restapi/snmp/users/:user/has_auth_password/"

true

Browse more samples

User: Authentication password

stringsnmp/users/S/auth_password/
User authentication password (cannot be read as it is stored localized to the engine ID), empty if not set
dot_inline_dotgraph_544.png

The value is subject to the following constraints: any of the following is true:

Retrieving the value is denied

Changing the value is denied if any of the following is true:

Using the string as a field for indexing into the grandparent collection is denied

This string represents a value in persistent storage.

This string can change as if by itself or indirectly because of other actions.

This string should be displayed in a secure manner.

Representation of the resource cannot be obtained. Attempts to do so via a JSON API will succeed but return '{"$ref":""}' which means "the value of this resource".

Sample JS request write command (note that _user is a variable):

request.put({url:"snmp/users/"+_user+"/auth_password/",body:"adminAuthPassword"});

Sample curl write command (note that :user is a URL template argument):

curl --digest -u admin:1234 -H "X-CSRF: x" -X PUT -H "Content-type: application/json" -H "Accept: application/json" --data-binary "\"adminAuthPassword\"" "http://192.168.0.100/restapi/snmp/users/:user/auth_password/"

Browse more samples

User: Privacy method

stringsnmp/users/S/priv_method/
User privacy method
dot_inline_dotgraph_545.png

The value is subject to the following constraints: known privacy methods[the value]

Retrieving the value is denied if not administrative user

Changing the value is denied if any of the following is true:

This string represents a value in persistent storage.

Sample CLI write command (note that user is a variable):

uom set "snmp/users/${user}/priv_method" "\"des\""

Sample uom library write command (note that _user is a variable):

uom.snmp.users[_user].priv_method="aes"

Browse more samples

User: Privacy password configured

sum (boolean)snmp/users/S/has_priv_password/
Flag indicating if the privacy password has been configured for the user (cleared if engine ID or authentication or privacy method changes)
dot_inline_dotgraph_546.png

The value is unconditionally set to privacy password is not equal to "" on creation and doesn't have to be supplied (if it is, it must match)

Retrieving the value is denied if not administrative user

This sum does not support direct modification.

This sum can change as if by itself or indirectly because of other actions.

Changes to this sum cannot be tracked.

This sum can assume the following values:

constant trueConfiguredThe privacy password has been configured
constant falseNot configuredThe privacy password hasn't been configured, the user won't be able to log in

Sample JS request read command (note that _user is a variable):

request.get({url:"snmp/users/"+_user+"/has_priv_password/"},function(error,response,body) {console.log(body)});

false

Sample CLI read command (note that user is a variable):

uom get "snmp/users/${user}/has_priv_password"

false

Browse more samples

User: Privacy password

stringsnmp/users/S/priv_password/
User privacy password (cannot be read as it is stored localized to the engine ID), empty if not set
dot_inline_dotgraph_547.png

The value is subject to the following constraints: any of the following is true:

Retrieving the value is denied

Changing the value is denied if any of the following is true:

Using the string as a field for indexing into the grandparent collection is denied

This string represents a value in persistent storage.

This string can change as if by itself or indirectly because of other actions.

This string should be displayed in a secure manner.

Representation of the resource cannot be obtained. Attempts to do so via a JSON API will succeed but return '{"$ref":""}' which means "the value of this resource".

Sample JS request write command (note that _user is a variable):

request.put({url:"snmp/users/"+_user+"/priv_password/",body:"readerPrivPassword"});

Sample curl write command (note that :user is a URL template argument):

curl --digest -u admin:1234 -H "X-CSRF: x" -X PUT -H "Content-type: application/json" -H "Accept: application/json" --data-binary "\"adminPrivPassword\"" "http://192.168.0.100/restapi/snmp/users/:user/priv_password/"

Browse more samples

User: Subtree access levels

mapsnmp/users/S/subtree_access/
OID subtree access levels
dot_inline_dotgraph_548.png

Retrieving the value is denied if not administrative user

Changing the value is denied if any of the following is true:

This map is composite, i.e. is modified as a whole.

This map represents a value in persistent storage.

This map contains Subtree access elements.

Sample requests subtree access creation command (note that _user is a variable):

requests.put('http://192.168.0.100/restapi/snmp/users/'+_user+'/subtree_access/energyObject/',auth=auth,headers=headers,json='readonly')

Sample curl write command (note that :user is a URL template argument):

curl --digest -u admin:1234 -H "X-CSRF: x" -X PUT -H "Content-type: application/json" -H "Accept: application/json" --data-binary "{\"energyObject\":false}" "http://192.168.0.100/restapi/snmp/users/:user/subtree_access/"

Browse more samples

Subtree access

sum (optional variant)snmp/users/S/subtree_access/S/
OID subtree access level
dot_inline_dotgraph_549.png

The value is subject to the following constraints: OID subtrees[index of the value]

Retrieving the value is denied if not administrative user

Changing the value is denied if any of the following is true:

This sum is a part of a composite value which is modified as a whole.

This sum represents a value in persistent storage.

This sum can assume the following values:

constant trueFullOIDs can be read and written by the user
constant "readonly"Read-onlyOIDs can only be read, not written, by the user
constant falseNoneOIDs can neither be read nor written by the user
constant nullDefaultNo access rule present (permissions are determined by parent OID access levels, or denied)

Sample uom library deletion command (note that _user and _subtree_access are variables):

local composite=uom.copy(uom.snmp.users[_user].subtree_access)
uom.remove(composite,_subtree_access)
uom.snmp.users[_user].subtree_access=composite

Sample JS request write command (note that _user and _subtree_access are variables):

request.put({url:"snmp/users/"+_user+"/subtree_access/"+_subtree_access+"/",body:true});

Browse more samples

Community mappings

arraysnmp/community_mappings/
Mappings of SNMP v1/v2c communities to user names
dot_inline_dotgraph_550.png

Retrieving the value is denied if not administrative user

Changing the value is denied if any of the following is true:

This array represents a value in persistent storage.

This array contains Community mapping elements.

Sample requests write command:

requests.put('http://192.168.0.100/restapi/snmp/community_mappings/',auth=auth,headers=headers,json=[{'ip_address': '192.168.17.164', 'user': 'userPGCT', 'netmask': '255.255.255.0', 'community': 'private'}, {'ip_address': '10.151.14.154', 'user': 'user3uP1Oj', 'netmask': '255.0.0.0', 'community': 'private'}, {'ip_address': '192.168.80.209', 'user': 'userFagb2a', 'netmask': '255.255.255.0', 'community': 'public'}, {'ip_address': '192.168.156.166', 'user': 'userY92nu', 'netmask': '255.255.255.0', 'community': 'Y4JXxsws'}])

Sample JS request community mapping creation command:

request.post({url:"snmp/community_mappings/",body:{"ip_address":"192.168.233.200","user":"userPX2NKs","netmask":"255.255.255.0","community":"public"}});

Browse more samples

See also Community mappings: Community mapping

Community mappings: Community mapping

objectsnmp/community_mappings/N/
Properties of a community mapping
dot_inline_dotgraph_551.png

Retrieving the value is denied if not administrative user

Changing the value is denied if any of the following is true:

This object represents a value in persistent storage.

This object contains the following items:

communityCommunity
userUser
ip_addressIP address
netmaskNetwork mask

Sample JS request read command (note that _community_mapping_index is a variable):

request.get({url:"snmp/community_mappings/"+_community_mapping_index.toString()+"/"},function(error,response,body) {console.log(body)});

{"ip_address":"10.19.122.93","user":"usersJHI","netmask":"255.0.0.0","community":"public"}

Sample CLI deletion command (note that community_mapping_index is a variable):

uom remove "snmp/community_mappings/${community_mapping_index}"

Browse more samples

Community

stringsnmp/community_mappings/N/community/
The community identifier
dot_inline_dotgraph_552.png

Retrieving the value is denied if not administrative user

Changing the value is denied if any of the following is true:

This string represents a value in persistent storage.

Sample CLI read command (note that community_mapping_index is a variable):

uom get "snmp/community_mappings/${community_mapping_index}/community"

"private"

Sample JS request read command (note that _community_mapping_index is a variable):

request.get({url:"snmp/community_mappings/"+_community_mapping_index.toString()+"/community/"},function(error,response,body) {console.log(body)});

"private"

Browse more samples

User

stringsnmp/community_mappings/N/user/
The user identifier
dot_inline_dotgraph_553.png

The value is subject to the following constraints: users[the value]

Retrieving the value is denied if not administrative user

Changing the value is denied if any of the following is true:

This string represents a value in persistent storage.

Sample CLI write command (note that community_mapping_index is a variable):

uom set "snmp/community_mappings/${community_mapping_index}/user" "\"userJC4q\""

Sample JS request write command (note that _community_mapping_index is a variable):

request.put({url:"snmp/community_mappings/"+_community_mapping_index.toString()+"/user/",body:"userJjqRL"});

Browse more samples

IP address

sum (string)snmp/community_mappings/N/ip_address/
IP address allowed to connect
dot_inline_dotgraph_554.png

Retrieving the value is denied if not administrative user

Changing the value is denied if any of the following is true:

This sum represents a value in persistent storage.

This sum can assume the following values:

stringIPv4 addressIPv4 address in dotted quad notationthe value matches ^(([0-9]|[1-9][0-9]|1[0-9]{2}|2[0-4][0-9]|25[0-5]).){3}([0-9]|[1-9][0-9]|1[0-9]{2}|2[0-4][0-9]|25[0-5])$
stringIPv6 addressIPv6 address in colon notationthe value matches ^(([0-9a-fA-F]{1,4}:){7,7}[0-9a-fA-F]{1,4}|([0-9a-fA-F]{1,4}:){1,7}:|([0-9a-fA-F]{1,4}:){1,6}:[0-9a-fA-F]{1,4}|([0-9a-fA-F]{1,4}:){1,5}(:[0-9a-fA-F]{1,4}){1,2}|([0-9a-fA-F]{1,4}:){1,4}(:[0-9a-fA-F]{1,4}){1,3}|([0-9a-fA-F]{1,4}:){1,3}(:[0-9a-fA-F]{1,4}){1,4}|([0-9a-fA-F]{1,4}:){1,2}(:[0-9a-fA-F]{1,4}){1,5}|[0-9a-fA-F]{1,4}:((:[0-9a-fA-F]{1,4}){1,6})|:((:[0-9a-fA-F]{1,4}){1,7}|:)|fe80:(:[0-9a-fA-F]{0,4}){0,4}%[0-9a-zA-Z]{1,}|::(ffff(:0{1,4}){0,1}:){0,1}(([0-9]|[1-9][0-9]|1[0-9]{2}|2[0-4][0-9]|25[0-5]).){3}([0-9]|[1-9][0-9]|1[0-9]{2}|2[0-4][0-9]|25[0-5]))$

Sample JS request write command (note that _community_mapping_index is a variable):

request.put({url:"snmp/community_mappings/"+_community_mapping_index.toString()+"/ip_address/",body:"192.168.34.223"});

Sample curl read command (note that :community_mapping_index is a URL template argument):

curl --digest -u admin:1234 -H "Accept: application/json" "http://192.168.0.100/restapi/snmp/community_mappings/:community_mapping_index/ip_address/"

"192.168.211.250"

Browse more samples

Network mask

sum (string)snmp/community_mappings/N/netmask/
Network mask allowed to connect
dot_inline_dotgraph_555.png

Retrieving the value is denied if not administrative user

Changing the value is denied if any of the following is true:

This sum represents a value in persistent storage.

This sum can assume the following values:

stringIPv4 netmaskIPv4 network mask in dotted quad notationthe value matches ^((2(5[42]|4[80]|24)|192|128|0).0.0.0|255.(2(5[42]|4[80]|24)|192|128|0).0.0|255.255.(2(5[42]|4[80]|24)|192|128|0).0|255.255.255.(2(5[542]|4[80]|24)|192|128|0))$
stringIPv4/IPv6 prefix lengthPrefix length in slash notationthe value matches ^/([0-9]|[1-9][0-9]|1[0-1][0-9]|12[0-8])$

Sample uom library write command (note that _community_mapping_index is a variable):

uom.snmp.community_mappings[_community_mapping_index].netmask="255.255.255.0"

Sample curl read command (note that :community_mapping_index is a URL template argument):

curl --digest -u admin:1234 -H "Accept: application/json" "http://192.168.0.100/restapi/snmp/community_mappings/:community_mapping_index/netmask/"

"255.255.255.0"

Browse more samples

Extensions

arraysnmp/extensions/
List of SNMP extensions providing OID subtrees
dot_inline_dotgraph_556.png

Retrieving the value is denied if not administrative user

Changing the value is denied if any of the following is true:

This array represents a value in persistent storage.

This array contains Extension elements.

Sample CLI write command:

uom set "snmp/extensions" "[{\"root\":\"0\",\"path\":\"/usr/share/snmp_extensions/es9/_p4\"},{\"root\":\"2.*.*\",\"path\":\"/usr/share/snmp_extensions/svws/lcpo/bhqv\"},{\"root\":\"1\",\"path\":\"/usr/share/snmp_extensions/0udp/znj/_op1v/60g\"},{\"root\":\"0\",\"path\":\"/storage/nau\"},{\"root\":\"0\",\"path\":\"/usr/share/snmp_extensions/mjib/96q2k\"},{\"root\":\"1\",\"path\":\"/usr/share/snmp_extensions/y9w/y063u/9hth\"},{\"root\":\"0\",\"path\":\"/storage/voan/wd_\"},{\"root\":\"1\",\"path\":\"/usr/share/snmp_extensions/92ur/7b_/qelx/3oq\"}]"

Sample CLI extension creation command:

uom insert "snmp/extensions/0" "{\"root\":\"0\",\"path\":\"/usr/share/snmp_extensions/o6dr\"}"

Browse more samples

See also Extensions: Extension

Extensions: Extension

objectsnmp/extensions/N/
SNMP extension providing an OID subtree
dot_inline_dotgraph_557.png

Retrieving the value is denied if not administrative user

Changing the value is denied if any of the following is true:

This object represents a value in persistent storage.

This object contains the following items:

rootRoot OID
pathBackend path

Sample curl deletion command (note that :extension_index is a URL template argument):

curl --digest -u admin:1234 -H "X-CSRF: x" -X DELETE -H "Accept: application/json" "http://192.168.0.100/restapi/snmp/extensions/:extension_index/"

Sample uom library deletion command (note that _extension_index is a variable):

uom.remove(uom.snmp.extensions,_extension_index)

Browse more samples

Root OID

stringsnmp/extensions/N/root/
The root of the OID subtree the extension is allowed to provide
dot_inline_dotgraph_558.png

The value is subject to the following constraints: the value matches ^(0|1|(01|2)(.(*|(0|[1-9][0-9]*)(,(0|[1-9][0-9]*))*))*)$

Retrieving the value is denied if not administrative user

Changing the value is denied if any of the following is true:

This string represents a value in persistent storage.

Sample CLI read command (note that extension_index is a variable):

uom get "snmp/extensions/${extension_index}/root"

"2"

Sample curl write command (note that :extension_index is a URL template argument):

curl --digest -u admin:1234 -H "X-CSRF: x" -X PUT -H "Content-type: application/json" -H "Accept: application/json" --data-binary "\"0\"" "http://192.168.0.100/restapi/snmp/extensions/:extension_index/root/"

Browse more samples

Backend path

stringsnmp/extensions/N/path/
The full pathname of the executable file providing the extension via a pass_persist interface
dot_inline_dotgraph_559.png

Retrieving the value is denied if not administrative user

Changing the value is denied if any of the following is true:

This string represents a value in persistent storage.

Sample requests write command (note that _extension_index is a variable):

requests.put('http://192.168.0.100/restapi/snmp/extensions/'+str(_extension_index)+'/path/',auth=auth,headers=headers,json='/storage/ddx14/kyt/gcqlh/ru81')

Sample CLI read command (note that extension_index is a variable):

uom get "snmp/extensions/${extension_index}/path"

"/usr/share/snmp_extensions/oxf/p57"

Browse more samples

Known authentication methods

mapsnmp/known_auth_methods/
Map of known authentication methods
dot_inline_dotgraph_560.png

Retrieving the value is denied if not administrative user

This map does not support direct modification.

This map contains Authentication method elements.

Creating elements in this collection is not supported.

Sample JS request read command:

request.get({url:"snmp/known_auth_methods/"},function(error,response,body) {console.log(body)});

{"sha1":"SHA1","md5":"MD5"}

Sample CLI read command:

uom get "snmp/known_auth_methods"

{"sha1":"SHA1","md5":"MD5"}

Browse more samples

Authentication method

stringsnmp/known_auth_methods/S/
Authentication method name
dot_inline_dotgraph_561.png

Retrieving the value is denied if not administrative user

This string does not support direct modification.

Sample requests read command (note that _authentication_method is a variable):

print(requests.get('http://192.168.0.100/restapi/snmp/known_auth_methods/'+_authentication_method+'/',auth=auth,headers=headers).json())

'SHA1'

Sample CLI read command (note that authentication_method is a variable):

uom get "snmp/known_auth_methods/${authentication_method}"

"SHA1"

Browse more samples

Known privacy methods

mapsnmp/known_priv_methods/
Map of known privacy methods
dot_inline_dotgraph_562.png

Retrieving the value is denied if not administrative user

This map does not support direct modification.

This map contains Privacy method elements.

Creating elements in this collection is not supported.

Sample uom library read command:

print(uom.dump(uom.snmp.known_priv_methods))

{aes="AES",des="DES"}

Sample curl read command:

curl --digest -u admin:1234 -H "Accept: application/json" "http://192.168.0.100/restapi/snmp/known_priv_methods/"

{"aes":"AES","des":"DES"}

Browse more samples

Privacy method

stringsnmp/known_priv_methods/S/
Privacy method name
dot_inline_dotgraph_563.png

Retrieving the value is denied if not administrative user

This string does not support direct modification.

Sample curl read command (note that :privacy_method is a URL template argument):

curl --digest -u admin:1234 -H "Accept: application/json" "http://192.168.0.100/restapi/snmp/known_priv_methods/:privacy_method/"

"DES"

Sample CLI read command (note that privacy_method is a variable):

uom get "snmp/known_priv_methods/${privacy_method}"

"DES"

Browse more samples