DLI V222 Object Model Reference
20230927T142154Z
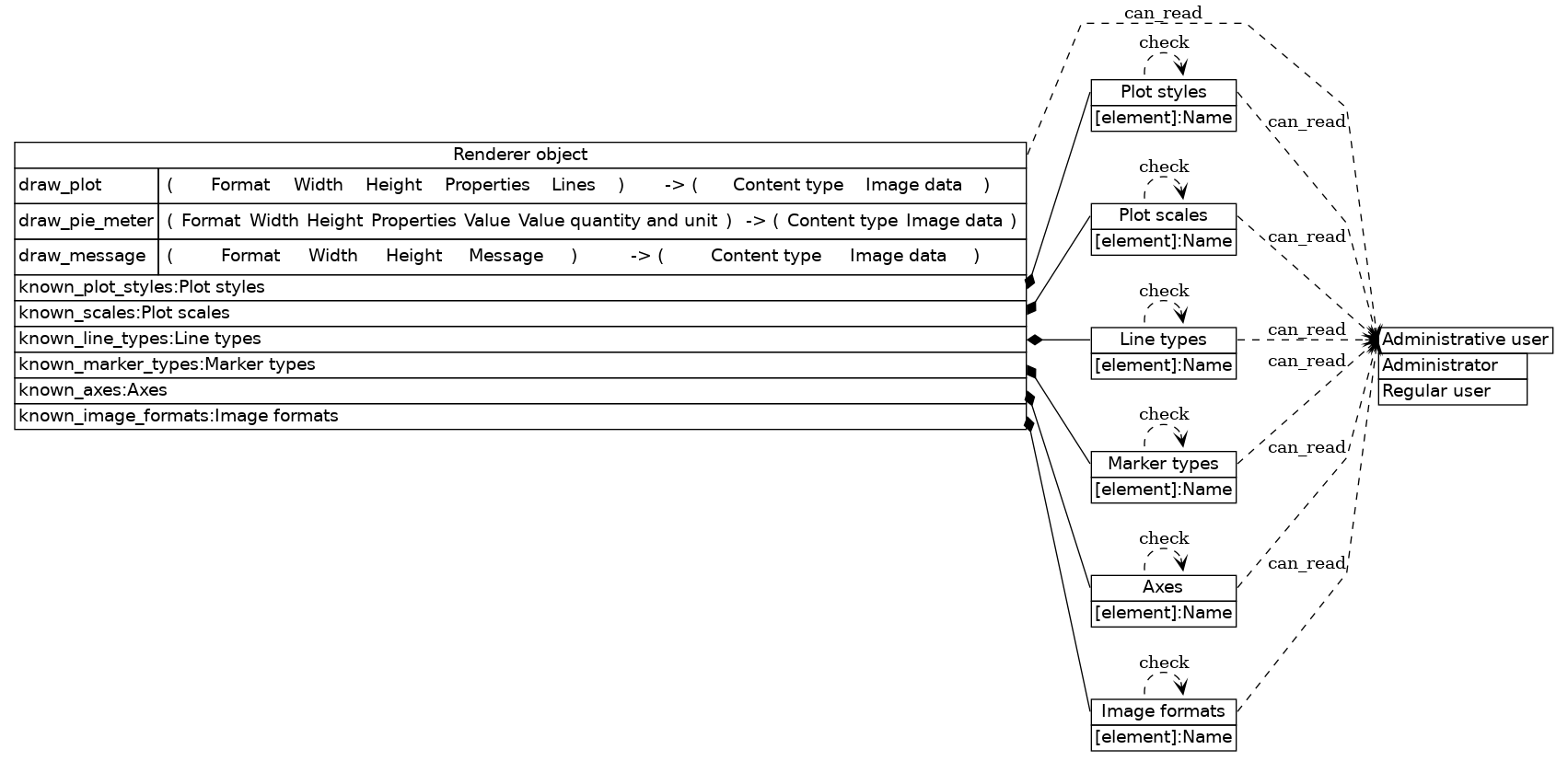
Renderer object
objectrenderer/
Object representing renderer capabilities and functions
dot_inline_dotgraph_744.png

Retrieving the value is denied if not administrative user

This object contains the following items:

draw_plotDraw a plot
draw_pie_meterDraw a pie meter
draw_messageDraw a message
known_plot_stylesPlot styles
known_scalesPlot scales
known_line_typesLine types
known_marker_typesMarker types
known_axesAxes
known_image_formatsImage formats

Sample JS request write command:

request.put({url:"renderer/",body:{"known_scales":{"linear":"linear","log":"logarithmic"},"known_marker_types":{"circle":"Filled circle","square":"Filled square","otriangle":"Empty triangle","osquare":"Empty square","triangle":"Filled triangle","rhombus":"Filled rhombus","orhombus":"Empty rhombus","plus":"Plus","dot":"Dot","rotriangle":"Empty inverse triangle","rtriangle":"Filled inverse triangle","ocircle":"Empty circle","cross":"Cross"},"known_plot_styles":{"lines":"Lines only","steps":"Step lines","bezier":"Bezier smoothed lines","linespoints":"Lines and markers","impulses":"Vertical lines","dots":"Small dots","csplines":"Spline smoothed lines","points":"Markers only","boxes":"Boxes","acsplines":"Approximated spline smoothed lines"},"known_line_types":{"dashed":"Dashed","dotted":"Dotted","solid":"Solid"},"known_image_formats":{"svg":"SVG","gif":"GIF","jpeg":"JPEG","png":"PNG"},"known_axes":{"x2y2":"X2, Y2","x2y1":"X2, Y1","x1y1":"X1, Y1","x1y2":"X1, Y2"}}});

Sample curl write command:

curl --digest -u admin:1234 -H "X-CSRF: x" -X PUT -H "Content-type: application/json" -H "Accept: application/json" --data-binary "{\"known_scales\":{\"linear\":\"linear\",\"log\":\"logarithmic\"},\"known_marker_types\":{\"circle\":\"Filled circle\",\"square\":\"Filled square\",\"otriangle\":\"Empty triangle\",\"osquare\":\"Empty square\",\"triangle\":\"Filled triangle\",\"rhombus\":\"Filled rhombus\",\"orhombus\":\"Empty rhombus\",\"plus\":\"Plus\",\"dot\":\"Dot\",\"rotriangle\":\"Empty inverse triangle\",\"rtriangle\":\"Filled inverse triangle\",\"ocircle\":\"Empty circle\",\"cross\":\"Cross\"},\"known_plot_styles\":{\"lines\":\"Lines only\",\"steps\":\"Step lines\",\"bezier\":\"Bezier smoothed lines\",\"linespoints\":\"Lines and markers\",\"impulses\":\"Vertical lines\",\"dots\":\"Small dots\",\"csplines\":\"Spline smoothed lines\",\"points\":\"Markers only\",\"boxes\":\"Boxes\",\"acsplines\":\"Approximated spline smoothed lines\"},\"known_line_types\":{\"dashed\":\"Dashed\",\"dotted\":\"Dotted\",\"solid\":\"Solid\"},\"known_image_formats\":{\"svg\":\"SVG\",\"gif\":\"GIF\",\"jpeg\":\"JPEG\",\"png\":\"PNG\"},\"known_axes\":{\"x2y2\":\"X2, Y2\",\"x2y1\":\"X2, Y1\",\"x1y1\":\"X1, Y1\",\"x1y2\":\"X1, Y2\"}}" "http://192.168.0.100/restapi/renderer/"

Browse more samples

Draw a plot

callrenderer/draw_plot/
Generate an image with axes and data plotted on them
dot_inline_dotgraph_745.png

Performing the function call is denied if not administrative user

The call accepts the following arguments:

  1. Format: string
  2. Width: number
  3. Height: number
  4. Properties: object "Properties"
  5. Lines: array of "(string,array of "(number,None or Y)",object "Style",(object "X axis quantity and unit",object "Y axis quantity and unit"))"

The call returns the following results:

  1. Content type: string
  2. Image data: string

Sample JS request invocation:

request.post({url:"renderer/draw_plot/",body:["png",128,64,{"y1":{"min":null,"softmax":null,"max":null,"tics":null,"mtics":null,"softmin":null},"x2":{"min":null,"softmax":null,"max":null,"tics":8,"mtics":null,"softmin":null},"y2":{"min":null,"softmax":null,"max":null,"tics":null,"mtics":null,"softmin":null},"time_format":"%Y-%m-%d %H:%M:%S","x1":{"min":null,"softmax":null,"max":null,"tics":1,"mtics":6,"softmin":null}},[["Plot",[["Line #1",[[2,2],[7,false]]],["Line #2",[[3,4],[5,1],[14,4],[19,false],[21,8]]],["Line #3",[[1,1],[4,2],[11,1],[13,3],[14,2],[25,5],[27,2],[29,2],[33,2],[39,5],[41,8]]],["Line #4",[[2,6],[14,6],[16,5],[24,1],[25,1],[28,4],[36,false],[42,false]]]],{"type":"dotted","style":"steps","size":1,"color":"6B00C2","axes":"x2y1","marker":"rhombus","width":768},[{"unit":"V","quantity":"voltage"},{"unit":"%","quantity":"ratio"}]]]]});

"<binary data of type image/svg+xml>"

Sample CLI invocation:

uom invoke "renderer/draw_plot" "\"svg\"" "64" "384" "{\"y1\":{\"min\":null,\"softmax\":null,\"max\":null,\"tics\":3,\"mtics\":1,\"softmin\":null},\"x2\":{\"min\":null,\"softmax\":null,\"max\":null,\"tics\":null,\"mtics\":null,\"softmin\":null},\"y2\":{\"min\":null,\"softmax\":null,\"max\":null,\"tics\":1,\"mtics\":5,\"softmin\":null},\"time_format\":\"%Y-%m-%d %H:%M:%S\",\"x1\":{\"min\":null,\"softmax\":null,\"max\":null,\"tics\":1,\"mtics\":null,\"softmin\":null}}" "[[\"Plot\",[[\"Line #1\",[[5,false],[7,1],[8,-0],[13,1]]]],{\"type\":\"solid\",\"style\":\"boxes\",\"size\":5,\"color\":\"5BDDEC\",\"axes\":\"x1y1\",\"marker\":\"square\",\"width\":5120},[{\"unit\":\"V\",\"quantity\":\"voltage\"},{\"unit\":\"F\",\"quantity\":\"temperature\"}]]]"

"<binary data of type image/gif>"

Browse more samples

Format

stringrenderer/draw_plot/arguments: 1/
Image format
dot_inline_dotgraph_746.png

The value is subject to the following constraints: image formats[the value]

This string does not correspond to an actual resource.

Width

numberrenderer/draw_plot/arguments: 2/
The width of the image

The value represents screen length, the standard unit of which is the pixel (px).

The value is subject to the following constraints: all of the following is true:

This number does not correspond to an actual resource.

Height

numberrenderer/draw_plot/arguments: 3/
The height of the image

The value represents screen length, the standard unit of which is the pixel (px).

The value is subject to the following constraints: all of the following is true:

This number does not correspond to an actual resource.

Properties

objectrenderer/draw_plot/arguments: 4/
Properties of the plot
dot_inline_dotgraph_747.png

This object does not correspond to an actual resource.

This object contains the following items:

time_formatCustom time format, if any
x1X1 axis settings
x2X2 axis settings
y1Y1 axis settings
y2Y2 axis settings

See also Properties: Custom time format, if any

See also Properties: X1 axis settings

See also Properties: X2 axis settings

See also Properties: Y1 axis settings

See also Properties: Y2 axis settings

Lines

arrayrenderer/draw_plot/arguments: 5/
Plot data lines
dot_inline_dotgraph_748.png

This array does not correspond to an actual resource.

This array contains Line elements.

See also Lines: Line

Content type

stringrenderer/draw_plot/results: 1/
The content type of the generated image

This string does not correspond to an actual resource.

Image data

stringrenderer/draw_plot/results: 2/
Generated image data
dot_inline_dotgraph_749.png

The value contains content type data.

This string does not correspond to an actual resource.

Properties: Custom time format, if any

sum (optional string)renderer/draw_plot/arguments: 4/time_format/
Custom format to display time in, if any

This sum does not correspond to an actual resource.

This sum can assume the following values:

constant nullDefaultUse default time format
stringCustom time formatCustom format to display time in

Properties: X1 axis settings

objectrenderer/draw_plot/arguments: 4/x1/
Configuration for X1 axis

This object does not correspond to an actual resource.

This object contains the following items:

minMinimum, if any
maxMaximum, if any
softminSoft minimum, if any
softmaxSoft maximum, if any
ticsMajor tick interval, if any
mticsMinor ticks per major tick, if any

Minimum, if any

sum (optional number)renderer/draw_plot/arguments: 4/x1/min/
Minimum value to display on the axis, if any

This sum does not correspond to an actual resource.

This sum can assume the following values:

constant nullAutomaticThe maximum value is derived from data and the soft maximum
numberMinimumMinimum value to display on the axis

Maximum, if any

sum (optional number)renderer/draw_plot/arguments: 4/x1/max/
Maximum value to display on the axis, if any

This sum does not correspond to an actual resource.

This sum can assume the following values:

constant nullAutomaticThe minimum value is derived from data and the soft minimum
numberMaximumMaximum value to display on the axis

Soft minimum, if any

sum (optional number)renderer/draw_plot/arguments: 4/x1/softmin/
Minimum value to display on the axis unless values exist below it, if any

This sum does not correspond to an actual resource.

This sum can assume the following values:

constant nullNoneNo soft maximum defined
numberSoft minimumMinimum value to display on the axis unless values exist below it

Soft maximum, if any

sum (optional number)renderer/draw_plot/arguments: 4/x1/softmax/
Maximum value to display on the axis unless values exist above it, if any

This sum does not correspond to an actual resource.

This sum can assume the following values:

constant nullNoneNo soft minimum defined
numberSoft maximumMaximum value to display on the axis unless values exist above it

Major tick interval, if any

sum (optional number)renderer/draw_plot/arguments: 4/x1/tics/
The interval, in value units, between major ticks of the axis, if any

This sum does not correspond to an actual resource.

This sum can assume the following values:

constant nullAutomaticThe tick interval is derived from data and size
numberMajor tick intervalThe interval, in value units, between major ticks of the axis

Minor ticks per major tick, if any

sum (optional number)renderer/draw_plot/arguments: 4/x1/mtics/
The number of minor ticks between two major ticks, if any

This sum does not correspond to an actual resource.

This sum can assume the following values:

constant nullNoneThere are no minor ticks
numberMinor ticks per major tickThe number of minor ticks between two major ticks

all of the following is true:

Properties: X2 axis settings

objectrenderer/draw_plot/arguments: 4/x2/
Configuration for X2 axis

This object does not correspond to an actual resource.

This object contains the following items:

minMinimum, if any
maxMaximum, if any
softminSoft minimum, if any
softmaxSoft maximum, if any
ticsMajor tick interval, if any
mticsMinor ticks per major tick, if any

Minimum, if any

sum (optional number)renderer/draw_plot/arguments: 4/x2/min/
Minimum value to display on the axis, if any

This sum does not correspond to an actual resource.

This sum can assume the following values:

constant nullAutomaticThe maximum value is derived from data and the soft maximum
numberMinimumMinimum value to display on the axis

Maximum, if any

sum (optional number)renderer/draw_plot/arguments: 4/x2/max/
Maximum value to display on the axis, if any

This sum does not correspond to an actual resource.

This sum can assume the following values:

constant nullAutomaticThe minimum value is derived from data and the soft minimum
numberMaximumMaximum value to display on the axis

Soft minimum, if any

sum (optional number)renderer/draw_plot/arguments: 4/x2/softmin/
Minimum value to display on the axis unless values exist below it, if any

This sum does not correspond to an actual resource.

This sum can assume the following values:

constant nullNoneNo soft maximum defined
numberSoft minimumMinimum value to display on the axis unless values exist below it

Soft maximum, if any

sum (optional number)renderer/draw_plot/arguments: 4/x2/softmax/
Maximum value to display on the axis unless values exist above it, if any

This sum does not correspond to an actual resource.

This sum can assume the following values:

constant nullNoneNo soft minimum defined
numberSoft maximumMaximum value to display on the axis unless values exist above it

Major tick interval, if any

sum (optional number)renderer/draw_plot/arguments: 4/x2/tics/
The interval, in value units, between major ticks of the axis, if any

This sum does not correspond to an actual resource.

This sum can assume the following values:

constant nullAutomaticThe tick interval is derived from data and size
numberMajor tick intervalThe interval, in value units, between major ticks of the axis

Minor ticks per major tick, if any

sum (optional number)renderer/draw_plot/arguments: 4/x2/mtics/
The number of minor ticks between two major ticks, if any

This sum does not correspond to an actual resource.

This sum can assume the following values:

constant nullNoneThere are no minor ticks
numberMinor ticks per major tickThe number of minor ticks between two major ticks

all of the following is true:

Properties: Y1 axis settings

objectrenderer/draw_plot/arguments: 4/y1/
Configuration for Y1 axis

This object does not correspond to an actual resource.

This object contains the following items:

minMinimum, if any
maxMaximum, if any
softminSoft minimum, if any
softmaxSoft maximum, if any
ticsMajor tick interval, if any
mticsMinor ticks per major tick, if any

Minimum, if any

sum (optional number)renderer/draw_plot/arguments: 4/y1/min/
Minimum value to display on the axis, if any

This sum does not correspond to an actual resource.

This sum can assume the following values:

constant nullAutomaticThe maximum value is derived from data and the soft maximum
numberMinimumMinimum value to display on the axis

Maximum, if any

sum (optional number)renderer/draw_plot/arguments: 4/y1/max/
Maximum value to display on the axis, if any

This sum does not correspond to an actual resource.

This sum can assume the following values:

constant nullAutomaticThe minimum value is derived from data and the soft minimum
numberMaximumMaximum value to display on the axis

Soft minimum, if any

sum (optional number)renderer/draw_plot/arguments: 4/y1/softmin/
Minimum value to display on the axis unless values exist below it, if any

This sum does not correspond to an actual resource.

This sum can assume the following values:

constant nullNoneNo soft maximum defined
numberSoft minimumMinimum value to display on the axis unless values exist below it

Soft maximum, if any

sum (optional number)renderer/draw_plot/arguments: 4/y1/softmax/
Maximum value to display on the axis unless values exist above it, if any

This sum does not correspond to an actual resource.

This sum can assume the following values:

constant nullNoneNo soft minimum defined
numberSoft maximumMaximum value to display on the axis unless values exist above it

Major tick interval, if any

sum (optional number)renderer/draw_plot/arguments: 4/y1/tics/
The interval, in value units, between major ticks of the axis, if any

This sum does not correspond to an actual resource.

This sum can assume the following values:

constant nullAutomaticThe tick interval is derived from data and size
numberMajor tick intervalThe interval, in value units, between major ticks of the axis

Minor ticks per major tick, if any

sum (optional number)renderer/draw_plot/arguments: 4/y1/mtics/
The number of minor ticks between two major ticks, if any

This sum does not correspond to an actual resource.

This sum can assume the following values:

constant nullNoneThere are no minor ticks
numberMinor ticks per major tickThe number of minor ticks between two major ticks

all of the following is true:

Properties: Y2 axis settings

objectrenderer/draw_plot/arguments: 4/y2/
Configuration for Y2 axis

This object does not correspond to an actual resource.

This object contains the following items:

minMinimum, if any
maxMaximum, if any
softminSoft minimum, if any
softmaxSoft maximum, if any
ticsMajor tick interval, if any
mticsMinor ticks per major tick, if any

Minimum, if any

sum (optional number)renderer/draw_plot/arguments: 4/y2/min/
Minimum value to display on the axis, if any

This sum does not correspond to an actual resource.

This sum can assume the following values:

constant nullAutomaticThe maximum value is derived from data and the soft maximum
numberMinimumMinimum value to display on the axis

Maximum, if any

sum (optional number)renderer/draw_plot/arguments: 4/y2/max/
Maximum value to display on the axis, if any

This sum does not correspond to an actual resource.

This sum can assume the following values:

constant nullAutomaticThe minimum value is derived from data and the soft minimum
numberMaximumMaximum value to display on the axis

Soft minimum, if any

sum (optional number)renderer/draw_plot/arguments: 4/y2/softmin/
Minimum value to display on the axis unless values exist below it, if any

This sum does not correspond to an actual resource.

This sum can assume the following values:

constant nullNoneNo soft maximum defined
numberSoft minimumMinimum value to display on the axis unless values exist below it

Soft maximum, if any

sum (optional number)renderer/draw_plot/arguments: 4/y2/softmax/
Maximum value to display on the axis unless values exist above it, if any

This sum does not correspond to an actual resource.

This sum can assume the following values:

constant nullNoneNo soft minimum defined
numberSoft maximumMaximum value to display on the axis unless values exist above it

Major tick interval, if any

sum (optional number)renderer/draw_plot/arguments: 4/y2/tics/
The interval, in value units, between major ticks of the axis, if any

This sum does not correspond to an actual resource.

This sum can assume the following values:

constant nullAutomaticThe tick interval is derived from data and size
numberMajor tick intervalThe interval, in value units, between major ticks of the axis

Minor ticks per major tick, if any

sum (optional number)renderer/draw_plot/arguments: 4/y2/mtics/
The number of minor ticks between two major ticks, if any

This sum does not correspond to an actual resource.

This sum can assume the following values:

constant nullNoneThere are no minor ticks
numberMinor ticks per major tickThe number of minor ticks between two major ticks

all of the following is true:

Plot data: Plot point

tuplerenderer/draw_plot/arguments: 5/N/2/N/
Point to plot

This tuple does not correspond to an actual resource.

This tuple contains the following items:

1X
2Y, if any

X

numberrenderer/draw_plot/arguments: 5/N/2/N/1/
X coordinate to plot

This number does not correspond to an actual resource.

Y, if any

sum (variant)renderer/draw_plot/arguments: 5/N/2/N/2/
Y coordinate to plot, if any

This sum does not correspond to an actual resource.

This sum can assume the following values:

constant falseNoneData for this X position is absent
numberYY coordinate to plot

Plotted quantities and units: X axis quantity and unit

objectrenderer/draw_plot/arguments: 5/N/4/1/
The quantity and unit for X axis

This object does not correspond to an actual resource.

This object contains the following items:

quantityX axis quantity
unitX axis unit

X axis quantity

stringrenderer/draw_plot/arguments: 5/N/4/1/quantity/
The quantity for X axis
dot_inline_dotgraph_750.png

The value is subject to the following constraints: known quantities[the value]

This string does not correspond to an actual resource.

X axis unit

stringrenderer/draw_plot/arguments: 5/N/4/1/unit/
The unit for X axis
dot_inline_dotgraph_751.png

The value is subject to the following constraints: known quantities[X axis quantity].units[the value]

This string does not correspond to an actual resource.

Plotted quantities and units: Y axis quantity and unit

objectrenderer/draw_plot/arguments: 5/N/4/2/
The quantity and unit for Y axis

This object does not correspond to an actual resource.

This object contains the following items:

quantityY axis quantity
unitY axis unit

Y axis quantity

stringrenderer/draw_plot/arguments: 5/N/4/2/quantity/
The quantity for Y axis
dot_inline_dotgraph_752.png

The value is subject to the following constraints: known quantities[the value]

This string does not correspond to an actual resource.

Y axis unit

stringrenderer/draw_plot/arguments: 5/N/4/2/unit/
The unit for Y axis
dot_inline_dotgraph_753.png

The value is subject to the following constraints: known quantities[Y axis quantity].units[the value]

This string does not correspond to an actual resource.

Lines: Line

tuplerenderer/draw_plot/arguments: 5/N/
Plot data line settings
dot_inline_dotgraph_754.png

This tuple does not correspond to an actual resource.

This tuple contains the following items:

1Title
2Plot data
3Style
4Plotted quantities and units

Title

stringrenderer/draw_plot/arguments: 5/N/1/
Plot line title

This string does not correspond to an actual resource.

Plot data

arrayrenderer/draw_plot/arguments: 5/N/2/
Data to plot
dot_inline_dotgraph_755.png

This array does not correspond to an actual resource.

This array contains Plot point elements.

See also Plot data: Plot point

Style

objectrenderer/draw_plot/arguments: 5/N/3/
Style of the plot line

This object does not correspond to an actual resource.

This object contains the following items:

styleLine style
typeLine type
colorLine color
widthLine width
markerMarker type
sizeMarker size
axesBase axes

Line style

stringrenderer/draw_plot/arguments: 5/N/3/style/
The style of the line
dot_inline_dotgraph_756.png

The value is subject to the following constraints: plot styles[the value]

This string does not correspond to an actual resource.

Line type

stringrenderer/draw_plot/arguments: 5/N/3/type/
The type of the line
dot_inline_dotgraph_757.png

The value is subject to the following constraints: line types[the value]

This string does not correspond to an actual resource.

Line color

stringrenderer/draw_plot/arguments: 5/N/3/color/
The color of the line

The value is subject to the following constraints: the value matches ^[0-9A-F]{6}$

This string does not correspond to an actual resource.

Line width

numberrenderer/draw_plot/arguments: 5/N/3/width/
The width of the line

The value represents screen length, the standard unit of which is the pixel (px).

The value is subject to the following constraints: all of the following is true:

This number does not correspond to an actual resource.

Marker type

stringrenderer/draw_plot/arguments: 5/N/3/marker/
The type of the marker
dot_inline_dotgraph_758.png

The value is subject to the following constraints: marker types[the value]

This string does not correspond to an actual resource.

Marker size

numberrenderer/draw_plot/arguments: 5/N/3/size/
The size of the markers

The value represents screen length, the standard unit of which is the pixel (px).

The value is subject to the following constraints: all of the following is true:

This number does not correspond to an actual resource.

Base axes

stringrenderer/draw_plot/arguments: 5/N/3/axes/
The axes on which the line should be plotted. Units of lines plotted on the same axes must match
dot_inline_dotgraph_759.png

The value is subject to the following constraints: axes[the value]

This string does not correspond to an actual resource.

Plotted quantities and units

tuplerenderer/draw_plot/arguments: 5/N/4/
Quantities and units to be plotted
dot_inline_dotgraph_760.png

This tuple does not correspond to an actual resource.

This tuple contains the following items:

1X axis quantity and unit
2Y axis quantity and unit

See also Plotted quantities and units: X axis quantity and unit

See also Plotted quantities and units: Y axis quantity and unit

Draw a pie meter

callrenderer/draw_pie_meter/
Generate a multi-sector meter image with an arrow indicating value
dot_inline_dotgraph_761.png

Performing the function call is denied if not administrative user

The call accepts the following arguments:

  1. Format: string
  2. Width: number
  3. Height: number
  4. Properties: object "Properties"
  5. Value: number
  6. Value quantity and unit: object "Value quantity and unit"

The call returns the following results:

  1. Content type: string
  2. Image data: string

Sample uom library invocation:

print(uom.dump(uom.renderer.draw_pie_meter("png",960,7680,{color="DFAD4E",decimals=2,min_value=4,scale="log",sectors={{color="1FA78C",name="Fine",value=26}}},7)))

"<binary data of type image/jpeg>"

Sample curl invocation:

curl --digest -u admin:1234 -H "X-CSRF: x" -H "Content-type: application/json" -H "Accept: application/json" --data-binary "[\"svg\",7680,1024,{\"decimals\":1,\"scale\":\"log\",\"sectors\":[{\"value\":40,\"name\":\"Low\",\"color\":\"DE39EC\"},{\"value\":48,\"name\":\"Below average\",\"color\":\"F0515C\"},{\"value\":63,\"name\":\"Above average\",\"color\":\"16547A\"},{\"value\":93,\"name\":\"High\",\"color\":\"19919B\"}],\"min_value\":31,\"color\":\"4F7D87\"},54]" "http://192.168.0.100/restapi/renderer/draw_pie_meter/"

"<binary data of type image/svg+xml>"

Browse more samples

Format

stringrenderer/draw_pie_meter/arguments: 1/
Image format
dot_inline_dotgraph_762.png

The value is subject to the following constraints: image formats[the value]

This string does not correspond to an actual resource.

Width

numberrenderer/draw_pie_meter/arguments: 2/
The width of the image

The value represents screen length, the standard unit of which is the pixel (px).

The value is subject to the following constraints: all of the following is true:

This number does not correspond to an actual resource.

Height

numberrenderer/draw_pie_meter/arguments: 3/
The height of the image

The value represents screen length, the standard unit of which is the pixel (px).

The value is subject to the following constraints: all of the following is true:

This number does not correspond to an actual resource.

Properties

objectrenderer/draw_pie_meter/arguments: 4/
Properties of the meter
dot_inline_dotgraph_763.png

This object does not correspond to an actual resource.

This object contains the following items:

colorArrow color
scaleDisplay scale
decimalsDecimals
min_valueMinimum value
sectorsMeter sectors

See also Properties: Arrow color

See also Properties: Display scale

See also Properties: Decimals

See also Properties: Minimum value

See also Properties: Meter sectors

Value

numberrenderer/draw_pie_meter/arguments: 5/
Meter value to display

This number does not correspond to an actual resource.

See also Draw a pie meter: Value quantity and unit

Content type

stringrenderer/draw_pie_meter/results: 1/
The content type of the generated image

This string does not correspond to an actual resource.

Image data

stringrenderer/draw_pie_meter/results: 2/
Generated image data
dot_inline_dotgraph_764.png

The value contains content type data.

This string does not correspond to an actual resource.

Properties: Arrow color

stringrenderer/draw_pie_meter/arguments: 4/color/
The color of the meter arrow

The value is subject to the following constraints: the value matches ^[0-9A-F]{6}$

This string does not correspond to an actual resource.

Properties: Display scale

stringrenderer/draw_pie_meter/arguments: 4/scale/
The scale function to use for display
dot_inline_dotgraph_765.png

The value is subject to the following constraints: plot scales[the value]

This string does not correspond to an actual resource.

Properties: Decimals

numberrenderer/draw_pie_meter/arguments: 4/decimals/
Number of decimal places to show in displayed value

The value represents count, the standard unit of which is the time (times).

The value is subject to the following constraints: all of the following is true:

This number does not correspond to an actual resource.

Properties: Minimum value

numberrenderer/draw_pie_meter/arguments: 4/min_value/
The minimum value to be displayed on the meter

This number does not correspond to an actual resource.

Properties: Meter sectors

arrayrenderer/draw_pie_meter/arguments: 4/sectors/
Parameters of meter sectors
dot_inline_dotgraph_766.png

This array does not correspond to an actual resource.

This array contains Sector parameters elements.

Sector parameters

objectrenderer/draw_pie_meter/arguments: 4/sectors/N/
Parameters of a meter sector

This object does not correspond to an actual resource.

This object contains the following items:

nameName
valueMaximum value
colorColor

Name

stringrenderer/draw_pie_meter/arguments: 4/sectors/N/name/
The name of the sector

This string does not correspond to an actual resource.

Maximum value

numberrenderer/draw_pie_meter/arguments: 4/sectors/N/value/
The maximum value for the sector

This number does not correspond to an actual resource.

Color

stringrenderer/draw_pie_meter/arguments: 4/sectors/N/color/
The color of the sector

The value is subject to the following constraints: the value matches ^[0-9A-F]{6}$

This string does not correspond to an actual resource.

Draw a pie meter: Value quantity and unit

objectrenderer/draw_pie_meter/arguments: 6/
The quantity and unit for value

This object does not correspond to an actual resource.

This object contains the following items:

quantityValue quantity
unitValue unit

Value quantity

stringrenderer/draw_pie_meter/arguments: 6/quantity/
The quantity for value
dot_inline_dotgraph_767.png

The value is subject to the following constraints: known quantities[the value]

This string does not correspond to an actual resource.

Value unit

stringrenderer/draw_pie_meter/arguments: 6/unit/
The unit for value
dot_inline_dotgraph_768.png

The value is subject to the following constraints: known quantities[value quantity].units[the value]

This string does not correspond to an actual resource.

Draw a message

callrenderer/draw_message/
Generate an image with a message in its center
dot_inline_dotgraph_769.png

Performing the function call is denied if not administrative user

The call accepts the following arguments:

  1. Format: string
  2. Width: number
  3. Height: number
  4. Message: string

The call returns the following results:

  1. Content type: string
  2. Image data: string

Sample CLI invocation:

uom invoke "renderer/draw_message" "\"jpeg\"" "960" "128" "\"Message!\""

"<binary data of type image/jpeg>"

Sample curl invocation:

curl --digest -u admin:1234 -H "X-CSRF: x" -H "Content-type: application/json" -H "Accept: application/json" --data-binary "[\"gif\",192,384,\"Message!\"]" "http://192.168.0.100/restapi/renderer/draw_message/"

"<binary data of type image/gif>"

Browse more samples

Format

stringrenderer/draw_message/arguments: 1/
Image format
dot_inline_dotgraph_770.png

The value is subject to the following constraints: image formats[the value]

This string does not correspond to an actual resource.

Width

numberrenderer/draw_message/arguments: 2/
The width of the image

The value represents screen length, the standard unit of which is the pixel (px).

The value is subject to the following constraints: all of the following is true:

This number does not correspond to an actual resource.

Height

numberrenderer/draw_message/arguments: 3/
The height of the image

The value represents screen length, the standard unit of which is the pixel (px).

The value is subject to the following constraints: all of the following is true:

This number does not correspond to an actual resource.

Message

stringrenderer/draw_message/arguments: 4/
Message text

This string does not correspond to an actual resource.

Content type

stringrenderer/draw_message/results: 1/
The content type of the generated image

This string does not correspond to an actual resource.

Image data

stringrenderer/draw_message/results: 2/
Generated image data
dot_inline_dotgraph_771.png

The value contains content type data.

This string does not correspond to an actual resource.

Plot styles

maprenderer/known_plot_styles/
Known plot styles
dot_inline_dotgraph_772.png

Retrieving the value is denied if not administrative user

This map does not support direct modification.

This map contains Name elements.

Creating elements in this collection is not supported.

Sample JS request read command:

request.get({url:"renderer/known_plot_styles/"},function(error,response,body) {console.log(body)});

Sample CLI read command:

uom get "renderer/known_plot_styles"

Browse more samples

Name

stringrenderer/known_plot_styles/S/
Name of plot style
dot_inline_dotgraph_773.png

Retrieving the value is denied if not administrative user

This string does not support direct modification.

Sample uom library read command (note that _name is a variable):

print(uom.dump(uom.renderer.known_plot_styles[_name]))

"Boxes"

Sample curl read command (note that :name is a URL template argument):

curl --digest -u admin:1234 -H "Accept: application/json" "http://192.168.0.100/restapi/renderer/known_plot_styles/:name/"

"Lines and markers"

Browse more samples

Plot scales

maprenderer/known_scales/
Known plot scales
dot_inline_dotgraph_774.png

Retrieving the value is denied if not administrative user

This map does not support direct modification.

This map contains Name elements.

Creating elements in this collection is not supported.

Sample CLI read command:

uom get "renderer/known_scales"

{"linear":"linear","log":"logarithmic"}

Sample curl read command:

curl --digest -u admin:1234 -H "Accept: application/json" "http://192.168.0.100/restapi/renderer/known_scales/"

{"linear":"linear","log":"logarithmic"}

Browse more samples

Name

stringrenderer/known_scales/S/
Name of plot scale
dot_inline_dotgraph_775.png

Retrieving the value is denied if not administrative user

This string does not support direct modification.

Sample JS request read command (note that _name is a variable):

request.get({url:"renderer/known_scales/"+_name+"/"},function(error,response,body) {console.log(body)});

"linear"

Sample CLI read command (note that name is a variable):

uom get "renderer/known_scales/${name}"

"logarithmic"

Browse more samples

Line types

maprenderer/known_line_types/
Known line types
dot_inline_dotgraph_776.png

Retrieving the value is denied if not administrative user

This map does not support direct modification.

This map contains Name elements.

Creating elements in this collection is not supported.

Sample JS request read command:

request.get({url:"renderer/known_line_types/"},function(error,response,body) {console.log(body)});

{"dashed":"Dashed","dotted":"Dotted","solid":"Solid"}

Sample CLI read command:

uom get "renderer/known_line_types"

{"dashed":"Dashed","dotted":"Dotted","solid":"Solid"}

Browse more samples

Name

stringrenderer/known_line_types/S/
Name of line type
dot_inline_dotgraph_777.png

Retrieving the value is denied if not administrative user

This string does not support direct modification.

Sample curl read command (note that :name is a URL template argument):

curl --digest -u admin:1234 -H "Accept: application/json" "http://192.168.0.100/restapi/renderer/known_line_types/:name/"

"Dashed"

Sample requests read command (note that _name is a variable):

print(requests.get('http://192.168.0.100/restapi/renderer/known_line_types/'+_name+'/',auth=auth,headers=headers).json())

'Dotted'

Browse more samples

Marker types

maprenderer/known_marker_types/
Known marker types
dot_inline_dotgraph_778.png

Retrieving the value is denied if not administrative user

This map does not support direct modification.

This map contains Name elements.

Creating elements in this collection is not supported.

Sample JS request read command:

request.get({url:"renderer/known_marker_types/"},function(error,response,body) {console.log(body)});

Sample CLI read command:

uom get "renderer/known_marker_types"

Browse more samples

Name

stringrenderer/known_marker_types/S/
Name of marker type
dot_inline_dotgraph_779.png

Retrieving the value is denied if not administrative user

This string does not support direct modification.

Sample JS request read command (note that _name is a variable):

request.get({url:"renderer/known_marker_types/"+_name+"/"},function(error,response,body) {console.log(body)});

"Empty square"

Sample uom library read command (note that _name is a variable):

print(uom.dump(uom.renderer.known_marker_types[_name]))

"Filled circle"

Browse more samples

Axes

maprenderer/known_axes/
Known axis combinations
dot_inline_dotgraph_780.png

Retrieving the value is denied if not administrative user

This map does not support direct modification.

This map contains Name elements.

Creating elements in this collection is not supported.

Sample curl read command:

curl --digest -u admin:1234 -H "Accept: application/json" "http://192.168.0.100/restapi/renderer/known_axes/"

{"x2y2":"X2, Y2","x2y1":"X2, Y1","x1y1":"X1, Y1","x1y2":"X1, Y2"}

Sample uom library read command:

print(uom.dump(uom.renderer.known_axes))

{x1y1="X1, Y1",x1y2="X1, Y2",x2y1="X2, Y1",x2y2="X2, Y2"}

Browse more samples

Name

stringrenderer/known_axes/S/
Name of axis combination
dot_inline_dotgraph_781.png

Retrieving the value is denied if not administrative user

This string does not support direct modification.

Sample curl read command (note that :name is a URL template argument):

curl --digest -u admin:1234 -H "Accept: application/json" "http://192.168.0.100/restapi/renderer/known_axes/:name/"

"X2, Y1"

Sample requests read command (note that _name is a variable):

print(requests.get('http://192.168.0.100/restapi/renderer/known_axes/'+_name+'/',auth=auth,headers=headers).json())

'X1, Y1'

Browse more samples

Image formats

maprenderer/known_image_formats/
Known image formats
dot_inline_dotgraph_782.png

Retrieving the value is denied if not administrative user

This map does not support direct modification.

This map contains Name elements.

Creating elements in this collection is not supported.

Sample requests read command:

print(requests.get('http://192.168.0.100/restapi/renderer/known_image_formats/',auth=auth,headers=headers).json())

{'svg': 'SVG', 'gif': 'GIF', 'jpeg': 'JPEG', 'png': 'PNG'}

Sample JS request read command:

request.get({url:"renderer/known_image_formats/"},function(error,response,body) {console.log(body)});

{"svg":"SVG","gif":"GIF","jpeg":"JPEG","png":"PNG"}

Browse more samples

Name

stringrenderer/known_image_formats/S/
Name of image format
dot_inline_dotgraph_783.png

Retrieving the value is denied if not administrative user

This string does not support direct modification.

Sample requests read command (note that _name is a variable):

print(requests.get('http://192.168.0.100/restapi/renderer/known_image_formats/'+_name+'/',auth=auth,headers=headers).json())

'JPEG'

Sample JS request read command (note that _name is a variable):

request.get({url:"renderer/known_image_formats/"+_name+"/"},function(error,response,body) {console.log(body)});

"PNG"

Browse more samples