DLI DC3 Object Model Reference
20230722T022245Z
Network configuration data
objectnetwork/
Data related to network state and configuration
dot_inline_dotgraph_371.png

Retrieving the value is denied if not administrative user

This object contains the following items:

wiredWired network data
wirelessWireless network data, if any
interface_orderInterface priority order
same_subnet_onlySame subnet restriction
known_protocolsKnown protocols
notificationsNotifications

Sample CLI write command:

uom set network ...

Sample JS request write command:

request.put({url:"network/",body:<...>});

Browse more samples

Wired network data

objectnetwork/wired/
Data related to wired network state and configuration
dot_inline_dotgraph_372.png

Retrieving the value is denied if not administrative user

This object contains the following items:

onlineOnline
mac_addressMAC address
protocolIP address assignment protocol
ip_addressIP address
netmaskNetwork mask
gatewayDefault gateway IP address, if any
metricMetric
dns_serversDNS servers
serve_dnsDNS server

Sample JS request write command:

request.put({url:"network/wired/",body:{"ip_address":"10.188.217.180","serve_dns":false,"protocol":"dhcp","online":false,"gateway":"10.0.0.45","dns_servers":["10.0.0.26","193.188.137.75"],"mac_address":"7C:E1:FF:BE:8B:8F","netmask":"255.0.0.0"}});

Sample curl read command:

curl --digest -u admin:1234 -H "Accept: application/json" "http://192.168.0.100/restapi/network/wired/"

{"ip_address":"10.158.163.135","serve_dns":false,"protocol":"dhcp","online":true,"gateway":"10.0.0.47","dns_servers":["10.0.0.41","129.197.152.164"],"mac_address":"7C:E1:FF:1B:F7:17","netmask":"255.0.0.0"}

Browse more samples

Online

sum (boolean)network/wired/online/
Flag indicating the interface online status
dot_inline_dotgraph_373.png

Retrieving the value is denied if not administrative user

This sum does not support direct modification.

This sum can change as if by itself or indirectly because of other actions.

This sum can assume the following values:

constant trueOnlineThe interface is online
constant falseOfflineThe interface is offline

Sample JS request read command:

request.get({url:"network/wired/online/"},function(error,response,body) {console.log(body)});

true

Sample CLI read command:

uom get "network/wired/online"

false

Browse more samples

MAC address

stringnetwork/wired/mac_address/
MAC address to use for this interface
dot_inline_dotgraph_374.png

The value is subject to the following constraints: the value matches ^([0-9A-Fa-f]{2}:){5}[0-9A-Fa-f]{2}$

Retrieving the value is denied if not administrative user

Changing the value is denied if any of the following is true:

This string represents a value in persistent storage.

Changes to this string do not take effect immediately.

Sample JS request write command:

request.put({url:"network/wired/mac_address/",body:"7C:E1:FF:AE:36:09"});

Sample curl read command:

curl --digest -u admin:1234 -H "Accept: application/json" "http://192.168.0.100/restapi/network/wired/mac_address/"

"7C:E1:FF:9A:39:56"

Browse more samples

IP address assignment protocol

stringnetwork/wired/protocol/
Method for obtaining an IP address for this interface
dot_inline_dotgraph_375.png

The value is subject to the following constraints: known protocols[the value]

Retrieving the value is denied if not administrative user

Changing the value is denied if any of the following is true:

This string represents a value in persistent storage.

Changes to this string do not take effect immediately.

Sample CLI read command:

uom get "network/wired/protocol"

"static"

Sample uom library write command:

uom.network.wired.protocol="static"

Browse more samples

IP address

stringnetwork/wired/ip_address/
IP address to use for this interface
dot_inline_dotgraph_376.png

The value is subject to the following constraints: the value matches ^(([0-9]|[1-9][0-9]|1[0-9]{2}|2[0-4][0-9]|25[0-5]).){3}([0-9]|[1-9][0-9]|1[0-9]{2}|2[0-4][0-9]|25[0-5])$

Retrieving the value is denied if not administrative user

Changing the value is denied if any of the following is true:

This string represents a value in persistent storage.

This string can change as if by itself or indirectly because of other actions.

Changes to this string may have an effect besides setting value.

Changes to this string do not take effect immediately.

Sample curl write command:

curl --digest -u admin:1234 -H "X-CSRF: x" -X PUT -H "Content-type: application/json" -H "Accept: application/json" --data-binary "\"10.180.18.230\"" "http://192.168.0.100/restapi/network/wired/ip_address/"

Sample curl read command:

curl --digest -u admin:1234 -H "Accept: application/json" "http://192.168.0.100/restapi/network/wired/ip_address/"

"10.15.233.148"

Browse more samples

Network mask

stringnetwork/wired/netmask/
Network mask to use for this interface
dot_inline_dotgraph_377.png

The value is subject to the following constraints: the value matches ^((2(5[42]|4[80]|24)|192|128|0).0.0.0|255.(2(5[42]|4[80]|24)|192|128|0).0.0|255.255.(2(5[42]|4[80]|24)|192|128|0).0|255.255.255.(2(5[542]|4[80]|24)|192|128|0))$

Retrieving the value is denied if not administrative user

Changing the value is denied if any of the following is true:

This string represents a value in persistent storage.

This string can change as if by itself or indirectly because of other actions.

Changes to this string may have an effect besides setting value.

Changes to this string do not take effect immediately.

Sample uom library write command:

uom.network.wired.netmask="255.255.255.0"

Sample requests read command:

print(requests.get('http://192.168.0.100/restapi/network/wired/netmask/',auth=auth,headers=headers).json())

'255.255.255.0'

Browse more samples

Default gateway IP address, if any

sum (optional string)network/wired/gateway/
The IP address to send packets which are not targeted to local networks, if any
dot_inline_dotgraph_378.png

Retrieving the value is denied if not administrative user

Changing the value is denied if any of the following is true:

This sum represents a value in persistent storage.

This sum can change as if by itself or indirectly because of other actions.

Changes to this sum may have an effect besides setting value.

Changes to this sum do not take effect immediately.

This sum can assume the following values:

constant nullNo default gatewayPackets with nonlocal destination are dropped
stringDefault gateway IP addressThe IP address to send packets which are not targeted to local networksthe value matches ^(([0-9]|[1-9][0-9]|1[0-9]{2}|2[0-4][0-9]|25[0-5]).){3}([0-9]|[1-9][0-9]|1[0-9]{2}|2[0-4][0-9]|25[0-5])$

Sample uom library read command:

print(uom.dump(uom.network.wired.gateway))

null

Sample CLI write command:

uom set "network/wired/gateway" "null"

Browse more samples

Metric

numbernetwork/wired/metric/
Cost associated with sending packets over this interface
dot_inline_dotgraph_379.png

The value is subject to the following constraints: all of the following is true:

Retrieving the value is denied if not administrative user

Changing the value is denied if any of the following is true:

This number represents a value in persistent storage.

Changes to this number do not take effect immediately.

Sample uom library read command:

print(uom.dump(uom.network.wired.metric))

{}

Sample CLI write command:

uom set "network/wired/metric" "[]"

Browse more samples

See also Wired network data: DNS servers

DNS server

sum (boolean)network/wired/serve_dns/
Respond to DNS queries
dot_inline_dotgraph_380.png

Retrieving the value is denied if not administrative user

Changing the value is denied if any of the following is true:

This sum represents a value in persistent storage.

Changes to this sum do not take effect immediately.

This sum can assume the following values:

constant trueEnabledThe feature is enabled
constant falseDisabledThe feature is disabled

Sample CLI write command:

uom set "network/wired/serve_dns" "true"

Sample uom library read command:

print(uom.dump(uom.network.wired.serve_dns))

true

Browse more samples

Wired network data: DNS servers

arraynetwork/wired/dns_servers/
List of DNS server IP addresses
dot_inline_dotgraph_381.png

Retrieving the value is denied if not administrative user

Changing the value is denied if any of the following is true:

This array is composite, i.e. is modified as a whole.

This array represents a value in persistent storage.

This array can change as if by itself or indirectly because of other actions.

Changes to this array may have an effect besides setting value.

Changes to this array do not take effect immediately.

This array contains DNS server elements.

Sample uom library read command:

print(uom.dump(uom.network.wired.dns_servers))

{"10.0.0.4","200.197.157.53","38.40.78.242"}

Sample JS request read command:

request.get({url:"network/wired/dns_servers/"},function(error,response,body) {console.log(body)});

[]

Browse more samples

DNS server

stringnetwork/wired/dns_servers/N/
DNS server IP address
dot_inline_dotgraph_382.png

The value is subject to the following constraints: the value matches ^(([0-9]|[1-9][0-9]|1[0-9]{2}|2[0-4][0-9]|25[0-5]).){3}([0-9]|[1-9][0-9]|1[0-9]{2}|2[0-4][0-9]|25[0-5])$

Retrieving the value is denied if not administrative user

Changing the value is denied if any of the following is true:

This string is a part of a composite value which is modified as a whole.

This string represents a value in persistent storage.

This string can change as if by itself or indirectly because of other actions.

Changes to this string may have an effect besides setting value.

Changes to this string do not take effect immediately.

Sample curl deletion command (note that :dns_server_index is a URL template argument):

curl --digest -u admin:1234 -H "X-CSRF: x" -X DELETE -H "Accept: application/json" "http://192.168.0.100/restapi/network/wired/dns_servers/:dns_server_index/"

Sample uom library write command (note that _dns_server_index is a variable):

uom.network.wired.dns_servers[_dns_server_index]="10.0.0.9"

Browse more samples

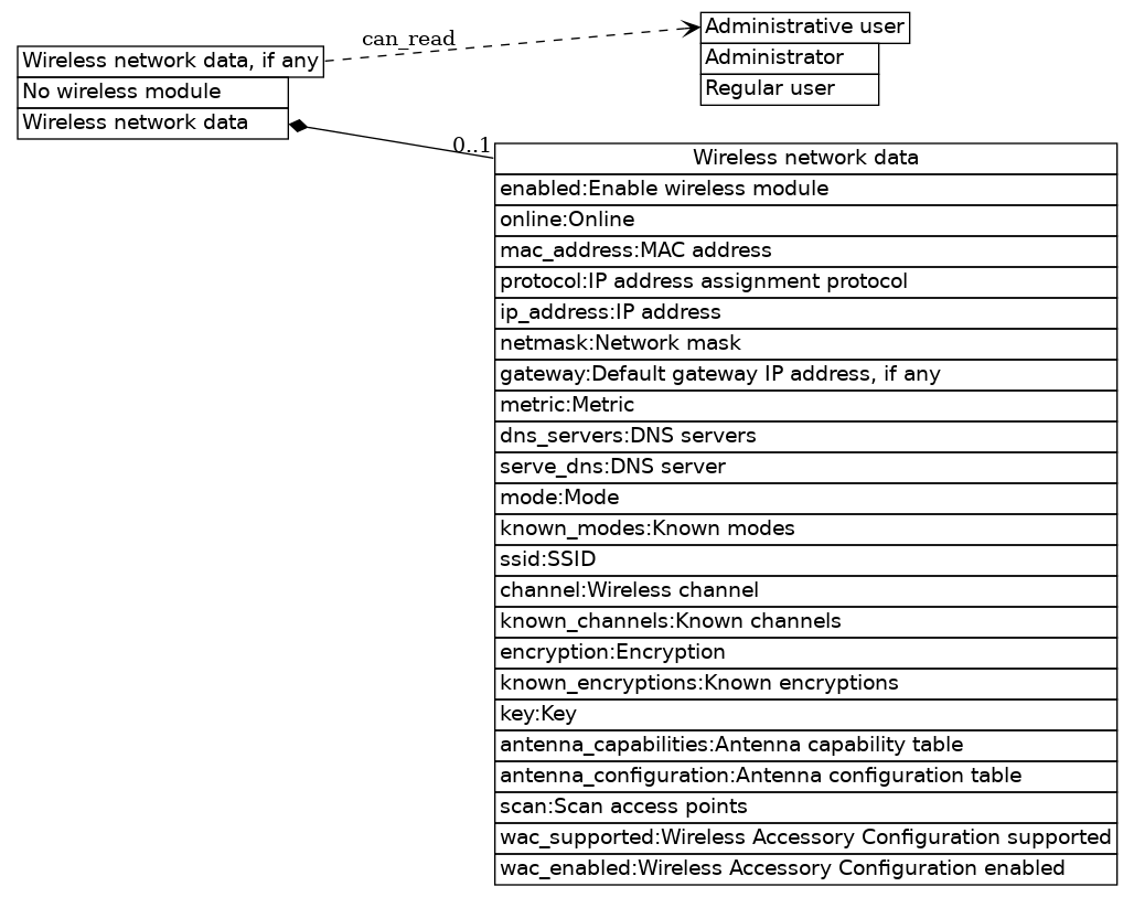
Wireless network data, if any

sum (optional object)network/wireless/
Data related to wireless network state and configuration, if any
dot_inline_dotgraph_383.png

Retrieving the value is denied if not administrative user

This sum does not support direct modification.

This sum can assume the following values:

constant nullNo wireless moduleThe wireless module is not installed
objectWireless network dataData related to wireless network state and configuration

Sample JS request read command:

request.get({url:"network/wireless/"},function(error,response,body) {console.log(body)});

<...>

Sample requests read command:

print(requests.get('http://192.168.0.100/restapi/network/wireless/',auth=auth,headers=headers).json())

<...>

Browse more samples

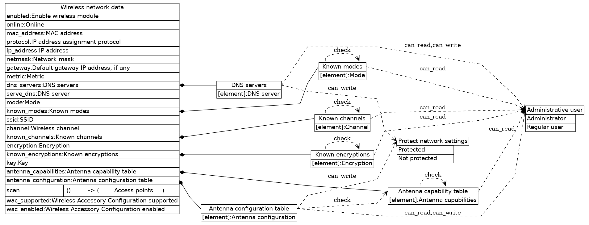
Wireless network data

(possibly) objectnetwork/wireless/
Data related to wireless network state and configuration
dot_inline_dotgraph_384.png

This object contains the following items:

enabledEnable wireless module
onlineOnline
mac_addressMAC address
protocolIP address assignment protocol
ip_addressIP address
netmaskNetwork mask
gatewayDefault gateway IP address, if any
metricMetric
dns_serversDNS servers
serve_dnsDNS server
modeMode
known_modesKnown modes
ssidSSID
channelWireless channel
known_channelsKnown channels
encryptionEncryption
known_encryptionsKnown encryptions
keyKey
antenna_capabilitiesAntenna capability table
antenna_configurationAntenna configuration table
scanScan access points
wac_supportedWireless Accessory Configuration supported
wac_enabledWireless Accessory Configuration enabled

Browse more samples

See also Wireless network data: Enable wireless module

See also Wireless network data: Online

See also Wireless network data: MAC address

See also Wireless network data: IP address assignment protocol

See also Wireless network data: IP address

See also Wireless network data: Network mask

See also Wireless network data: Default gateway IP address, if any

See also Wireless network data: Metric

See also Wireless network data: DNS servers

See also Wireless network data: DNS server

See also Wireless network data: Mode

See also Wireless network data: Known modes

See also Wireless network data: SSID

See also Wireless network data: Wireless channel

See also Wireless network data: Known channels

See also Wireless network data: Encryption

See also Wireless network data: Known encryptions

See also Wireless network data: Key

See also Wireless network data: Antenna capability table

See also Wireless network data: Antenna configuration table

See also Wireless network data: Scan access points

See also Wireless network data: Wireless Accessory Configuration supported

See also Wireless network data: Wireless Accessory Configuration enabled

Wireless network data: Enable wireless module

sum (boolean)network/wireless/enabled/
Flag indicating whether the wireless module is enabled
dot_inline_dotgraph_385.png

Retrieving the value is denied if not administrative user

Changing the value is denied if any of the following is true:

This sum represents a value in persistent storage.

Changes to this sum do not take effect immediately.

This sum can assume the following values:

constant trueEnabledThe feature is enabled
constant falseDisabledThe feature is disabled

Sample uom library write command:

uom.network.wireless.enabled=false

Sample requests read command:

print(requests.get('http://192.168.0.100/restapi/network/wireless/enabled/',auth=auth,headers=headers).json())

True

Browse more samples

Wireless network data: Online

sum (boolean)network/wireless/online/
Flag indicating the interface online status
dot_inline_dotgraph_386.png

Retrieving the value is denied if not administrative user

This sum does not support direct modification.

This sum can change as if by itself or indirectly because of other actions.

This sum can assume the following values:

constant trueOnlineThe interface is online
constant falseOfflineThe interface is offline

Sample curl read command:

curl --digest -u admin:1234 -H "Accept: application/json" "http://192.168.0.100/restapi/network/wireless/online/"

true

Sample JS request read command:

request.get({url:"network/wireless/online/"},function(error,response,body) {console.log(body)});

true

Browse more samples

Wireless network data: MAC address

stringnetwork/wireless/mac_address/
MAC address to use for this interface
dot_inline_dotgraph_387.png

The value is subject to the following constraints: the value matches ^([0-9A-Fa-f]{2}:){5}[0-9A-Fa-f]{2}$

Retrieving the value is denied if not administrative user

Changing the value is denied if any of the following is true:

This string represents a value in persistent storage.

Changes to this string do not take effect immediately.

Sample requests read command:

print(requests.get('http://192.168.0.100/restapi/network/wireless/mac_address/',auth=auth,headers=headers).json())

'7C:E1:FF:6D:86:0A'

Sample curl read command:

curl --digest -u admin:1234 -H "Accept: application/json" "http://192.168.0.100/restapi/network/wireless/mac_address/"

"7C:E1:FF:64:86:E6"

Browse more samples

Wireless network data: IP address assignment protocol

stringnetwork/wireless/protocol/
Method for obtaining an IP address for this interface
dot_inline_dotgraph_388.png

The value is subject to the following constraints: known protocols[the value]

Retrieving the value is denied if not administrative user

Changing the value is denied if any of the following is true:

This string represents a value in persistent storage.

Changes to this string do not take effect immediately.

Sample requests write command:

requests.put('http://192.168.0.100/restapi/network/wireless/protocol/',auth=auth,headers=headers,json='static')

Sample uom library read command:

print(uom.dump(uom.network.wireless.protocol))

"static"

Browse more samples

Wireless network data: IP address

stringnetwork/wireless/ip_address/
IP address to use for this interface
dot_inline_dotgraph_389.png

The value is subject to the following constraints: the value matches ^(([0-9]|[1-9][0-9]|1[0-9]{2}|2[0-4][0-9]|25[0-5]).){3}([0-9]|[1-9][0-9]|1[0-9]{2}|2[0-4][0-9]|25[0-5])$

Retrieving the value is denied if not administrative user

Changing the value is denied if any of the following is true:

This string represents a value in persistent storage.

This string can change as if by itself or indirectly because of other actions.

Changes to this string may have an effect besides setting value.

Changes to this string do not take effect immediately.

Sample curl write command:

curl --digest -u admin:1234 -H "X-CSRF: x" -X PUT -H "Content-type: application/json" -H "Accept: application/json" --data-binary "\"10.251.177.210\"" "http://192.168.0.100/restapi/network/wireless/ip_address/"

Sample CLI read command:

uom get "network/wireless/ip_address"

"192.168.34.209"

Browse more samples

Wireless network data: Network mask

stringnetwork/wireless/netmask/
Network mask to use for this interface
dot_inline_dotgraph_390.png

The value is subject to the following constraints: the value matches ^((2(5[42]|4[80]|24)|192|128|0).0.0.0|255.(2(5[42]|4[80]|24)|192|128|0).0.0|255.255.(2(5[42]|4[80]|24)|192|128|0).0|255.255.255.(2(5[542]|4[80]|24)|192|128|0))$

Retrieving the value is denied if not administrative user

Changing the value is denied if any of the following is true:

This string represents a value in persistent storage.

This string can change as if by itself or indirectly because of other actions.

Changes to this string may have an effect besides setting value.

Changes to this string do not take effect immediately.

Sample JS request write command:

request.put({url:"network/wireless/netmask/",body:"255.255.255.0"});

Sample JS request read command:

request.get({url:"network/wireless/netmask/"},function(error,response,body) {console.log(body)});

"255.0.0.0"

Browse more samples

Wireless network data: Default gateway IP address, if any

sum (optional string)network/wireless/gateway/
The IP address to send packets which are not targeted to local networks, if any
dot_inline_dotgraph_391.png

Retrieving the value is denied if not administrative user

Changing the value is denied if any of the following is true:

This sum represents a value in persistent storage.

This sum can change as if by itself or indirectly because of other actions.

Changes to this sum may have an effect besides setting value.

Changes to this sum do not take effect immediately.

This sum can assume the following values:

constant nullNo default gatewayPackets with nonlocal destination are dropped
stringDefault gateway IP addressThe IP address to send packets which are not targeted to local networksthe value matches ^(([0-9]|[1-9][0-9]|1[0-9]{2}|2[0-4][0-9]|25[0-5]).){3}([0-9]|[1-9][0-9]|1[0-9]{2}|2[0-4][0-9]|25[0-5])$

Sample uom library write command:

uom.network.wireless.gateway="10.0.0.25"

Sample requests write command:

requests.put('http://192.168.0.100/restapi/network/wireless/gateway/',auth=auth,headers=headers,json='192.168.141.9')

Browse more samples

Wireless network data: Metric

numbernetwork/wireless/metric/
Cost associated with sending packets over this interface
dot_inline_dotgraph_392.png

The value is subject to the following constraints: all of the following is true:

Retrieving the value is denied if not administrative user

Changing the value is denied if any of the following is true:

This number represents a value in persistent storage.

Changes to this number do not take effect immediately.

Sample JS request write command:

request.put({url:"network/wireless/metric/",body:[]});

Sample uom library read command:

print(uom.dump(uom.network.wireless.metric))

{}

Browse more samples

Wireless network data: DNS servers

arraynetwork/wireless/dns_servers/
List of DNS server IP addresses
dot_inline_dotgraph_393.png

Retrieving the value is denied if not administrative user

Changing the value is denied if any of the following is true:

This array is composite, i.e. is modified as a whole.

This array represents a value in persistent storage.

This array can change as if by itself or indirectly because of other actions.

Changes to this array may have an effect besides setting value.

Changes to this array do not take effect immediately.

This array contains DNS server elements.

Sample CLI write command:

uom set "network/wireless/dns_servers" "[\"10.0.0.23\"]"

Sample uom library DNS server creation command:

local composite=uom.copy(uom.network.wireless.dns_servers)
uom.insert(composite,1,"249.175.236.201")
uom.network.wireless.dns_servers=composite

Browse more samples

DNS server

stringnetwork/wireless/dns_servers/N/
DNS server IP address
dot_inline_dotgraph_394.png

The value is subject to the following constraints: the value matches ^(([0-9]|[1-9][0-9]|1[0-9]{2}|2[0-4][0-9]|25[0-5]).){3}([0-9]|[1-9][0-9]|1[0-9]{2}|2[0-4][0-9]|25[0-5])$

Retrieving the value is denied if not administrative user

Changing the value is denied if any of the following is true:

This string is a part of a composite value which is modified as a whole.

This string represents a value in persistent storage.

This string can change as if by itself or indirectly because of other actions.

Changes to this string may have an effect besides setting value.

Changes to this string do not take effect immediately.

Sample uom library write command (note that _dns_server_index is a variable):

uom.network.wireless.dns_servers[_dns_server_index]={}

Sample JS request deletion command (note that _dns_server_index is a variable):

request.delete({url:"network/wireless/dns_servers/"+_dns_server_index.toString()+"/"});

Browse more samples

Wireless network data: DNS server

sum (boolean)network/wireless/serve_dns/
Respond to DNS queries
dot_inline_dotgraph_395.png

Retrieving the value is denied if not administrative user

Changing the value is denied if any of the following is true:

This sum represents a value in persistent storage.

Changes to this sum do not take effect immediately.

This sum can assume the following values:

constant trueEnabledThe feature is enabled
constant falseDisabledThe feature is disabled

Sample requests read command:

print(requests.get('http://192.168.0.100/restapi/network/wireless/serve_dns/',auth=auth,headers=headers).json())

True

Sample uom library write command:

uom.network.wireless.serve_dns=false

Browse more samples

Wireless network data: Mode

stringnetwork/wireless/mode/
Wireless module mode
dot_inline_dotgraph_396.png

The value is subject to the following constraints: known modes[the value]

Retrieving the value is denied if not administrative user

Changing the value is denied if any of the following is true:

This string represents a value in persistent storage.

Changes to this string do not take effect immediately.

Sample requests write command:

requests.put('http://192.168.0.100/restapi/network/wireless/mode/',auth=auth,headers=headers,json='sta')

Sample JS request write command:

request.put({url:"network/wireless/mode/",body:"ap"});

Browse more samples

Wireless network data: Known modes

mapnetwork/wireless/known_modes/
Known wireless modes
dot_inline_dotgraph_397.png

Retrieving the value is denied if not administrative user

This map is composite, i.e. is modified as a whole.

This map does not support direct modification.

This map contains Mode elements.

Creating elements in this collection is not supported.

Sample CLI read command:

uom get "network/wireless/known_modes"

{"sta":"Client","ap":"Access Point"}

Sample requests read command:

print(requests.get('http://192.168.0.100/restapi/network/wireless/known_modes/',auth=auth,headers=headers).json())

{'sta': 'Client', 'ap': 'Access Point'}

Browse more samples

Mode

stringnetwork/wireless/known_modes/S/
Name of wireless mode
dot_inline_dotgraph_398.png

Retrieving the value is denied if not administrative user

This string is a part of a composite value which is modified as a whole.

This string does not support direct modification.

Sample requests read command (note that _mode is a variable):

print(requests.get('http://192.168.0.100/restapi/network/wireless/known_modes/'+_mode+'/',auth=auth,headers=headers).json())

'Client'

Sample uom library read command (note that _mode is a variable):

print(uom.dump(uom.network.wireless.known_modes[_mode]))

"Access Point"

Browse more samples

Wireless network data: SSID

stringnetwork/wireless/ssid/
SSID (wireless network name) to use
dot_inline_dotgraph_399.png

The value is subject to the following constraints: length of the value is less or equal to 32

Retrieving the value is denied if not administrative user

Changing the value is denied if any of the following is true:

This string represents a value in persistent storage.

Changes to this string do not take effect immediately.

Sample uom library write command:

uom.network.wireless.ssid="0CXRKHIk"

Sample CLI write command:

uom set "network/wireless/ssid" "\"Aqfo2\""

Browse more samples

Wireless network data: Wireless channel

stringnetwork/wireless/channel/
Wireless channel to use
dot_inline_dotgraph_400.png

The value is subject to the following constraints: known channels[the value]

Retrieving the value is denied if not administrative user

Changing the value is denied if any of the following is true:

This string represents a value in persistent storage.

Changes to this string do not take effect immediately.

Sample requests write command:

requests.put('http://192.168.0.100/restapi/network/wireless/channel/',auth=auth,headers=headers,json='10')

Sample JS request read command:

request.get({url:"network/wireless/channel/"},function(error,response,body) {console.log(body)});

"3"

Browse more samples

Wireless network data: Known channels

mapnetwork/wireless/known_channels/
Known wireless channels
dot_inline_dotgraph_401.png

Retrieving the value is denied if not administrative user

This map is composite, i.e. is modified as a whole.

This map does not support direct modification.

This map contains Channel elements.

Creating elements in this collection is not supported.

Sample requests read command:

print(requests.get('http://192.168.0.100/restapi/network/wireless/known_channels/',auth=auth,headers=headers).json())

Sample uom library read command:

print(uom.dump(uom.network.wireless.known_channels))

{["1"]="1 (2412 MHz)",["10"]="10 (2457 MHz)",["11"]="11 (2462 MHz)",["2"]="2 (2417 MHz)",["3"]="3 (2422 MHz)",["4"]="4 (2427 MHz)",["5"]="5 (2432 MHz)",["6"]="6 (2437 MHz)",["7"]="7 (2442 MHz)",["8"]="8 (2447 MHz)",["9"]="9 (2452 MHz)",auto="Autoselect"}

Browse more samples

Channel

stringnetwork/wireless/known_channels/S/
Name of wireless channel
dot_inline_dotgraph_402.png

Retrieving the value is denied if not administrative user

This string is a part of a composite value which is modified as a whole.

This string does not support direct modification.

Sample CLI read command (note that channel is a variable):

uom get "network/wireless/known_channels/${channel}"

"5 (2432 MHz)"

Sample uom library read command (note that _channel is a variable):

print(uom.dump(uom.network.wireless.known_channels[_channel]))

"7 (2442 MHz)"

Browse more samples

Wireless network data: Encryption

stringnetwork/wireless/encryption/
Wireless encryption to use
dot_inline_dotgraph_403.png

The value is subject to the following constraints: known encryptions[the value]

Retrieving the value is denied if not administrative user

Changing the value is denied if any of the following is true:

This string represents a value in persistent storage.

Changes to this string do not take effect immediately.

Sample CLI read command:

uom get "network/wireless/encryption"

"sae"

Sample curl read command:

curl --digest -u admin:1234 -H "Accept: application/json" "http://192.168.0.100/restapi/network/wireless/encryption/"

"sae"

Browse more samples

Wireless network data: Known encryptions

mapnetwork/wireless/known_encryptions/
Known wireless encryptions
dot_inline_dotgraph_404.png

Retrieving the value is denied if not administrative user

This map is composite, i.e. is modified as a whole.

This map does not support direct modification.

This map contains Encryption elements.

Creating elements in this collection is not supported.

Sample JS request read command:

request.get({url:"network/wireless/known_encryptions/"},function(error,response,body) {console.log(body)});

{"sae-mixed":"WPA2 PSK/WPA3 SAE mixed mode","psk-mixed":"WPA/WPA2 PSK mixed mode","sae":"WPA3 SAE","psk2":"WPA2 PSK","psk":"WPA PSK","none":"None"}

Sample uom library read command:

print(uom.dump(uom.network.wireless.known_encryptions))

{none="None",psk="WPA PSK",["psk-mixed"]="WPA/WPA2 PSK mixed mode",psk2="WPA2 PSK",sae="WPA3 SAE",["sae-mixed"]="WPA2 PSK/WPA3 SAE mixed mode"}

Browse more samples

Encryption

stringnetwork/wireless/known_encryptions/S/
Name of wireless encryption
dot_inline_dotgraph_405.png

Retrieving the value is denied if not administrative user

This string is a part of a composite value which is modified as a whole.

This string does not support direct modification.

Sample JS request read command (note that _encryption is a variable):

request.get({url:"network/wireless/known_encryptions/"+_encryption+"/"},function(error,response,body) {console.log(body)});

"WPA2 PSK/WPA3 SAE mixed mode"

Sample requests read command (note that _encryption is a variable):

print(requests.get('http://192.168.0.100/restapi/network/wireless/known_encryptions/'+_encryption+'/',auth=auth,headers=headers).json())

'WPA PSK'

Browse more samples

Wireless network data: Key

stringnetwork/wireless/key/
Encryption key
dot_inline_dotgraph_406.png

The value is subject to the following constraints: any of the following is true:

  • all of the following is true:
  • encryption is equal to none

Retrieving the value is denied if any of the following is true:

Changing the value is denied if any of the following is true:

This string represents a value in persistent storage.

Changes to this string do not take effect immediately.

This string should be displayed in a secure manner.

Sample requests read command:

print(requests.get('http://192.168.0.100/restapi/network/wireless/key/',auth=auth,headers=headers).json())

'6qLq-,.p$ndBZqJi9Z5^qiArx69bP8l*LifUAKI$glT.4)fbp&'

Sample JS request read command:

request.get({url:"network/wireless/key/"},function(error,response,body) {console.log(body)});

"gemVN!q^muYdhE-FYOYdWcliGAN81pQDs((xApdnPR7Xj"

Browse more samples

Wireless network data: Antenna capability table

arraynetwork/wireless/antenna_capabilities/
Properties of RF antennas
dot_inline_dotgraph_407.png

Retrieving the value is denied if not administrative user

This array is composite, i.e. is modified as a whole.

This array does not support direct modification.

This array contains Antenna capabilities elements.

Creating elements in this collection is not supported.

Sample CLI read command:

uom get "network/wireless/antenna_capabilities"

[{"can_tx":false,"can_rx":true}]

Sample requests read command:

print(requests.get('http://192.168.0.100/restapi/network/wireless/antenna_capabilities/',auth=auth,headers=headers).json())

[{'can_tx': False, 'can_rx': True}, {'can_tx': False, 'can_rx': True}, {'can_tx': False, 'can_rx': True}, {'can_tx': True, 'can_rx': True}, {'can_tx': False, 'can_rx': False}, {'can_tx': True, 'can_rx': True}]

Browse more samples

Antenna capabilities

objectnetwork/wireless/antenna_capabilities/N/
Properties of an RF antenna
dot_inline_dotgraph_408.png

Retrieving the value is denied if not administrative user

This object is a part of a composite value which is modified as a whole.

This object does not support direct modification.

This object contains the following items:

can_rxCan RX
can_txCan TX

Sample uom library read command (note that _antenna_capabilities_index is a variable):

print(uom.dump(uom.network.wireless.antenna_capabilities[_antenna_capabilities_index]))

{can_rx=false,can_tx=false}

Sample requests read command (note that _antenna_capabilities_index is a variable):

print(requests.get('http://192.168.0.100/restapi/network/wireless/antenna_capabilities/'+str(_antenna_capabilities_index)+'/',auth=auth,headers=headers).json())

{'can_tx': True, 'can_rx': False}

Browse more samples

Can RX

sum (boolean)network/wireless/antenna_capabilities/N/can_rx/
This antenna supports reception
dot_inline_dotgraph_409.png

Retrieving the value is denied if not administrative user

This sum is a part of a composite value which is modified as a whole.

This sum does not support direct modification.

This sum can assume the following values:

constant trueEnabledThe feature is enabled
constant falseDisabledThe feature is disabled

Sample curl read command (note that :antenna_capabilities_index is a URL template argument):

curl --digest -u admin:1234 -H "Accept: application/json" "http://192.168.0.100/restapi/network/wireless/antenna_capabilities/:antenna_capabilities_index/can_rx/"

false

Sample JS request read command (note that _antenna_capabilities_index is a variable):

request.get({url:"network/wireless/antenna_capabilities/"+_antenna_capabilities_index.toString()+"/can_rx/"},function(error,response,body) {console.log(body)});

true

Browse more samples

Can TX

sum (boolean)network/wireless/antenna_capabilities/N/can_tx/
This antenna supports transmission
dot_inline_dotgraph_410.png

Retrieving the value is denied if not administrative user

This sum is a part of a composite value which is modified as a whole.

This sum does not support direct modification.

This sum can assume the following values:

constant trueEnabledThe feature is enabled
constant falseDisabledThe feature is disabled

Sample requests read command (note that _antenna_capabilities_index is a variable):

print(requests.get('http://192.168.0.100/restapi/network/wireless/antenna_capabilities/'+str(_antenna_capabilities_index)+'/can_tx/',auth=auth,headers=headers).json())

False

Sample uom library read command (note that _antenna_capabilities_index is a variable):

print(uom.dump(uom.network.wireless.antenna_capabilities[_antenna_capabilities_index].can_tx))

true

Browse more samples

Wireless network data: Antenna configuration table

arraynetwork/wireless/antenna_configuration/
Settings of RF antennas
dot_inline_dotgraph_411.png

The value is subject to the following constraints: length of the value is equal to length of antenna capability table

Retrieving the value is denied if not administrative user

Changing the value is denied if any of the following is true:

This array is composite, i.e. is modified as a whole.

This array represents a value in persistent storage.

Changes to this array do not take effect immediately.

This array contains Antenna configuration elements.

Sample curl write command:

curl --digest -u admin:1234 -H "X-CSRF: x" -X PUT -H "Content-type: application/json" -H "Accept: application/json" --data-binary "[{\"rx\":true,\"tx\":false},{\"rx\":false,\"tx\":false},{\"rx\":false,\"tx\":false},{\"rx\":false,\"tx\":false},{\"rx\":false,\"tx\":false},{\"rx\":false,\"tx\":true},{\"rx\":false,\"tx\":false},{\"rx\":false,\"tx\":false},{\"rx\":true,\"tx\":false}]" "http://192.168.0.100/restapi/network/wireless/antenna_configuration/"

Sample uom library antenna configuration creation command:

local composite=uom.copy(uom.network.wireless.antenna_configuration)
uom.insert(composite,1,{rx=false,tx=false})
uom.network.wireless.antenna_configuration=composite

Browse more samples

Antenna configuration

objectnetwork/wireless/antenna_configuration/N/
Configuration of an RF antenna
dot_inline_dotgraph_412.png

Retrieving the value is denied if not administrative user

Changing the value is denied if any of the following is true:

This object is a part of a composite value which is modified as a whole.

This object represents a value in persistent storage.

Changes to this object do not take effect immediately.

This object contains the following items:

rxEnable RX
txEnable TX

Sample uom library write command (note that _antenna_configuration_index is a variable):

uom.network.wireless.antenna_configuration[_antenna_configuration_index]={rx=false,tx=true}

Sample curl write command (note that :antenna_configuration_index is a URL template argument):

curl --digest -u admin:1234 -H "X-CSRF: x" -X PUT -H "Content-type: application/json" -H "Accept: application/json" --data-binary "{\"rx\":false,\"tx\":false}" "http://192.168.0.100/restapi/network/wireless/antenna_configuration/:antenna_configuration_index/"

Browse more samples

Enable RX

sum (boolean)network/wireless/antenna_configuration/N/rx/
This antenna is to be used for reception
dot_inline_dotgraph_413.png

The value is subject to the following constraints: any of the following is true:

Retrieving the value is denied if not administrative user

Changing the value is denied if any of the following is true:

This sum is a part of a composite value which is modified as a whole.

This sum represents a value in persistent storage.

Changes to this sum do not take effect immediately.

This sum can assume the following values:

constant trueEnabledThe feature is enabled
constant falseDisabledThe feature is disabled

Sample uom library write command (note that _antenna_configuration_index is a variable):

uom.network.wireless.antenna_configuration[_antenna_configuration_index].rx=false

Sample CLI read command (note that antenna_configuration_index is a variable):

uom get "network/wireless/antenna_configuration/${antenna_configuration_index}/rx"

true

Browse more samples

Enable TX

sum (boolean)network/wireless/antenna_configuration/N/tx/
This antenna is to be used for transmission
dot_inline_dotgraph_414.png

The value is subject to the following constraints: any of the following is true:

Retrieving the value is denied if not administrative user

Changing the value is denied if any of the following is true:

This sum is a part of a composite value which is modified as a whole.

This sum represents a value in persistent storage.

Changes to this sum do not take effect immediately.

This sum can assume the following values:

constant trueEnabledThe feature is enabled
constant falseDisabledThe feature is disabled

Sample CLI read command (note that antenna_configuration_index is a variable):

uom get "network/wireless/antenna_configuration/${antenna_configuration_index}/tx"

true

Sample curl read command (note that :antenna_configuration_index is a URL template argument):

curl --digest -u admin:1234 -H "Accept: application/json" "http://192.168.0.100/restapi/network/wireless/antenna_configuration/:antenna_configuration_index/tx/"

false

Browse more samples

Access points: Access point

objectnetwork/wireless/scan/results: 1/N/
Status and configuration of a nearby access point

This object does not correspond to an actual resource.

This object contains the following items:

channelWireless channel
ssidSSID
encryptionEncryption
signalSignal level

Wireless channel

stringnetwork/wireless/scan/results: 1/N/channel/
Wireless channel of the access point

The value is subject to the following constraints: [invalid reference ../../../../known_channels][the value]

This string does not correspond to an actual resource.

SSID

stringnetwork/wireless/scan/results: 1/N/ssid/
SSID (wireless network name) of the access point

The value is subject to the following constraints: length of the value is less or equal to 32

This string does not correspond to an actual resource.

Encryption

stringnetwork/wireless/scan/results: 1/N/encryption/
Wireless encryption used by the access point

The value is subject to the following constraints: [invalid reference ../../../../known_encryptions][the value]

This string does not correspond to an actual resource.

Signal level

numbernetwork/wireless/scan/results: 1/N/signal/
Access point reception signal level, in dBm

This number does not correspond to an actual resource.

Wireless network data: Scan access points

callnetwork/wireless/scan/
Scan and report nearby access points
dot_inline_dotgraph_415.png

Performing the function call is denied if any of the following is true:

The call has no arguments (supply empty tuple).

The call returns the following results:

  1. Access points: array of "object "Access point""

Sample JS request invocation:

request.post({url:"network/wireless/scan/",body:[]});

[{"signal":-20,"encryption":"psk2","ssid":"luauqhW","channel":"11"},{"signal":-15,"encryption":"psk","ssid":"L-pEN","channel":"8"},{"signal":-44,"encryption":"psk","ssid":"6MEkmX2","channel":"2"}]

Sample requests invocation:

print(requests.post('http://192.168.0.100/restapi/network/wireless/scan/',auth=auth,headers=headers,json={}).json())

Browse more samples

Access points

arraynetwork/wireless/scan/results: 1/
List of access points
dot_inline_dotgraph_416.png

This array does not correspond to an actual resource.

This array contains Access point elements.

See also Access points: Access point

Wireless network data: Wireless Accessory Configuration supported

sum (boolean)network/wireless/wac_supported/
Flag indicating device support for Wireless Accessory Configuration
dot_inline_dotgraph_417.png

Retrieving the value is denied if not administrative user

This sum does not support direct modification.

This sum can assume the following values:

constant trueSupportedThe device supports WAC
constant falseNot supportedThe device does not support WAC

Sample CLI read command:

uom get "network/wireless/wac_supported"

true

Sample requests read command:

print(requests.get('http://192.168.0.100/restapi/network/wireless/wac_supported/',auth=auth,headers=headers).json())

False

Browse more samples

Wireless network data: Wireless Accessory Configuration enabled

sum (boolean)network/wireless/wac_enabled/
Flag indicating whether Wireless Accessory Configuration is currently active (any manual changes automatically disable it)
dot_inline_dotgraph_418.png

Retrieving the value is denied if not administrative user

Changing the value is denied if any of the following is true:

This sum can change as if by itself or indirectly because of other actions.

Changes to this sum cannot be tracked.

This sum can assume the following values:

constant trueEnabledThe feature is enabled
constant falseDisabledThe feature is disabled

Sample uom library write command:

uom.network.wireless.wac_enabled=true

Sample curl write command:

curl --digest -u admin:1234 -H "X-CSRF: x" -X PUT -H "Content-type: application/json" -H "Accept: application/json" --data-binary "false" "http://192.168.0.100/restapi/network/wireless/wac_enabled/"

Browse more samples

Interface priority order

arraynetwork/interface_order/
The order of preference in which interfaces will be used
dot_inline_dotgraph_419.png

Retrieving the value is denied if not administrative user

Changing the value is denied if any of the following is true:

This array is composite, i.e. is modified as a whole.

This array represents a value in persistent storage.

Changes to this array do not take effect immediately.

This array contains Interface order element elements.

Sample requests interface order element creation command:

requests.post('http://192.168.0.100/restapi/network/interface_order/',auth=auth,headers=headers,json={})

Sample CLI write command:

uom set "network/interface_order" "[\"wired\"]"

Browse more samples

Interface order element

sum (enumerated string)network/interface_order/N/
Element of the interface preference order

This sum is a part of a composite value which is modified as a whole.

This sum can assume the following values:

constant "wired"WiredWired network interface
constant "wireless"WirelessWireless network interface (if configured)

Sample uom library write command (note that _interface_order_element_index is a variable):

uom.network.interface_order[_interface_order_element_index]={}

Sample requests write command (note that _interface_order_element_index is a variable):

requests.put('http://192.168.0.100/restapi/network/interface_order/'+str(_interface_order_element_index)+'/',auth=auth,headers=headers,json='wired')

Browse more samples

Same subnet restriction

sum (boolean)network/same_subnet_only/
Reject incoming connections from networks other than local subnets
dot_inline_dotgraph_420.png

Retrieving the value is denied if not administrative user

Changing the value is denied if any of the following is true:

This sum represents a value in persistent storage.

Changes to this sum do not take effect immediately.

This sum can assume the following values:

constant trueEnabledThe feature is enabled
constant falseDisabledThe feature is disabled

Sample requests write command:

requests.put('http://192.168.0.100/restapi/network/same_subnet_only/',auth=auth,headers=headers,json=False)

Sample curl read command:

curl --digest -u admin:1234 -H "Accept: application/json" "http://192.168.0.100/restapi/network/same_subnet_only/"

false

Browse more samples

Known protocols

mapnetwork/known_protocols/
Known IP address assignment protocols
dot_inline_dotgraph_421.png

Retrieving the value is denied if not administrative user

This map is composite, i.e. is modified as a whole.

This map does not support direct modification.

This map contains Protocol elements.

Creating elements in this collection is not supported.

Sample CLI read command:

uom get "network/known_protocols"

{"dhcp":"Dynamic IP/DHCP","static":"Static IP"}

Sample uom library read command:

print(uom.dump(uom.network.known_protocols))

{dhcp="Dynamic IP/DHCP",static="Static IP"}

Browse more samples

Protocol

stringnetwork/known_protocols/S/
Name of IP address assignment protocol
dot_inline_dotgraph_422.png

Retrieving the value is denied if not administrative user

This string is a part of a composite value which is modified as a whole.

This string does not support direct modification.

Sample uom library read command (note that _protocol is a variable):

print(uom.dump(uom.network.known_protocols[_protocol]))

"Dynamic IP/DHCP"

Sample CLI read command (note that protocol is a variable):

uom get "network/known_protocols/${protocol}"

"Static IP"

Browse more samples

Notifications

objectnetwork/notifications/
Network interface status notifications
dot_inline_dotgraph_423.png

Retrieving the value is denied if not administrative user

This object does not support direct modification.

This object contains the following items:

parameter_kindsParameter kinds
eventsEvents

Sample curl read command:

curl --digest -u admin:1234 -H "Accept: application/json" "http://192.168.0.100/restapi/network/notifications/"

Sample uom library read command:

print(uom.dump(uom.network.notifications))

Browse more samples

See also Notifications: Parameter kinds

Events

mapnetwork/notifications/events/
Event templates
dot_inline_dotgraph_424.png

Retrieving the value is denied if not administrative user

This map is composite, i.e. is modified as a whole.

This map does not support direct modification.

This map contains Event elements.

Creating elements in this collection is not supported.

Sample JS request read command:

request.get({url:"network/notifications/events/"},function(error,response,body) {console.log(body)});

Sample requests read command:

print(requests.get('http://192.168.0.100/restapi/network/notifications/events/',auth=auth,headers=headers).json())

Browse more samples

See also Events: Event

Notifications: Parameter kinds

objectnetwork/notifications/parameter_kinds/
Kinds of event parameters

This object does not correspond to an actual resource.

This object contains the following items:

network_deviceDevice name
network_link_idDevice index
network_upStatus

Device name

stringnetwork/notifications/parameter_kinds/network_device/
Low-level network interface name

Device index

numbernetwork/notifications/parameter_kinds/network_link_id/
Low-level network interface index

The value is subject to the following constraints: the value is an integer

Status

sum (boolean)network/notifications/parameter_kinds/network_up/
Network interface status

This sum can assume the following values:

constant trueUpThe network interface is connected
constant falseDownThe network interface is disconnected

Event parameters: Event parameter

objectnetwork/notifications/events/S/parameters/N/
Properties of a parameter associated with the event

This object is a part of a composite value which is modified as a whole.

This object contains the following items:

idIdentifier
has_fixed_valueFixed value flag
fixed_valueFixed value

Sample curl write command (note that :event and :event_parameter_index are URL template arguments):

curl --digest -u admin:1234 -H "X-CSRF: x" -X PUT -H "Content-type: application/json" -H "Accept: application/json" --data-binary "{\"fixed_value\":true,\"has_fixed_value\":true,\"id\":\"network_up\"}" "http://192.168.0.100/restapi/network/notifications/events/:event/parameters/:event_parameter_index/"

Sample uom library write command (note that _event and _event_parameter_index are variables):

uom.network.notifications.events[_event].parameters[_event_parameter_index]={fixed_value=null,has_fixed_value=false,id="network_link_id"}

Browse more samples

Identifier

stringnetwork/notifications/events/S/parameters/N/id/
Parameter identifier
dot_inline_dotgraph_425.png

The value is subject to the following constraints: parameter kinds[the value]

Retrieving the value is denied if not administrative user

This string is a part of a composite value which is modified as a whole.

This string does not support direct modification.

Sample JS request read command (note that _event and _event_parameter_index are variables):

request.get({url:"network/notifications/events/"+_event+"/parameters/"+_event_parameter_index.toString()+"/id/"},function(error,response,body) {console.log(body)});

"network_device"

Sample CLI read command (note that event and event_parameter_index are variables):

uom get "network/notifications/events/${event}/parameters/${event_parameter_index}/id"

"network_link_id"

Browse more samples

Fixed value flag

sum (boolean)network/notifications/events/S/parameters/N/has_fixed_value/
Flag indicating that the parameter's value for this event is fixed
dot_inline_dotgraph_426.png

Retrieving the value is denied if not administrative user

This sum is a part of a composite value which is modified as a whole.

This sum does not support direct modification.

This sum can assume the following values:

constant trueFixedThe value is fixed
constant falseVariableThe value is variable

Sample CLI read command (note that event and event_parameter_index are variables):

uom get "network/notifications/events/${event}/parameters/${event_parameter_index}/has_fixed_value"

false

Sample requests read command (note that _event and _event_parameter_index are variables):

print(requests.get('http://192.168.0.100/restapi/network/notifications/events/'+_event+'/parameters/'+str(_event_parameter_index)+'/has_fixed_value/',auth=auth,headers=headers).json())

True

Browse more samples

Fixed value

sum (variant)network/notifications/events/S/parameters/N/fixed_value/
Fixed parameter value for this particular event
dot_inline_dotgraph_427.png

Retrieving the value is denied if not administrative user

This sum is a part of a composite value which is modified as a whole.

This sum does not support direct modification.

This sum can assume the following values:

constant nullNullNull
constant trueTrueTrue
constant falseFalseFalse
stringStringThis string
numberNumberThis number

Sample uom library read command (note that _event and _event_parameter_index are variables):

print(uom.dump(uom.network.notifications.events[_event].parameters[_event_parameter_index].fixed_value))

null

Sample CLI read command (note that event and event_parameter_index are variables):

uom get "network/notifications/events/${event}/parameters/${event_parameter_index}/fixed_value"

null

Browse more samples

Events: Event

objectnetwork/notifications/events/S/
Event template
dot_inline_dotgraph_428.png

This object is a part of a composite value which is modified as a whole.

This object contains the following items:

message_templateMessage template
severitySeverity
parametersEvent parameters

Sample requests write command (note that _event is a variable):

requests.put('http://192.168.0.100/restapi/network/notifications/events/'+_event+'/',auth=auth,headers=headers,json={'severity': 5, 'message_template': ['Interface "', 0, '" is down'], 'parameters': [{'fixed_value': None, 'has_fixed_value': False, 'id': 'network_device'}, {'fixed_value': None, 'has_fixed_value': False, 'id': 'network_link_id'}, {'fixed_value': False, 'has_fixed_value': True, 'id': 'network_up'}]})

Sample CLI write command (note that event is a variable):

uom set "network/notifications/events/${event}" "{\"severity\":5,\"message_template\":[\"Interface \\\"\",0,\"\\\" is down\"],\"parameters\":[{\"fixed_value\":null,\"has_fixed_value\":false,\"id\":\"network_device\"},{\"fixed_value\":null,\"has_fixed_value\":false,\"id\":\"network_link_id\"},{\"fixed_value\":false,\"has_fixed_value\":true,\"id\":\"network_up\"}]}"

Browse more samples

Message template

arraynetwork/notifications/events/S/message_template/
Template for human-readable message generation
dot_inline_dotgraph_429.png

Retrieving the value is denied if not administrative user

This array is a part of a composite value which is modified as a whole.

This array does not support direct modification.

This array contains Message template element elements.

Creating elements in this collection is not supported.

Sample requests read command (note that _event is a variable):

print(requests.get('http://192.168.0.100/restapi/network/notifications/events/'+_event+'/message_template/',auth=auth,headers=headers).json())

['Interface "', 0, '" is up']

Sample curl read command (note that :event is a URL template argument):

curl --digest -u admin:1234 -H "Accept: application/json" "http://192.168.0.100/restapi/network/notifications/events/:event/message_template/"

["Interface \"",0,"\" is down"]

Browse more samples

Message template element

sum (variant)network/notifications/events/S/message_template/N/
Element of human-readable message template
dot_inline_dotgraph_430.png

Retrieving the value is denied if not administrative user

This sum is a part of a composite value which is modified as a whole.

This sum does not support direct modification.

This sum can assume the following values:

stringStringFixed string
numberParameterIndex of message parameter to insertevent parameters[the value]

Sample requests read command (note that _event and _message_template_element_index are variables):

print(requests.get('http://192.168.0.100/restapi/network/notifications/events/'+_event+'/message_template/'+str(_message_template_element_index)+'/',auth=auth,headers=headers).json())

'Interface "'

Sample curl read command (note that :event and :message_template_element_index are URL template arguments):

curl --digest -u admin:1234 -H "Accept: application/json" "http://192.168.0.100/restapi/network/notifications/events/:event/message_template/:message_template_element_index/"

"\" is up"

Browse more samples

Severity

sum (enumerated number)network/notifications/events/S/severity/
Severity rating assigned to the event
dot_inline_dotgraph_431.png

Retrieving the value is denied if not administrative user

This sum is a part of a composite value which is modified as a whole.

This sum does not support direct modification.

This sum can assume the following values:

constant 1EmergencyTreat the event as an emergency
constant 2AlertTreat the event as an alert
constant 3CriticalTreat the event as critical
constant 4ErrorTreat the event as an error
constant 5WarningTreat the event as a warning
constant 6NoticeTreat the event as a notice
constant 7InformationalTreat the event as informational
constant 8DebugTreat the event as debugging-related

Sample requests read command (note that _event is a variable):

print(requests.get('http://192.168.0.100/restapi/network/notifications/events/'+_event+'/severity/',auth=auth,headers=headers).json())

5

Sample curl read command (note that :event is a URL template argument):

curl --digest -u admin:1234 -H "Accept: application/json" "http://192.168.0.100/restapi/network/notifications/events/:event/severity/"

5

Browse more samples

Event parameters

arraynetwork/notifications/events/S/parameters/
Additional data associated with the event
dot_inline_dotgraph_432.png

Retrieving the value is denied if not administrative user

This array is a part of a composite value which is modified as a whole.

This array does not support direct modification.

This array contains Event parameter elements.

Creating elements in this collection is not supported.

Sample uom library read command (note that _event is a variable):

print(uom.dump(uom.network.notifications.events[_event].parameters))

{{fixed_value=null,has_fixed_value=false,id="network_device"},{fixed_value=null,has_fixed_value=false,id="network_link_id"},{fixed_value=true,has_fixed_value=true,id="network_up"}}

Sample curl read command (note that :event is a URL template argument):

curl --digest -u admin:1234 -H "Accept: application/json" "http://192.168.0.100/restapi/network/notifications/events/:event/parameters/"

[{"fixed_value":null,"has_fixed_value":false,"id":"network_device"},{"fixed_value":null,"has_fixed_value":false,"id":"network_link_id"},{"fixed_value":false,"has_fixed_value":true,"id":"network_up"}]

Browse more samples

See also Event parameters: Event parameter